Suppr超能文献

转录分解揭示了活性染色质结构和细胞特异性调控相互作用。

Transcriptional decomposition reveals active chromatin architectures and cell specific regulatory interactions.

机构信息

The Bioinformatics Centre, Department of Biology, University of Copenhagen, Ole Maaloes Vej 5, DK-2200, Copenhagen, Denmark.

出版信息

Nat Commun. 2018 Feb 5;9(1):487. doi: 10.1038/s41467-017-02798-1.

Abstract

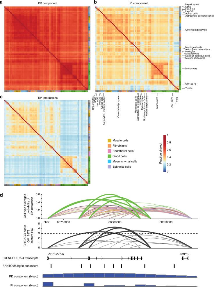
Transcriptional regulation is tightly coupled with chromosomal positioning and three-dimensional chromatin architecture. However, it is unclear what proportion of transcriptional activity is reflecting such organisation, how much can be informed by RNA expression alone and how this impacts disease. Here, we develop a computational transcriptional decomposition approach separating the proportion of expression associated with genome organisation from independent effects not directly related to genomic positioning. We show that positionally attributable expression accounts for a considerable proportion of total levels and is highly informative of topological associating domain activities and organisation, revealing boundaries and chromatin compartments. Furthermore, expression data alone accurately predict individual enhancer-promoter interactions, drawing features from expression strength, stabilities, insulation and distance. We characterise predictions in 76 human cell types, observing extensive sharing of domains, yet highly cell-type-specific enhancer-promoter interactions and strong enrichments in relevant trait-associated variants. Overall, our work demonstrates a close relationship between transcription and chromatin architecture.

摘要

转录调控与染色体定位和三维染色质结构紧密相关。然而,目前尚不清楚转录活性中有多大比例反映了这种组织,单独的 RNA 表达能提供多少信息,以及这对疾病有何影响。在这里,我们开发了一种计算转录分解方法,将与基因组组织相关的表达比例与不直接与基因组定位相关的独立效应分开。我们表明,位置归因的表达占总水平的相当大比例,并且高度反映拓扑关联域的活性和组织,揭示边界和染色质区室。此外,仅表达数据就能准确预测单个增强子-启动子相互作用,从表达强度、稳定性、隔离和距离中提取特征。我们在 76 个人类细胞类型中对预测进行了特征描述,观察到广泛的结构域共享,但增强子-启动子相互作用具有高度的细胞类型特异性,并且在相关性状相关变体中富集。总的来说,我们的工作表明转录和染色质结构之间存在密切关系。

https://cdn.ncbi.nlm.nih.gov/pmc/blobs/4214/5799294/7bffaec7e7f4/41467_2017_2798_Fig1_HTML.jpg

文献检索

告别复杂PubMed语法,用中文像聊天一样搜索,搜遍4000万医学文献。AI智能推荐,让科研检索更轻松。

立即免费搜索

文件翻译

保留排版,准确专业,支持PDF/Word/PPT等文件格式,支持 12+语言互译。

免费翻译文档

深度研究

AI帮你快速写综述,25分钟生成高质量综述,智能提取关键信息,辅助科研写作。

立即免费体验