Suppr超能文献

雀形目雀科不同细胞因子表达对原始和进化分离株的反应。

Differing House Finch Cytokine Expression Responses to Original and Evolved Isolates of .

机构信息

Faculty of Science, Department of Zoology, Charles University, Prague, Czechia.

Department of Biological Sciences, Virginia Tech, Blacksburg, VA, United States.

出版信息

Front Immunol. 2018 Jan 22;9:13. doi: 10.3389/fimmu.2018.00013. eCollection 2018.

Abstract

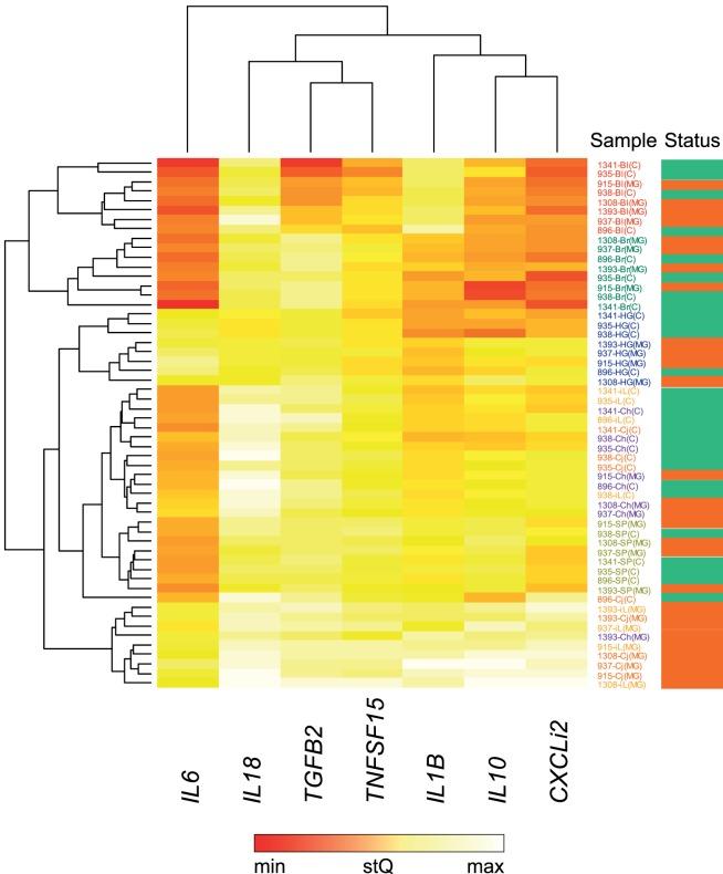
The recent emergence of the poultry bacterial pathogen (MG) in free-living house finches (), which causes mycoplasmal conjunctivitis in this passerine bird species, resulted in a rapid coevolutionary arms-race between MG and its novel avian host. Despite extensive research on the ecological and evolutionary dynamics of this host-pathogen system over the past two decades, the immunological responses of house finches to MG infection remain poorly understood. We developed seven new probe-based one-step quantitative reverse transcription polymerase chain reaction assays to investigate mRNA expression of house finch cytokine genes (, and , syn. ). These assays were then used to describe cytokine transcription profiles in a panel of 15 house finch tissues collected at three distinct time points during MG infection. Based on initial screening that indicated strong pro-inflammatory cytokine expression during MG infection at the periorbital sites in particular, we selected two key house finch tissues for further characterization: the nictitating membrane, i.e., the internal eyelid in direct contact with MG, and the Harderian gland, the secondary lymphoid tissue responsible for regulation of periorbital immunity. We characterized cytokine responses in these two tissues for 60 house finches experimentally inoculated either with media alone (sham) or one of two MG isolates: the earliest known pathogen isolate from house finches (VA1994) or an evolutionarily more derived isolate collected in 2006 (NC2006), which is known to be more virulent. We show that the more derived and virulent isolate NC2006, relative to VA1994, triggers stronger local inflammatory cytokine signaling, with peak cytokine expression generally occurring 3-6 days following MG inoculation. We also found that the extent of pro-inflammatory interleukin 1 beta signaling was correlated with conjunctival MG loads and the extent of clinical signs of conjunctivitis, the main pathological effect of MG in house finches. These results suggest that the pathogenicity caused by MG infection in house finches is largely mediated by host pro-inflammatory immune responses, with important implications for the dynamics of host-pathogen coevolution.

摘要

最近,家禽细菌病原体 (MG) 在自由生活的家雀 () 中出现,导致这种雀形目鸟类出现支原体结膜炎,这导致 MG 和其新型鸟类宿主之间迅速发生协同进化军备竞赛。尽管在过去二十年中对这个宿主-病原体系统的生态和进化动态进行了广泛的研究,但家雀对 MG 感染的免疫反应仍知之甚少。我们开发了七种新的基于探针的一步定量逆转录聚合酶链反应 (qRT-PCR) 检测试剂盒,用于研究家雀细胞因子基因 (、和 syn. ) 的 mRNA 表达。然后,我们使用这些检测试剂盒来描述在 MG 感染期间的三个不同时间点采集的 15 种家雀组织中的细胞因子转录谱。基于初步筛选结果表明,MG 在眼眶部位感染时会强烈表达促炎细胞因子,我们选择了两个关键的家雀组织进行进一步研究:瞬膜,即直接与 MG 接触的内眼睑,和哈德腺,负责调节眼眶免疫的次级淋巴组织。我们对这两种组织中的细胞因子反应进行了 60 只家雀的特征描述,这些家雀要么单独用媒介物接种(假处理),要么接种两种 MG 分离株之一:最早从家雀中分离出的病原体分离株 (VA1994) 或 2006 年分离出的进化上更衍生的分离株 (NC2006),后者已知更具毒力。我们发现,与 VA1994 相比,更衍生和更具毒力的分离株 NC2006 会引发更强的局部炎症细胞因子信号,细胞因子表达的峰值通常在 MG 接种后 3-6 天出现。我们还发现,促炎白细胞介素 1β信号的程度与结膜 MG 负荷和结膜炎的临床症状严重程度相关,MG 在家雀中引起的主要病理效应。这些结果表明,MG 感染在家雀中引起的致病性主要是由宿主的促炎免疫反应介导的,这对宿主-病原体协同进化的动态具有重要意义。

https://cdn.ncbi.nlm.nih.gov/pmc/blobs/738e/5786573/c883d419f79f/fimmu-09-00013-g001.jpg

文献检索

告别复杂PubMed语法,用中文像聊天一样搜索,搜遍4000万医学文献。AI智能推荐,让科研检索更轻松。

立即免费搜索

文件翻译

保留排版,准确专业,支持PDF/Word/PPT等文件格式,支持 12+语言互译。

免费翻译文档

深度研究

AI帮你快速写综述,25分钟生成高质量综述,智能提取关键信息,辅助科研写作。

立即免费体验