Gong Chenrui, Du Qingzhang, Xie Jianbo, Quan Mingyang, Chen Beibei, Zhang Deqiang
National Engineering Laboratory for Tree Breeding, College of Biological Sciences and Technology, Beijing Forestry University, Beijing, China.
Key Laboratory of Genetics and Breeding in Forest Trees and Ornamental Plants, Ministry of Education, College of Biological Sciences and Technology, Beijing Forestry University, Beijing, China.
Front Plant Sci. 2018 Jan 18;8:2199. doi: 10.3389/fpls.2017.02199. eCollection 2017.
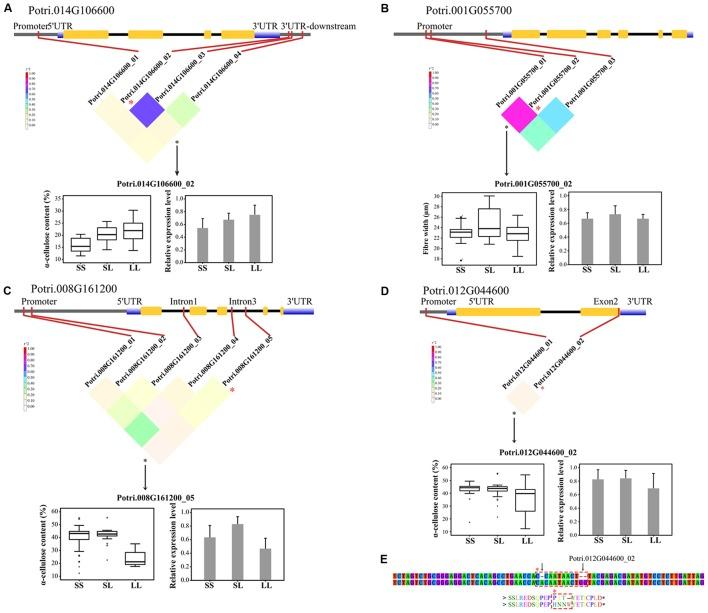
Short insertions and deletions (InDels) are one of the major genetic variants and are distributed widely across the genome; however, few investigations of InDels have been conducted in long-lived perennial plants. Here, we employed a combination of RNA-seq and population resequencing to identify InDels within differentially expressed (DE) genes underlying wood formation in a natural population of (435 individuals) and utilized InDel-based association mapping to detect the causal variants under additive, dominance, and epistasis underlying growth and wood properties. In the present paper, 5,482 InDels detected from 629 DE genes showed uneven distributions throughout all 19 chromosomes, and 95.9% of these loci were diallelic InDels. Seventy-four InDels (positive false discovery rate ≤ 0.10) from 68 genes exhibited significant additive/dominant effects on 10 growth and wood-properties, with an average of 14.7% phenotypic variance explained. Potential pleiotropy was observed in one-third of the InDels (representing 24 genes). Seven genes exhibited significantly differential expression among the genotypic classes of associated InDels, indicating possible important roles for these InDels. Epistasis analysis showed that overlapping interacting genes formed unique interconnected networks for each trait, supporting the putative biochemical links that control quantitative traits. Therefore, the identification and utilization of InDels in trees will be recognized as an effective marker system for molecular marker-assisted breeding applications, and further facilitate our understanding of quantitative genomics.
短插入和缺失(InDels)是主要的遗传变异之一,广泛分布于基因组中;然而,在长寿多年生植物中对InDels的研究较少。在这里,我们结合RNA测序和群体重测序,在一个自然群体(435个个体)中鉴定参与木材形成的差异表达(DE)基因中的InDels,并利用基于InDel的关联图谱检测生长和木材性质的加性、显性和上位性效应下的因果变异。在本文中,从629个DE基因中检测到的5482个InDels在所有19条染色体上分布不均,其中95.9%的位点是双等位基因InDels。来自68个基因的74个InDels(阳性错误发现率≤0.10)对10个生长和木材性质表现出显著的加性/显性效应,平均解释了14.7%的表型变异。在三分之一的InDels(代表24个基因)中观察到潜在的多效性。7个基因在相关InDels的基因型类别中表现出显著差异表达,表明这些InDels可能具有重要作用。上位性分析表明,重叠的相互作用基因形成了每个性状独特的相互连接网络,支持了控制数量性状的假定生化联系。因此,树木中InDels的鉴定和利用将被认为是分子标记辅助育种应用的有效标记系统,并进一步促进我们对数量基因组学的理解。