Suppr超能文献

从生发中心反应产生 N-甲基-D-天冬氨酸受体抗体:治疗意义。

N-methyl-D-aspartate receptor antibody production from germinal center reactions: Therapeutic implications.

机构信息

Oxford Autoimmune Neurology Group, Nuffield Department of Clinical Neurosciences, University of Oxford, Oxford, United Kingdom.

Department of Psychiatry, University of Oxford, Oxford, United Kingdom.

出版信息

Ann Neurol. 2018 Mar;83(3):553-561. doi: 10.1002/ana.25173.

Abstract

INTRODUCTION

N-methyl-D-aspartate receptor (NMDAR) antibody encephalitis is mediated by immunoglobulin G (IgG) autoantibodies directed against the NR1 subunit of the NMDAR. Around 20% of patients have an underlying ovarian teratoma, and the condition responds to early immunotherapies and ovarian teratoma removal. However, despite clear therapeutic relevance, mechanisms of NR1-IgG production and the contribution of germinal center B cells to NR1-IgG levels are unknown.

METHODS

Clinical data and longitudinal paired serum NR1-reactive IgM and IgG levels from 10 patients with NMDAR-antibody encephalitis were determined. Peripheral blood mononuclear cells from these 10 patients, and two available ovarian teratomas, were stimulated with combinations of immune factors and tested for secretion of total IgG and NR1-specific antibodies.

RESULTS

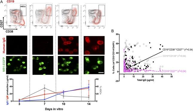
In addition to disease-defining NR1-IgG, serum NR1-IgM was found in 6 of 10 patients. NR1-IgM levels were typically highest around disease onset and detected for several months into the disease course. Moreover, circulating patient B cells were differentiated into CD19 CD27 CD38 antibody-secreting cells in vitro and, from 90% of patients, secreted NR1-IgM and NR1-IgG. Secreted levels of NR1-IgG correlated with serum NR1-IgG (p < 0.0001), and this was observed across the varying disease durations, suggestive of an ongoing process. Furthermore, ovarian teratoma tissue contained infiltrating lymphocytes which produced NR1-IgG in culture.

INTERPRETATION

Serum NR1-IgM and NR1-IgG, alongside the consistent production of NR1-IgG from circulating B cells and from ovarian teratomas suggest that ongoing germinal center reactions may account for the peripheral cell populations which secrete NR1-IgG. Cells participating in germinal center reactions might be a therapeutic target for the treatment of NMDAR-antibody encephalitis. Ann Neurol 2018;83:553-561.

摘要

简介

N-甲基-D-天冬氨酸受体(NMDAR)抗体脑炎是由针对 NMDAR 的 NR1 亚基的免疫球蛋白 G(IgG)自身抗体介导的。约 20%的患者存在卵巢畸胎瘤,该病对早期免疫治疗和卵巢畸胎瘤切除有反应。然而,尽管具有明确的治疗相关性,但 NR1-IgG 产生的机制以及生发中心 B 细胞对 NR1-IgG 水平的贡献尚不清楚。

方法

从 10 例 NMDAR 抗体脑炎患者中确定了临床数据和纵向配对血清 NR1 反应性 IgM 和 IgG 水平。用免疫因子组合刺激来自这 10 例患者的外周血单个核细胞,并测试其总 IgG 和 NR1 特异性抗体的分泌。

结果

除了疾病定义性的 NR1-IgG 外,还在 10 例患者中的 6 例中发现了血清 NR1-IgM。NR1-IgM 水平通常在疾病发作时最高,并在疾病过程中检测到几个月。此外,循环患者 B 细胞在体外分化为 CD19 CD27 CD38 抗体分泌细胞,并且 90%的患者分泌 NR1-IgM 和 NR1-IgG。NR1-IgG 的分泌水平与血清 NR1-IgG 相关(p<0.0001),并且在不同的疾病持续时间内均可见,提示存在持续的过程。此外,卵巢畸胎瘤组织中含有浸润性淋巴细胞,这些淋巴细胞在培养中产生 NR1-IgG。

解释

血清 NR1-IgM 和 NR1-IgG 以及循环 B 细胞和卵巢畸胎瘤持续产生 NR1-IgG 表明,持续的生发中心反应可能是产生 NR1-IgG 的外周细胞群的原因。参与生发中心反应的细胞可能是治疗 NMDAR 抗体脑炎的治疗靶点。Ann Neurol 2018;83:553-561.

https://cdn.ncbi.nlm.nih.gov/pmc/blobs/41e0/5925521/ff334325c631/ANA-83-553-g001.jpg

文献检索

告别复杂PubMed语法,用中文像聊天一样搜索,搜遍4000万医学文献。AI智能推荐,让科研检索更轻松。

立即免费搜索

文件翻译

保留排版,准确专业,支持PDF/Word/PPT等文件格式,支持 12+语言互译。

免费翻译文档

深度研究

AI帮你快速写综述,25分钟生成高质量综述,智能提取关键信息,辅助科研写作。

立即免费体验