Department of Pathology and Laboratory Medicine, Rutgers University - Robert Wood Johnson Medical School, Piscataway, NJ 08854, United States.
Department of Pathology and Laboratory Medicine, Rutgers University - Robert Wood Johnson Medical School, Piscataway, NJ 08854, United States.
Matrix Biol. 2018 Apr;67:32-46. doi: 10.1016/j.matbio.2018.01.012. Epub 2018 Mar 3.
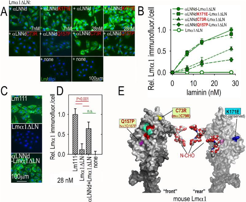
Laminin polymerization is a key step of basement membrane self-assembly that depends on the binding of the three different N-terminal globular LN domains. Several mutations in the LN domains cause LAMA2-deficient muscular dystrophy and LAMB2-deficient Pierson syndrome. These mutations may affect polymerization. A novel approach to identify the amino acid residues required for polymerization has been applied to an analysis of these and other laminin LN mutations. The approach utilizes laminin-nidogen chimeric fusion proteins that bind to recombinant non-polymerizing laminins to provide a missing functional LN domain. Single amino acid substitutions introduced into these chimeras were tested to determine if polymerization activity and the ability to assemble on cell surfaces were lost. Several laminin-deficient muscular dystrophy mutations, renal Pierson syndrome mutations, and Drosophila mutations causing defects of heart development were identified as ones causing loss of laminin polymerization. In addition, two novel residues required for polymerization were identified in the laminin γ1 LN domain.
层粘连蛋白聚合是基底膜自组装的关键步骤,依赖于三个不同的 N 端球形 LN 结构域的结合。LN 结构域中的几个突变导致 LAMA2 缺陷性肌营养不良和 LAMB2 缺陷性皮尔逊综合征。这些突变可能会影响聚合。已经应用一种新的方法来识别聚合所需的氨基酸残基,对这些和其他层粘连蛋白 LN 突变进行了分析。该方法利用层粘连蛋白-巢蛋白嵌合融合蛋白,这些融合蛋白与重组非聚合层粘连蛋白结合,提供缺失的功能性 LN 结构域。将单个氨基酸取代引入这些嵌合体中,以确定聚合活性和在细胞表面组装的能力是否丧失。确定了几种层粘连蛋白缺陷性肌营养不良突变、肾脏皮尔逊综合征突变和导致心脏发育缺陷的果蝇突变,这些突变导致层粘连蛋白聚合丧失。此外,在层粘连蛋白 γ1 LN 结构域中还鉴定出了两个新的聚合所需的残基。