Suppr超能文献

壳寡糖通过DDAH1/ADMA途径改善爆炸伤所致的急性肺损伤。

Chitosan oligosaccharide ameliorates acute lung injury induced by blast injury through the DDAH1/ADMA pathway.

作者信息

Liu Yun-En, Tong Cang-Ci, Zhang Yu-Biao, Cong Pei-Fang, Shi Xiu-Yun, Liu Ying, Shi Lin, Tong Zhou, Jin Hong-Xu, Hou Ming-Xiao

机构信息

Emergency Medicine Department of General Hospital of Shenyang Military Command, Laboratory of Rescue Center of Severe Wound and Trauma, PLA, Shenhe District, Shenyang, China.

出版信息

PLoS One. 2018 Feb 7;13(2):e0192135. doi: 10.1371/journal.pone.0192135. eCollection 2018.

Abstract

OBJECTIVE

To investigate the protective effect of chitosan oligosaccharide (COS) on acute lung injury (ALI) caused by blast injury, and explore possible molecular mechanisms.

METHODS

A mouse model of blast injury-induced ALI was established using a self-made explosive device. Thirty mice were randomly assigned to control, ALI and ALI + COS groups. An eight-channel physiological monitor was used to determine the mouse physiological index. Enzyme linked immunosorbent assay was used to measure serum inflammatory factors. Hematoxylin-eosin staining, terminal deoxynucleotidyl transferase dUTP nick end labeling assay, immunofluorescence staining, real time-polymerase chain reaction and western blot assay were used to detect inflammatory reactions, oxidative stress and apoptosis.

RESULTS

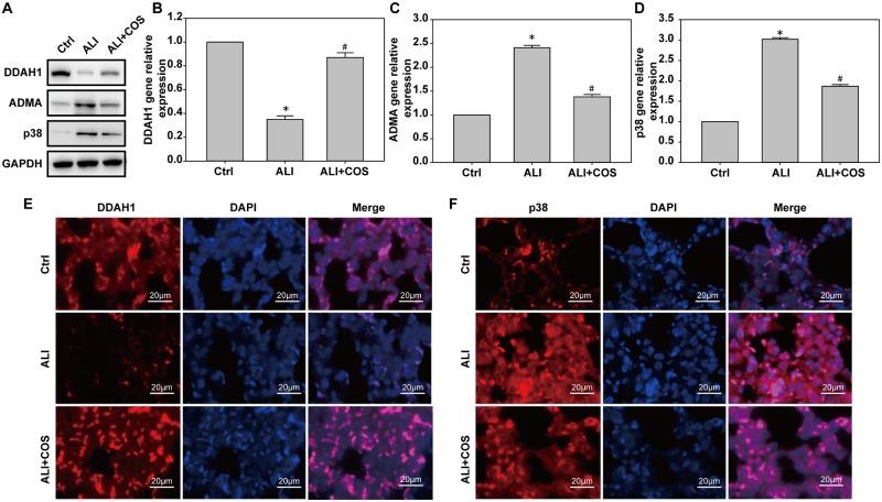
Mice were sacrificed 24 hours after successful model induction. Compared with the ALI group, the heart rate, respiration and PCO2 were significantly lower, but the PO2, TCO2 and HCO3- were significantly higher in the ALI + COS group. Compared to ALI alone, COS treatment of ALI caused a significant decrease in the wet/dry lung weight ratio, indicating a reduction in lung edema, inflammatory cell infiltration, levels of tumor necrosis factor-α, interleukin (IL)-1β, IL-4, IL-6 and nuclear factor kappa B mRNA and protein expression were reduced and IL-10 mRNA and protein expression was increased (P < 0.05). COS significantly inhibited reactive oxygen species, MDA5 and IREα mRNA and protein expressions, cell apoptosis and Bax and Caspase-3 mRNA and protein expressions, and significantly increased superoxide dismutase-1 mRNA expression, and Bcl-2 and Caspase-8 mRNA and protein expression (all P<0.05). COS significantly increased dimethylarginine dimethylaminohydrolase 1 (DDAH1) protein expression, and reduced ADMA and p38 protein expression (P< 0.05).

CONCLUSION

Blast injury causes inflammation, oxidative stress and apoptosis in the lung tissues of mice. COS has protective effects on blast injury-induced ALI, possibly by promoting DDAH1 expression and inhibiting ADMA and mitogen-activated protein kinase pathways.

摘要

目的

探讨壳寡糖(COS)对爆炸伤所致急性肺损伤(ALI)的保护作用,并探索其可能的分子机制。

方法

使用自制爆炸装置建立爆炸伤诱导的ALI小鼠模型。30只小鼠随机分为对照组、ALI组和ALI + COS组。使用八通道生理监测仪测定小鼠生理指标。采用酶联免疫吸附测定法检测血清炎症因子。苏木精-伊红染色、末端脱氧核苷酸转移酶dUTP缺口末端标记法、免疫荧光染色、实时聚合酶链反应和蛋白质印迹法用于检测炎症反应、氧化应激和细胞凋亡。

结果

成功诱导模型后24小时处死小鼠。与ALI组相比,ALI + COS组的心率、呼吸频率和PCO2显著降低,但PO2、TCO2和HCO3-显著升高。与单独的ALI相比,COS治疗ALI导致肺湿/干重比显著降低,表明肺水肿减轻,炎症细胞浸润减少,肿瘤坏死因子-α、白细胞介素(IL)-1β、IL-4、IL-6水平以及核因子κB mRNA和蛋白表达降低,而IL-10 mRNA和蛋白表达增加(P < 0.05)。COS显著抑制活性氧、MDA5和IREα mRNA及蛋白表达、细胞凋亡以及Bax和Caspase-3 mRNA及蛋白表达,并显著增加超氧化物歧化酶-1 mRNA表达以及Bcl-2和Caspase-8 mRNA及蛋白表达(均P<0.05)。COS显著增加二甲基精氨酸二甲胺水解酶1(DDAH1)蛋白表达,并降低不对称二甲基精氨酸(ADMA)和p38蛋白表达(P< 0.05)。

结论

爆炸伤可导致小鼠肺组织发生炎症、氧化应激和细胞凋亡。COS对爆炸伤诱导的ALI具有保护作用,可能是通过促进DDAH1表达并抑制ADMA和丝裂原活化蛋白激酶途径实现的。

https://cdn.ncbi.nlm.nih.gov/pmc/blobs/167c/5802901/c0a37f69b14c/pone.0192135.g001.jpg

文献AI研究员

20分钟写一篇综述,助力文献阅读效率提升50倍。

立即体验

用中文搜PubMed

大模型驱动的PubMed中文搜索引擎

马上搜索

文档翻译

学术文献翻译模型,支持多种主流文档格式。

立即体验