Suppr超能文献

PHB2 与 LC3 相互作用,SQSTM1 是胆汁酸诱导的胆汁淤积性肝线粒体自噬所必需的。

PHB2 interacts with LC3 and SQSTM1 is required for bile acids-induced mitophagy in cholestatic liver.

机构信息

Department of Pediatric Surgery, Xin Hua Hospital, School of Medicine, Shanghai Jiao Tong University, Shanghai, China.

Shanghai Institute of Pediatric Research, Shanghai, China.

出版信息

Cell Death Dis. 2018 Feb 7;9(2):160. doi: 10.1038/s41419-017-0228-8.

Abstract

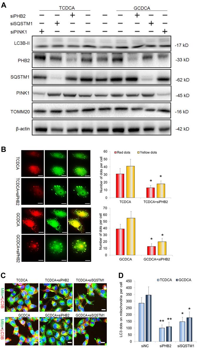
Mitophagy is a major pathway for clearance of injured mitochondria. However, whether mitophagy is involved in the cholestasis-induced damages of hepatic mitochondria remains unknown. We here aimed to investigate the molecular links between cholestasis and hepatic mitophagy. We show that mitophagy is increased significantly in livers of biliary atresia (BA) that is cholestatic disease in infants. The mitochondrial-toxicity bile acids treatment increases the activities of mitophagy in hepatocytes. Mechanistically, we find that the prohibitin 2 (PHB2) is crucial for cholestasis-mediated mitophagy in vitro. On the one hand, PHB2 binds the autophagosomal membrane-associated protein LC3 upon injured mitochondria via an LC3-interaction region domain. On the other hand, PHB2 forms a ternary protein complex with sequestosome 1 (SQSTM1) and LC3, leading to loading of LC3 onto the damaged mitochondria. Altogether, our study suggests that PHB2 is required for cholestasis-induced mitophagy via LC3 onto the injured mitochondria.

摘要

自噬是清除受损线粒体的主要途径。然而,自噬是否参与胆汁淤积引起的肝线粒体损伤尚不清楚。我们旨在研究胆汁淤积与肝自噬之间的分子联系。我们发现,在婴儿胆汁淤积性疾病胆道闭锁(BA)的肝脏中,自噬明显增加。线粒体毒性胆汁酸处理增加了肝细胞中自噬的活性。从机制上讲,我们发现 PHB2 在体外胆汁淤积介导的自噬中至关重要。一方面,PHB2 通过 LC3 相互作用区域域与受损线粒体上的自噬体膜相关蛋白 LC3 结合。另一方面,PHB2 与 SQSTM1 和 LC3 形成三元蛋白复合物,导致 LC3 加载到受损的线粒体上。总之,我们的研究表明,PHB2 通过 LC3 将受损的线粒体募集到受损的线粒体上,是胆汁淤积诱导的自噬所必需的。

https://cdn.ncbi.nlm.nih.gov/pmc/blobs/7c15/5833850/9474ddc6fe49/41419_2017_228_Fig1_HTML.jpg

文献检索

告别复杂PubMed语法,用中文像聊天一样搜索,搜遍4000万医学文献。AI智能推荐,让科研检索更轻松。

立即免费搜索

文件翻译

保留排版,准确专业,支持PDF/Word/PPT等文件格式,支持 12+语言互译。

免费翻译文档

深度研究

AI帮你快速写综述,25分钟生成高质量综述,智能提取关键信息,辅助科研写作。

立即免费体验