• 文献检索
  • 文档翻译
  • 深度研究
  • 学术资讯
  • Suppr Zotero 插件Zotero 插件
  • 邀请有礼
  • 套餐&价格
  • 历史记录
应用&插件
Suppr Zotero 插件Zotero 插件浏览器插件Mac 客户端Windows 客户端微信小程序
定价
高级版会员购买积分包购买API积分包
服务
文献检索文档翻译深度研究API 文档MCP 服务
关于我们
关于 Suppr公司介绍联系我们用户协议隐私条款
关注我们

Suppr 超能文献

核心技术专利:CN118964589B侵权必究
粤ICP备2023148730 号-1Suppr @ 2026

文献检索

告别复杂PubMed语法,用中文像聊天一样搜索,搜遍4000万医学文献。AI智能推荐,让科研检索更轻松。

立即免费搜索

文件翻译

保留排版,准确专业,支持PDF/Word/PPT等文件格式,支持 12+语言互译。

免费翻译文档

深度研究

AI帮你快速写综述,25分钟生成高质量综述,智能提取关键信息,辅助科研写作。

立即免费体验

IIB型DNA拓扑异构酶被曲妥珠单抗和阿霉素下调,从而增强心脏毒性。

Type IIB DNA topoisomerase is downregulated by trastuzumab and doxorubicin to synergize cardiotoxicity.

作者信息

Jiang Jiangsong, Mohan Nishant, Endo Yukinori, Shen Yi, Wu Wen Jin

机构信息

Division of Biotechnology Research and Review I, Office of Biotechnology Products, Office of Pharmaceutical Quality, Center for Drug Evaluation and Research, US Food and Drug Administration, Silver Spring, MD, USA.

出版信息

Oncotarget. 2017 Dec 21;9(5):6095-6108. doi: 10.18632/oncotarget.23543. eCollection 2018 Jan 19.

DOI:10.18632/oncotarget.23543
PMID:29464058
原文链接:https://pmc.ncbi.nlm.nih.gov/articles/PMC5814198/
Abstract

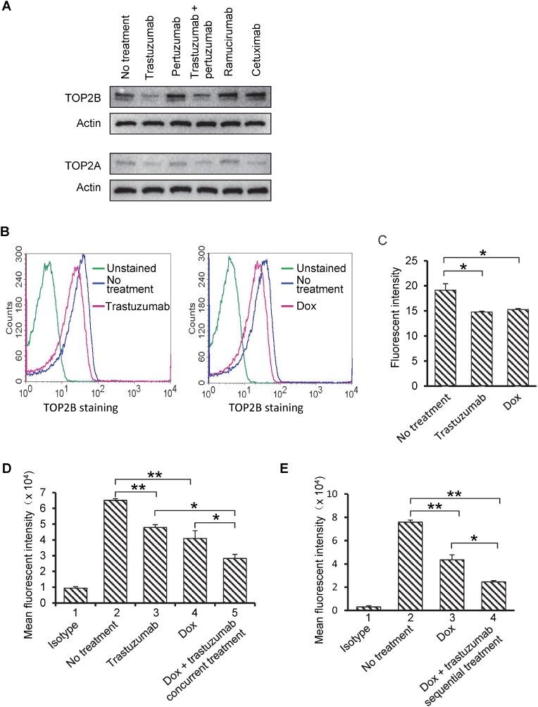
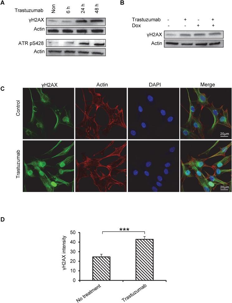
Despite heightened risk of cardiotoxicity associated with combination therapy of anthracyclines and trastuzumab in HER2-positive breast cancer patients, little research effort has been invested in exploring the molecular mechanisms of cardiotoxicity induced by this combination therapy. In this study, we demonstrate that trastuzumab downregulates both gene and protein expressions of type IIB DNA topoisomerase/DNA topoisomerase IIB (TOP2B), a major intracellular target mediating doxorubicin-induced cardiotoxicity, in human primary cardiomyocytes. This in turn induces DNA damage activity and DNA double strand breaks, which is indicated by the enhanced phosphorylation of H2AX (γH2AX) and ataxia telangiectasia and Rad3-related protein (ATR pS428) in trastuzumab-treated cardiomyocytes. Furthermore, concurrent or sequential treatment of doxorubicin and trastuzumab significantly increases the downregulation of the protein levels of TOP2B, enhances apoptosis and cell growth inhibition, and promotes production of reactive oxidative and nitrative species in human cardiomyocytes as compared to either trastuzumab or doxorubicin treatment, indicating augmentation of cardiotoxicity in combination therapy. Additionally, our data reveal that doxorubicin treatment increases the levels of ErbB2/HER2 expression in human cardiomyocytes as compared with that in cells not treated with doxorubicin, leading to the enhanced activity downstream of HER2 signaling. Consequently, this may render the cardiomyocytes to become addicted to HER2 signaling for survival under stressed conditions. Enhanced HER2 protein expression leaves cardiomyocytes more sensitive to trastuzumab treatment after doxorubicin exposure. This study provides molecular basis for significantly increased cardiotoxicity in cancer patients who are treated with anthracyclines and trastuzumab-based combination regimens.

摘要

尽管在HER2阳性乳腺癌患者中,蒽环类药物与曲妥珠单抗联合治疗存在较高的心脏毒性风险,但在探索这种联合治疗所致心脏毒性的分子机制方面投入的研究精力很少。在本研究中,我们证明曲妥珠单抗可下调人原代心肌细胞中IIB型DNA拓扑异构酶/DNA拓扑异构酶IIB(TOP2B)的基因和蛋白表达,TOP2B是介导阿霉素诱导心脏毒性的主要细胞内靶点。这反过来会诱导DNA损伤活性和DNA双链断裂,这在曲妥珠单抗处理的心肌细胞中表现为H2AX(γH2AX)和共济失调毛细血管扩张症及Rad3相关蛋白(ATR pS428)磷酸化增强。此外,与单独使用曲妥珠单抗或阿霉素治疗相比,阿霉素与曲妥珠单抗同时或序贯治疗显著增加TOP2B蛋白水平的下调,增强细胞凋亡和细胞生长抑制,并促进人心肌细胞中活性氧化和硝化物质的产生,表明联合治疗中心脏毒性增强。此外,我们的数据显示,与未用阿霉素处理的细胞相比,阿霉素处理可增加人心肌细胞中ErbB2/HER2的表达水平,导致HER2信号下游活性增强。因此,这可能使心肌细胞在应激条件下对HER2信号产生生存依赖。阿霉素暴露后HER2蛋白表达增强使心肌细胞对曲妥珠单抗治疗更敏感。本研究为接受蒽环类药物和基于曲妥珠单抗的联合治疗方案的癌症患者心脏毒性显著增加提供了分子基础。

https://cdn.ncbi.nlm.nih.gov/pmc/blobs/40bc/5814198/06dab82e1fb6/oncotarget-09-6095-g006.jpg
https://cdn.ncbi.nlm.nih.gov/pmc/blobs/40bc/5814198/9fcadcc9d914/oncotarget-09-6095-g001.jpg
https://cdn.ncbi.nlm.nih.gov/pmc/blobs/40bc/5814198/abc8de60dc4a/oncotarget-09-6095-g002.jpg
https://cdn.ncbi.nlm.nih.gov/pmc/blobs/40bc/5814198/4594f8abb59c/oncotarget-09-6095-g003.jpg
https://cdn.ncbi.nlm.nih.gov/pmc/blobs/40bc/5814198/45fe82e02ce6/oncotarget-09-6095-g004.jpg
https://cdn.ncbi.nlm.nih.gov/pmc/blobs/40bc/5814198/1a5e3ac77f8c/oncotarget-09-6095-g005.jpg
https://cdn.ncbi.nlm.nih.gov/pmc/blobs/40bc/5814198/06dab82e1fb6/oncotarget-09-6095-g006.jpg
https://cdn.ncbi.nlm.nih.gov/pmc/blobs/40bc/5814198/9fcadcc9d914/oncotarget-09-6095-g001.jpg
https://cdn.ncbi.nlm.nih.gov/pmc/blobs/40bc/5814198/abc8de60dc4a/oncotarget-09-6095-g002.jpg
https://cdn.ncbi.nlm.nih.gov/pmc/blobs/40bc/5814198/4594f8abb59c/oncotarget-09-6095-g003.jpg
https://cdn.ncbi.nlm.nih.gov/pmc/blobs/40bc/5814198/45fe82e02ce6/oncotarget-09-6095-g004.jpg
https://cdn.ncbi.nlm.nih.gov/pmc/blobs/40bc/5814198/1a5e3ac77f8c/oncotarget-09-6095-g005.jpg
https://cdn.ncbi.nlm.nih.gov/pmc/blobs/40bc/5814198/06dab82e1fb6/oncotarget-09-6095-g006.jpg

相似文献

1
Type IIB DNA topoisomerase is downregulated by trastuzumab and doxorubicin to synergize cardiotoxicity.IIB型DNA拓扑异构酶被曲妥珠单抗和阿霉素下调,从而增强心脏毒性。
Oncotarget. 2017 Dec 21;9(5):6095-6108. doi: 10.18632/oncotarget.23543. eCollection 2018 Jan 19.
2
Trastuzumab-mediated cardiotoxicity: current understanding, challenges, and frontiers.曲妥珠单抗介导的心脏毒性:当前的认识、挑战与前沿进展
Antib Ther. 2018 Aug 31;1(1):13-17. doi: 10.1093/abt/tby003.
3
An update of the molecular mechanisms underlying doxorubicin plus trastuzumab induced cardiotoxicity.多柔比星联合曲妥珠单抗诱导心脏毒性的分子机制研究进展。
Life Sci. 2021 Sep 1;280:119760. doi: 10.1016/j.lfs.2021.119760. Epub 2021 Jun 21.
4
HER2-targeted liposomal doxorubicin displays enhanced anti-tumorigenic effects without associated cardiotoxicity.曲妥珠单抗靶向脂质体多柔比星显示出增强的抗肿瘤作用而无相关心脏毒性。
Toxicol Appl Pharmacol. 2012 Jul 1;262(1):1-10. doi: 10.1016/j.taap.2012.04.008. Epub 2012 Apr 21.
5
Modeling trastuzumab-related cardiotoxicity in vitro using human stem cell-derived cardiomyocytes.使用人干细胞衍生的心肌细胞在体外模拟曲妥珠单抗相关的心脏毒性。
Toxicol Lett. 2018 Mar 15;285:74-80. doi: 10.1016/j.toxlet.2018.01.001. Epub 2018 Jan 2.
6
Dual HER2 Targeting with Trastuzumab and Liposomal-Encapsulated Doxorubicin (MM-302) Demonstrates Synergistic Antitumor Activity in Breast and Gastric Cancer.曲妥珠单抗联合脂质体阿霉素(MM-302)双重靶向 HER2 治疗在乳腺癌和胃癌中显示出协同抗肿瘤活性。
Cancer Res. 2016 Mar 15;76(6):1517-27. doi: 10.1158/0008-5472.CAN-15-1518. Epub 2016 Jan 12.
7
Anthracyclines/trastuzumab: new aspects of cardiotoxicity and molecular mechanisms.蒽环类药物/曲妥珠单抗:心脏毒性和分子机制的新方面。
Trends Pharmacol Sci. 2015 Jun;36(6):326-48. doi: 10.1016/j.tips.2015.03.005. Epub 2015 Apr 17.
8
Preoperative therapy with trastuzumab and paclitaxel followed by sequential adjuvant doxorubicin/cyclophosphamide for HER2 overexpressing stage II or III breast cancer: a pilot study.曲妥珠单抗和紫杉醇术前治疗后序贯阿霉素/环磷酰胺辅助治疗HER2过表达的II期或III期乳腺癌:一项初步研究。
J Clin Oncol. 2003 Jan 1;21(1):46-53. doi: 10.1200/JCO.2003.03.124.
9
Trastuzumab and Doxorubicin Sequential Administration Increases Oxidative Stress and Phosphorylation of Connexin 43 on Ser368.曲妥珠单抗和多柔比星序贯给药增加氧化应激和连接蛋白 43 丝氨酸 368 的磷酸化。
Int J Mol Sci. 2022 Jun 7;23(12):6375. doi: 10.3390/ijms23126375.
10
Rac1 signalling mediates doxorubicin-induced cardiotoxicity through both reactive oxygen species-dependent and -independent pathways.Rac1 信号通过活性氧依赖和非依赖途径介导多柔比星诱导的心脏毒性。
Cardiovasc Res. 2013 Jan 1;97(1):77-87. doi: 10.1093/cvr/cvs309. Epub 2012 Oct 1.

引用本文的文献

1
Understanding the Mechanisms of Chemotherapy-Related Cardiotoxicity Employing hiPSC-Derived Cardiomyocyte Models for Drug Screening and the Identification of Genetic and Epigenetic Variants.利用人诱导多能干细胞衍生的心肌细胞模型进行药物筛选以及鉴定基因和表观遗传变异,以了解化疗相关心脏毒性的机制。
Int J Mol Sci. 2025 Apr 23;26(9):3966. doi: 10.3390/ijms26093966.
2
Reevaluating Anti-Inflammatory Therapy: Targeting Senescence to Balance Anti-Cancer Efficacy and Vascular Disease.重新评估抗炎治疗:靶向衰老以平衡抗癌疗效和血管疾病
Arterioscler Thromb Vasc Biol. 2025 Mar;45(3):372-385. doi: 10.1161/ATVBAHA.124.319870. Epub 2025 Jan 16.
3

本文引用的文献

1
Neoadjuvant Therapy for HER2-positive Breast Cancer.HER2阳性乳腺癌的新辅助治疗
Rev Recent Clin Trials. 2017;12(2):81-92. doi: 10.2174/1574887112666170202165049.
2
Twenty years of anti-HER2 therapy-associated cardiotoxicity.20年的抗HER2治疗相关心脏毒性
ESMO Open. 2016 Jul 21;1(4):e000073. doi: 10.1136/esmoopen-2016-000073. eCollection 2016.
3
VEGF-B gene therapy inhibits doxorubicin-induced cardiotoxicity by endothelial protection.血管内皮生长因子-B基因疗法通过内皮保护作用抑制阿霉素诱导的心脏毒性。
Neutrophil Biomarkers Can Predict Cardiotoxicity of Anthracyclines in Breast Cancer.
中性粒细胞生物标志物可预测蒽环类药物在乳腺癌中的心脏毒性。
Int J Mol Sci. 2024 Sep 9;25(17):9735. doi: 10.3390/ijms25179735.
4
Structural and functional characterization of IgG- and non-IgG-based T-cell-engaging bispecific antibodies.IgG 基和非 IgG 基双特异性 T 细胞结合抗体的结构和功能表征。
Front Immunol. 2024 May 28;15:1376096. doi: 10.3389/fimmu.2024.1376096. eCollection 2024.
5
Doxorubicin-induced cardiotoxicity and risk factors.多柔比星诱导的心脏毒性及危险因素。
Int J Cardiol Heart Vasc. 2023 Dec 27;50:101332. doi: 10.1016/j.ijcha.2023.101332. eCollection 2024 Feb.
6
An integrative review of nonobvious puzzles of cellular and molecular cardiooncology.细胞与分子心脏肿瘤学不明显难题的综合回顾。
Cell Mol Biol Lett. 2023 May 23;28(1):44. doi: 10.1186/s11658-023-00451-y.
7
Mitigation of Cardiovascular Disease and Toxicity through NRF2 Signalling.通过 NRF2 信号转导减轻心血管疾病和毒性
Int J Mol Sci. 2023 Apr 4;24(7):6723. doi: 10.3390/ijms24076723.
8
Genetic and RNA-related molecular markers of trastuzumab-chemotherapy-associated cardiotoxicity in HER2 positive breast cancer: a systematic review.曲妥珠单抗治疗相关 HER2 阳性乳腺癌心脏毒性的遗传和 RNA 相关分子标志物:系统评价。
BMC Cancer. 2022 Apr 12;22(1):396. doi: 10.1186/s12885-022-09437-z.
9
Therapeutic Targets for DOX-Induced Cardiomyopathy: Role of Apoptosis vs. Ferroptosis.多柔比星诱导性心肌病的治疗靶点:细胞凋亡与铁死亡的作用。
Int J Mol Sci. 2022 Jan 26;23(3):1414. doi: 10.3390/ijms23031414.
10
Pegylated Liposomal Doxorubicin (Caelyx) as Adjuvant Treatment in Early-Stage Luminal B-like Breast Cancer: A Feasibility Phase II Trial.聚乙二醇脂质体阿霉素(Caelyx)作为早期腔隙 B 样乳腺癌的辅助治疗:一项可行性 II 期试验。
Curr Oncol. 2021 Dec 7;28(6):5167-5178. doi: 10.3390/curroncol28060433.
Proc Natl Acad Sci U S A. 2016 Nov 15;113(46):13144-13149. doi: 10.1073/pnas.1616168113. Epub 2016 Oct 31.
4
Trastuzumab cardiotoxicity: from clinical trials to experimental studies.曲妥珠单抗心脏毒性:从临床试验到实验研究。
Br J Pharmacol. 2017 Nov;174(21):3727-3748. doi: 10.1111/bph.13643. Epub 2016 Nov 25.
5
Trastuzumab, but Not Pertuzumab, Dysregulates HER2 Signaling to Mediate Inhibition of Autophagy and Increase in Reactive Oxygen Species Production in Human Cardiomyocytes.曲妥珠单抗而非帕妥珠单抗会使HER2信号失调,从而介导对人心肌细胞自噬的抑制及活性氧生成增加。
Mol Cancer Ther. 2016 Jun;15(6):1321-31. doi: 10.1158/1535-7163.MCT-15-0741. Epub 2016 Mar 29.
6
Breast Cancer Therapy-Related Cardiac Dysfunction in Adult Women Treated in Routine Clinical Practice: A Population-Based Cohort Study.在常规临床实践中治疗的成年女性乳腺癌治疗相关心脏功能障碍:一项基于人群的队列研究。
J Clin Oncol. 2016 Jul 1;34(19):2239-46. doi: 10.1200/JCO.2015.65.1505. Epub 2016 Apr 18.
7
Targeted Therapies in HER2-Positive Breast Cancer - a Systematic Review.人表皮生长因子受体2阳性乳腺癌的靶向治疗——一项系统评价
Breast Care (Basel). 2015 Jul;10(3):173-8. doi: 10.1159/000431029. Epub 2015 Jun 18.
8
Monitoring Trastuzumab Resistance and Cardiotoxicity: A Tale of Personalized Medicine.监测曲妥珠单抗耐药性和心脏毒性:个体化医学的故事。
Adv Clin Chem. 2015;70:95-130. doi: 10.1016/bs.acc.2015.03.006. Epub 2015 Apr 27.
9
Cardiotoxicity of anticancer treatments.抗癌治疗的心脏毒性。
Nat Rev Cardiol. 2015 Sep;12(9):547-58. doi: 10.1038/nrcardio.2015.65. Epub 2015 May 12.
10
Anthracyclines/trastuzumab: new aspects of cardiotoxicity and molecular mechanisms.蒽环类药物/曲妥珠单抗:心脏毒性和分子机制的新方面。
Trends Pharmacol Sci. 2015 Jun;36(6):326-48. doi: 10.1016/j.tips.2015.03.005. Epub 2015 Apr 17.