Suppr超能文献

细胞间融合作为癌症中DNA交换的一种机制。

Cell-cell fusion as a mechanism of DNA exchange in cancer.

作者信息

Searles Stephen C, Santosa Endi K, Bui Jack D

机构信息

Department of Pathology, University of California, San Diego, La Jolla, CA, 92093, USA.

出版信息

Oncotarget. 2017 Dec 27;9(5):6156-6173. doi: 10.18632/oncotarget.23715. eCollection 2018 Jan 19.

Abstract

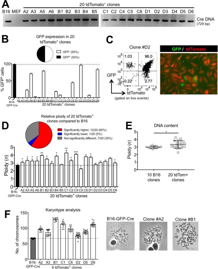
Cell-cell fusion describes the process by which two cells combine their plasma membranes and become a single cell, possessing and retaining certain genetic information from each parent cell. Here, using a Cre--based method initially developed to investigate extracellular vesicle targeting, we found that cancer cells spontaneously and rapidly deliver DNA to non-cancer cells via a cell-cell fusion event. The resulting hybrid cells were aneuploid and possessed enhanced clonal diversity and chemoresistance compared to non-hybrid cancer cells. We also observed cell-cell fusion to occur between melanoma cells and non-cancer cells of both hematopoietic and non-hematopoietic lineages. These findings suggest that cell-cell fusion occurs during the natural progression of cancer and show that this mechanism has the potential to cause massive genomic alterations that are observed in cancer. Furthermore, these findings somewhat contradict recent publications suggesting that the Cre- method measures only extracellular vesicle-mediated intercellular communication.

摘要

细胞-细胞融合描述了两个细胞将其质膜合并并成为一个单一细胞的过程,该单一细胞拥有并保留来自每个亲代细胞的特定遗传信息。在此,我们使用最初为研究细胞外囊泡靶向而开发的基于Cre的方法,发现癌细胞通过细胞-细胞融合事件自发且快速地将DNA传递给非癌细胞。与非杂交癌细胞相比,产生的杂交细胞为非整倍体,具有增强的克隆多样性和化疗耐药性。我们还观察到黑色素瘤细胞与造血和非造血谱系的非癌细胞之间发生细胞-细胞融合。这些发现表明细胞-细胞融合发生在癌症的自然进展过程中,并表明这种机制有可能导致在癌症中观察到的大规模基因组改变。此外,这些发现与最近的出版物有些矛盾,后者表明Cre方法仅测量细胞外囊泡介导的细胞间通讯。

https://cdn.ncbi.nlm.nih.gov/pmc/blobs/c9f5/5814202/4030f326b2fa/oncotarget-09-6156-g001.jpg

文献检索

告别复杂PubMed语法,用中文像聊天一样搜索,搜遍4000万医学文献。AI智能推荐,让科研检索更轻松。

立即免费搜索

文件翻译

保留排版,准确专业,支持PDF/Word/PPT等文件格式,支持 12+语言互译。

免费翻译文档

深度研究

AI帮你快速写综述,25分钟生成高质量综述,智能提取关键信息,辅助科研写作。

立即免费体验