Oszust Karolina, Panek Jacek, Pertile Giorgia, Siczek Anna, Oleszek Marta, Frąc Magdalena
Laboratory of Molecular and Environmental Microbiology, Department of Soil and Plant System, Institute of Agrophysics, Polish Academy of Sciences, Lublin, Poland.
Front Microbiol. 2018 Feb 8;9:115. doi: 10.3389/fmicb.2018.00115. eCollection 2018.
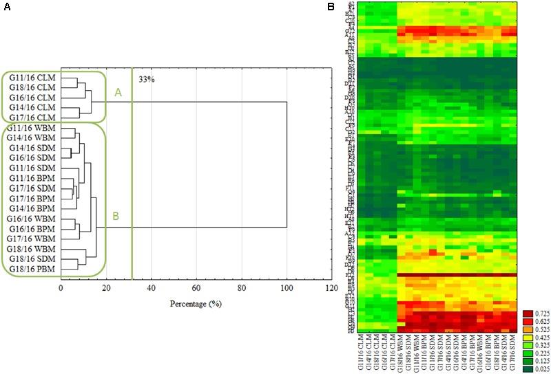
Although fungi that belong to genus are considered to be favorable agents in the process of microbial decomposition or as plant endophytes, they may simultaneously become plant pests. Hence, nutrition factors are supposed to play an important role. Therefore, it was hypothesized that compost isolates, precultured on three different waste-based media containing oak sawdust, beet pulp (BP) and wheat bran (WB) will subsequently reveal different metabolic properties and shifts in genetic fingerprinting. In fact, the aim was to measure the influence of selected waste on the properties of The metabolic potential was evaluated by the ability of five strains to decompose oak sawdust, BP and WB following the MT2 plate method and the catabolic abilities of the fungus to utilize the carbon compounds located on filamentous fungi (FF) plates. Genetic diversity was evaluated using Amplified Fragment Length Polymorphism analysis performed both on DNA sequences and on transcript-derived fragments. isolates were found to be more suitable for decomposing waste materials rich in protein, N, P, K and easily accessible sugars (as found in WB and BP), than those rich in lignocellulose (oak sawdust). Surprisingly, among the different waste media, lignocellulose-rich sawdust-based culture chiefly triggered changes in the metabolic and genetic features of . Most particularly, it contributed to improvements in the ability of the fungus to utilize waste-substrates in MT2 plate and two times increase the ability to catabolize carbon compounds located in FF plates. Expressive metabolic properties resulting from being grown in sawdust-based substrate were in accordance with differing genotype profiles but not transcriptome. Intraspecific differences among isolates are described.
尽管属于该属的真菌在微生物分解过程中被认为是有益的媒介,或者作为植物内生菌,但它们同时也可能成为植物害虫。因此,营养因素被认为起着重要作用。因此,有人提出假设,在含有橡木锯末、甜菜粕(BP)和麦麸(WB)的三种不同的基于废弃物的培养基上预培养的堆肥分离物,随后将显示出不同的代谢特性和遗传指纹图谱的变化。事实上,目的是测量所选废弃物对……特性的影响。通过五种菌株按照MT2平板法分解橡木锯末、BP和WB的能力以及真菌利用丝状真菌(FF)平板上碳化合物的分解代谢能力来评估代谢潜力。使用对DNA序列和转录本衍生片段进行的扩增片段长度多态性分析来评估遗传多样性。发现分离物比富含木质纤维素的(橡木锯末)更适合分解富含蛋白质、氮、磷、钾和易获取糖的废料(如在WB和BP中发现的)。令人惊讶的是,在不同的废弃物培养基中,富含木质纤维素的锯末基培养主要引发了……代谢和遗传特征的变化。最特别的是,它有助于提高真菌在MT2平板上利用废料底物的能力,并使分解FF平板中碳化合物的能力提高两倍。在锯末基底物上生长所产生的显著代谢特性与不同的基因型谱一致,但与转录组不一致。描述了……分离物之间的种内差异。