Department of Radiation and Medical Oncology, Zhongnan Hospital of Wuhan University, Wuhan, China.
Department of Pathology, China Three Gorges University Medical College, Yichang, China.
Int J Biol Sci. 2018 Feb 9;14(2):217-227. doi: 10.7150/ijbs.22811. eCollection 2018.
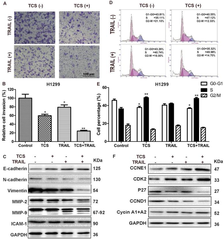
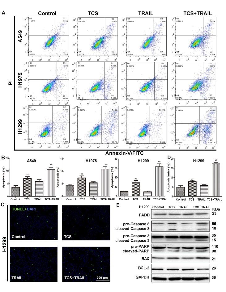
Tumour necrosis factor-related apoptosis-inducing ligand (TRAIL) has a specific antitumour activity against many malignant tumours. However, more than half of lung cancer cells are resistant to TRAIL-relevant drugs. Trichosanthin (TCS) is a traditional Chinese medicine with strong inhibitive effects on various malignancies. Nevertheless, its function on TRAIL resistance has not been revealed in non-small cell lung cancer (NSCLC). To examine the molecular mechanisms of TCS-induced TRAIL sensitivity, we administrated TCS to TRAIL-resistance NSCLC cells, and found that the combination treatment of TCS and TRAIL inhibited cancer cell proliferation and invasion, and induced cell apoptosis and S-phase arrest. This combined therapeutic method regulated the expression levels of extrinsic apoptosis-associated proteins Caspase 3/8 and PARP; intrinsic apoptosis-associated proteins BCL-2 and BAX; invasion-associated proteins E-cadherin, N-cadherin, Vimentin, ICAM-1, MMP-2 and MMP-9; and cell cycle-associated proteins P27, CCNE1 and CDK2. Up-expression and redistribution of death receptors (DRs) on the cell surface were also observed in combined treatment. In conclusion, our results indicated that TCS rendered NSCLC cells sensitivity to TRAIL via upregulating and redistributing DR4 and DR5, inducing apoptosis, and regulating invasion and cell cycle related proteins. Our results provided a potential therapeutic method to enhance TRAIL-sensitivity.
肿瘤坏死因子相关凋亡诱导配体(TRAIL)对许多恶性肿瘤具有特异的抗肿瘤活性。然而,超过一半的肺癌细胞对 TRAIL 相关药物具有抗性。天花粉蛋白(TCS)是一种中药,对多种恶性肿瘤具有强烈的抑制作用。然而,其在非小细胞肺癌(NSCLC)中对 TRAIL 耐药性的作用尚未被揭示。为了研究 TCS 诱导 TRAIL 敏感性的分子机制,我们用 TCS 处理 TRAIL 耐药性 NSCLC 细胞,发现 TCS 和 TRAIL 的联合治疗抑制了癌细胞的增殖和侵袭,并诱导了细胞凋亡和 S 期停滞。这种联合治疗方法调节了外源性凋亡相关蛋白 Caspase 3/8 和 PARP;内在凋亡相关蛋白 BCL-2 和 BAX;侵袭相关蛋白 E-cadherin、N-cadherin、Vimentin、ICAM-1、MMP-2 和 MMP-9;以及细胞周期相关蛋白 P27、CCNE1 和 CDK2。还观察到细胞表面死亡受体(DR)的上调和重分布。总之,我们的结果表明,TCS 通过上调和重分布 DR4 和 DR5,诱导细胞凋亡,调节侵袭和细胞周期相关蛋白,使 NSCLC 细胞对 TRAIL 敏感。我们的结果为增强 TRAIL 敏感性提供了一种潜在的治疗方法。