Suppr超能文献

局部递送川芎嗪可消除骨髓间充质基质细胞的衰老表型,并在衰老小鼠中创造抗炎和血管生成的环境。

Local delivery of tetramethylpyrazine eliminates the senescent phenotype of bone marrow mesenchymal stromal cells and creates an anti-inflammatory and angiogenic environment in aging mice.

机构信息

Institute of Orthopedic Surgery, Xijing Hospital, Fourth Military Medical University, Xi'an, China.

State Key Laboratory of Military Stomatology & National Clinical Research Center for Oral Diseases & Shaanxi International Joint Research Center for Oral Diseases, Center for Tissue Engineering, School of Stomatology, Fourth Military Medical University, Xi'an, China.

出版信息

Aging Cell. 2018 Jun;17(3):e12741. doi: 10.1111/acel.12741. Epub 2018 Feb 28.

Abstract

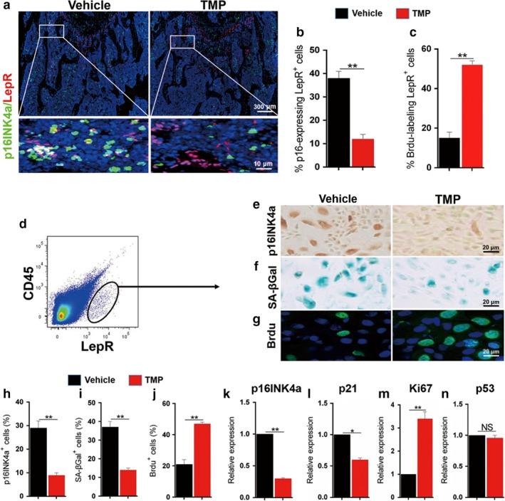
Aging drives the accumulation of senescent cells (SnCs) including stem/progenitor cells in bone marrow, which contributes to aging-related bone degenerative pathologies. Local elimination of SnCs has been shown as potential treatment for degenerative diseases. As LepR mesenchymal stem/progenitor cells (MSPCs) in bone marrow are the major population for forming bone/cartilage and maintaining HSCs niche, whether local elimination of senescent LepR MSPCs delays aging-related pathologies and improves local microenvironment need to be well defined. In this study, we performed local delivery of tetramethylpyrazine (TMP) in bone marrow of aging mice, which previously showed to be used for the prevention and treatment of glucocorticoid-induced osteoporosis (GIOP). We found the increased accumulation of senescent LepR MSPCs in bone marrow of aging mice, and TMP significantly inhibited the cell senescent phenotype via modulating Ezh2-H3k27me3. Most importantly, local delivery of TMP improved bone marrow microenvironment and maintained bone homeostasis in aging mice by increasing metabolic and anti-inflammatory responses, inducing H-type vessel formation, and maintaining HSCs niche. These findings provide evidence on the mechanisms, characteristics and functions of local elimination of SnCs in bone marrow, as well as the use of TMP as a potential treatment to ameliorate human age-related skeletal diseases and to promote healthy lifespan.

摘要

衰老会导致骨髓中衰老细胞(SnCs)的积累,包括干细胞/祖细胞,这会导致与衰老相关的骨骼退行性病变。局部清除 SnCs 已被证明是治疗退行性疾病的一种潜在方法。由于骨髓中的 LepR 间充质干细胞/祖细胞(MSPCs)是形成骨/软骨和维持 HSCs 龛的主要群体,因此需要明确局部清除衰老的 LepR MSPCs 是否会延缓与衰老相关的病理变化并改善局部微环境。在这项研究中,我们在衰老小鼠的骨髓中局部递送四甲基吡嗪(TMP),此前的研究表明 TMP 可用于预防和治疗糖皮质激素诱导的骨质疏松症(GIOP)。我们发现衰老小鼠骨髓中衰老的 LepR MSPCs 积累增加,TMP 通过调节 Ezh2-H3k27me3 显著抑制细胞衰老表型。最重要的是,TMP 的局部递送通过增加代谢和抗炎反应、诱导 H 型血管形成和维持 HSCs 龛,改善了衰老小鼠的骨髓微环境并维持了骨稳态。这些发现为骨髓中 SnCs 的局部清除的机制、特征和功能提供了证据,也为 TMP 作为一种潜在的治疗方法提供了证据,以改善人类与年龄相关的骨骼疾病并促进健康寿命。

https://cdn.ncbi.nlm.nih.gov/pmc/blobs/8b3c/5946084/b9629076ddd3/ACEL-17-e12741-g001.jpg

文献AI研究员

20分钟写一篇综述,助力文献阅读效率提升50倍。

立即体验

用中文搜PubMed

大模型驱动的PubMed中文搜索引擎

马上搜索

文档翻译

学术文献翻译模型,支持多种主流文档格式。

立即体验