Suppr超能文献

胆固醇酯化抑制和吉西他滨协同抑制胰腺导管腺癌增殖。

Cholesterol esterification inhibition and gemcitabine synergistically suppress pancreatic ductal adenocarcinoma proliferation.

机构信息

Weldon School of Biomedical Engineering, Purdue University, West Lafayette, Indiana, United States of America.

School of Life Science and Technology, Xidian University, Xi'an, Shaanxi, China.

出版信息

PLoS One. 2018 Feb 28;13(2):e0193318. doi: 10.1371/journal.pone.0193318. eCollection 2018.

Abstract

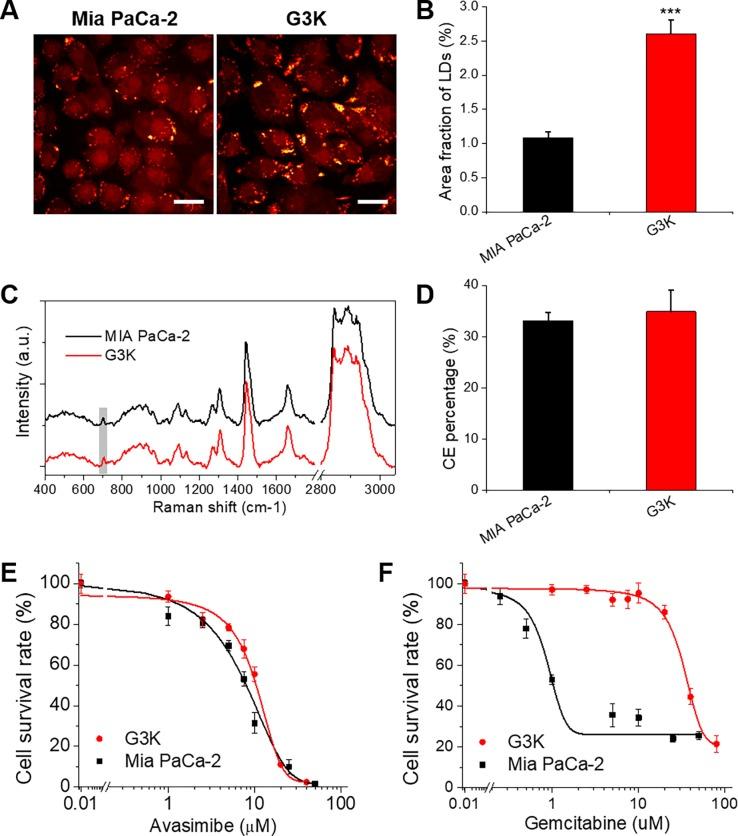
Recent advances have recognized metabolic reprogramming as an underlying mechanism for cancer drug resistance. However, the role of cholesterol metabolism in drug resistance remain elusive. Herein, we report an increased accumulation of cholesteryl ester in gemcitabine-resistant pancreatic ductal adenocarcinoma (PDAC) cells. A potent inhibitor of acyl-CoA cholesterol acyltransferase-1 (ACAT-1), avasimibe, effectively suppressed proliferation of gemcitabine-resistant PDAC cells. Combination of avasimibe and gemcitabine showed strong synergistic effect in suppressing PDAC cell viability in vitro and tumor growth in vivo. Immunoblotting analysis suggests downregulation of Akt by avasimibe is likely to contribute to the synergism. Collectively, our study demonstrates a new combinational therapeutic strategy to overcome gemcitabine resistance for PDAC treatment.

摘要

近年来的研究进展将代谢重编程视为癌症药物耐药性的一种潜在机制。然而,胆固醇代谢在耐药性中的作用仍然难以捉摸。在此,我们报告了在吉西他滨耐药的胰腺导管腺癌 (PDAC) 细胞中胆固醇酯积累增加。酰基辅酶 A 胆固醇酰基转移酶-1 (ACAT-1) 的强效抑制剂阿伐麦布有效地抑制了吉西他滨耐药的 PDAC 细胞的增殖。阿伐麦布与吉西他滨联合使用在体外抑制 PDAC 细胞活力和体内肿瘤生长方面具有很强的协同作用。免疫印迹分析表明,阿伐麦布下调 Akt 可能有助于协同作用。总之,我们的研究为克服 PDAC 治疗中吉西他滨耐药性提供了一种新的联合治疗策略。

https://cdn.ncbi.nlm.nih.gov/pmc/blobs/5337/5831104/b5871a7e0997/pone.0193318.g001.jpg

文献检索

告别复杂PubMed语法,用中文像聊天一样搜索,搜遍4000万医学文献。AI智能推荐,让科研检索更轻松。

立即免费搜索

文件翻译

保留排版,准确专业,支持PDF/Word/PPT等文件格式,支持 12+语言互译。

免费翻译文档

深度研究

AI帮你快速写综述,25分钟生成高质量综述,智能提取关键信息,辅助科研写作。

立即免费体验