• 文献检索
  • 文档翻译
  • 深度研究
  • 学术资讯
  • Suppr Zotero 插件Zotero 插件
  • 邀请有礼
  • 套餐&价格
  • 历史记录
应用&插件
Suppr Zotero 插件Zotero 插件浏览器插件Mac 客户端Windows 客户端微信小程序
定价
高级版会员购买积分包购买API积分包
服务
文献检索文档翻译深度研究API 文档MCP 服务
关于我们
关于 Suppr公司介绍联系我们用户协议隐私条款
关注我们

Suppr 超能文献

核心技术专利:CN118964589B侵权必究
粤ICP备2023148730 号-1Suppr @ 2026

文献检索

告别复杂PubMed语法,用中文像聊天一样搜索,搜遍4000万医学文献。AI智能推荐,让科研检索更轻松。

立即免费搜索

文件翻译

保留排版,准确专业,支持PDF/Word/PPT等文件格式,支持 12+语言互译。

免费翻译文档

深度研究

AI帮你快速写综述,25分钟生成高质量综述,智能提取关键信息,辅助科研写作。

立即免费体验

假基因衍生的长非编码 RNA SFTA1P 抑制胃癌中的细胞增殖、迁移和侵袭。

The pseudogene-derived long non-coding RNA SFTA1P suppresses cell proliferation, migration, and invasion in gastric cancer.

机构信息

Department of Pathology, The First Affiliated Hospital of Nanjing Medical University, Nanjing, Jiangsu, People's Republic of China.

Department of Pathology, Affiliated People' Hospital of Jiangsu University, Zhenjiang, Jiangsu, People's Republic of China.

出版信息

Biosci Rep. 2018 Apr 20;38(2). doi: 10.1042/BSR20171193. Print 2018 Apr 26.

DOI:10.1042/BSR20171193
PMID:29523596
原文链接:https://pmc.ncbi.nlm.nih.gov/articles/PMC5968191/
Abstract

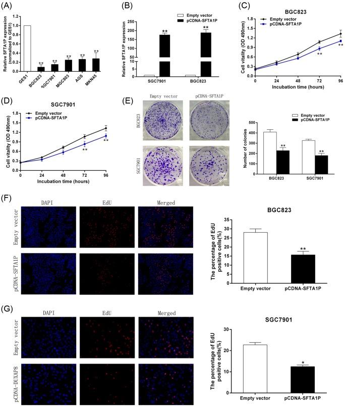
Pseudogenes were once regarded as transcriptionally inactive and without specific molecular function. However, current evidence shows that pseudogene-derived long non-coding RNAs (lncRNAs) may be crucial regulators of human cancer development, including gastric cancer (GC). In the present study, we report that a pseudogene-derived lncRNA named surfactant associated 1, pseudogene (SFTA1P), which is 693-nt long, was significantly down-regulated in GC tissues compared with that in the adjacent normal tissues. In addition, decreased SFTA1P expression was strongly correlated with advanced tumor lymph node metastasis (TNM) stage, larger tumor size, lymphatic metastasis, and poor prognosis of patients with GC. Moreover, gain-of-function experiments revealed that the overexpression of SFTA1P inhibits cell proliferation, migration, and invasion, thus verifying the tumor inhibitory role of SFTA1P in GC. Furthermore, we investigated the potential action mechanism of SFTA1P. Our results showed that down-regulation of SFTA1P may be associated with decreased TP53 expression. In summary, our work suggests that the pseudogene-derived lncRNA SFTA1P functions as a tumor suppressor in GC and thus may act as a potential diagnostic and therapeutic target of GC.

摘要

假基因曾被认为是转录失活的,没有特定的分子功能。然而,目前的证据表明,假基因衍生的长非编码 RNA(lncRNA)可能是人类癌症发展的关键调节剂,包括胃癌(GC)。在本研究中,我们报告了一个假基因衍生的长非编码 RNA,命名为表面活性剂相关蛋白 1 假基因(SFTA1P),其长度为 693 个核苷酸,在 GC 组织中明显下调,与相邻正常组织相比。此外,SFTA1P 表达的降低与 GC 患者的晚期肿瘤淋巴结转移(TNM)分期、更大的肿瘤大小、淋巴转移和不良预后密切相关。此外,功能获得实验表明,SFTA1P 的过表达抑制细胞增殖、迁移和侵袭,从而验证了 SFTA1P 在 GC 中的肿瘤抑制作用。此外,我们研究了 SFTA1P 的潜在作用机制。我们的结果表明,SFTA1P 的下调可能与 TP53 表达的降低有关。总之,我们的工作表明,假基因衍生的 lncRNA SFTA1P 在 GC 中作为肿瘤抑制因子发挥作用,因此可能成为 GC 的潜在诊断和治疗靶点。

https://cdn.ncbi.nlm.nih.gov/pmc/blobs/4e05/5968191/270d9068416c/bsr-38-bsr20171193-g6.jpg
https://cdn.ncbi.nlm.nih.gov/pmc/blobs/4e05/5968191/8952f421606c/bsr-38-bsr20171193-g1.jpg
https://cdn.ncbi.nlm.nih.gov/pmc/blobs/4e05/5968191/967921c55278/bsr-38-bsr20171193-g2.jpg
https://cdn.ncbi.nlm.nih.gov/pmc/blobs/4e05/5968191/e52d0006e961/bsr-38-bsr20171193-g3.jpg
https://cdn.ncbi.nlm.nih.gov/pmc/blobs/4e05/5968191/adb171be52f9/bsr-38-bsr20171193-g4.jpg
https://cdn.ncbi.nlm.nih.gov/pmc/blobs/4e05/5968191/a7c4833a1d2c/bsr-38-bsr20171193-g5.jpg
https://cdn.ncbi.nlm.nih.gov/pmc/blobs/4e05/5968191/270d9068416c/bsr-38-bsr20171193-g6.jpg
https://cdn.ncbi.nlm.nih.gov/pmc/blobs/4e05/5968191/8952f421606c/bsr-38-bsr20171193-g1.jpg
https://cdn.ncbi.nlm.nih.gov/pmc/blobs/4e05/5968191/967921c55278/bsr-38-bsr20171193-g2.jpg
https://cdn.ncbi.nlm.nih.gov/pmc/blobs/4e05/5968191/e52d0006e961/bsr-38-bsr20171193-g3.jpg
https://cdn.ncbi.nlm.nih.gov/pmc/blobs/4e05/5968191/adb171be52f9/bsr-38-bsr20171193-g4.jpg
https://cdn.ncbi.nlm.nih.gov/pmc/blobs/4e05/5968191/a7c4833a1d2c/bsr-38-bsr20171193-g5.jpg
https://cdn.ncbi.nlm.nih.gov/pmc/blobs/4e05/5968191/270d9068416c/bsr-38-bsr20171193-g6.jpg

相似文献

1
The pseudogene-derived long non-coding RNA SFTA1P suppresses cell proliferation, migration, and invasion in gastric cancer.假基因衍生的长非编码 RNA SFTA1P 抑制胃癌中的细胞增殖、迁移和侵袭。
Biosci Rep. 2018 Apr 20;38(2). doi: 10.1042/BSR20171193. Print 2018 Apr 26.
2
The pseudogene-derived long noncoding RNA SFTA1P is down-regulated and suppresses cell migration and invasion in lung adenocarcinoma.假基因衍生的长链非编码RNA SFTA1P在肺腺癌中表达下调并抑制细胞迁移和侵袭。
Tumour Biol. 2017 Feb;39(2):1010428317691418. doi: 10.1177/1010428317691418.
3
Increased lncRNA AFAP1-AS1 expression predicts poor prognosis and promotes malignant phenotypes in gastric cancer.lncRNA AFAP1-AS1 表达升高预示着胃癌预后不良,并促进其恶性表型。
Eur Rev Med Pharmacol Sci. 2017 Oct;21(17):3842-3849.
4
Role of long non-coding RNA HULC in cell proliferation, apoptosis and tumor metastasis of gastric cancer: a clinical and in vitro investigation.长链非编码 RNA HULC 在胃癌细胞增殖、凋亡和肿瘤转移中的作用:一项临床和体外研究。
Oncol Rep. 2014 Jan;31(1):358-64. doi: 10.3892/or.2013.2850. Epub 2013 Nov 14.
5
Decreased expression of the long noncoding RNA LINC00261 indicate poor prognosis in gastric cancer and suppress gastric cancer metastasis by affecting the epithelial-mesenchymal transition.长链非编码RNA LINC00261表达降低表明胃癌预后不良,并通过影响上皮-间质转化抑制胃癌转移。
J Hematol Oncol. 2016 Jul 21;9(1):57. doi: 10.1186/s13045-016-0288-8.
6
High expression of long non-coding RNA CCAT2 indicates poor prognosis of gastric cancer and promotes cell proliferation and invasion.长链非编码RNA CCAT2的高表达预示着胃癌的不良预后,并促进细胞增殖和侵袭。
Minerva Med. 2017 Aug;108(4):317-323. doi: 10.23736/S0026-4806.17.04703-6. Epub 2017 Mar 1.
7
A new candidate oncogenic lncRNA derived from pseudogene WFDC21P promotes tumor progression in gastric cancer.一个新的候选致癌长链非编码 RNA 来源于假基因 WFDC21P,可促进胃癌的肿瘤进展。
Cell Death Dis. 2021 Oct 2;12(10):903. doi: 10.1038/s41419-021-04200-x.
8
Long Noncoding RNA MRPL39 Inhibits Gastric Cancer Proliferation and Progression by Directly Targeting miR-130.长链非编码RNA MRPL39通过直接靶向miR-130抑制胃癌的增殖和进展。
Genet Test Mol Biomarkers. 2018 Nov;22(11):656-663. doi: 10.1089/gtmb.2018.0151.
9
Up-regulation of long non-coding RNA PCAT-1 correlates with tumor progression and poor prognosis in gastric cancer.长链非编码 RNA PCAT-1 的上调与胃癌的肿瘤进展和不良预后相关。
Eur Rev Med Pharmacol Sci. 2017 Jul;21(13):3021-3027.
10
Upregulated expression of long noncoding RNA SNHG15 promotes cell proliferation and invasion through regulates MMP2/MMP9 in patients with GC.长链非编码RNA SNHG15的表达上调通过调节GC患者的MMP2/MMP9促进细胞增殖和侵袭。
Tumour Biol. 2016 May;37(5):6801-12. doi: 10.1007/s13277-015-4404-0. Epub 2015 Dec 10.

引用本文的文献

1
Increased Expression of , , and as Non-Coding RNA in Gastric Cancer Linked to Proliferative, Inflammatory and Metastatic Pathways through a Competing Endogenous RNAs Network.作为非编码RNA的 、 和 在胃癌中的表达增加,通过竞争性内源RNA网络与增殖、炎症和转移途径相关。
Iran J Public Health. 2025 May;54(5):1074-1086. doi: 10.18502/ijph.v54i5.18642.
2
The dysregulation and clinical relevance of lncRNAs MYOSLID and SFTA1P in colorectal cancer patients.lncRNAs MYOSLID 和 SFTA1P 在结直肠癌患者中的失调及其临床相关性。
Mol Biol Rep. 2024 Oct 30;51(1):1109. doi: 10.1007/s11033-024-10020-x.
3
Pseudogene GSTM3P1 derived long non-coding RNA promotes ischemic acute kidney injury by target directed microRNA degradation of kidney-protective mir-668.

本文引用的文献

1
The role of miRNA and lncRNA in gastric cancer.微小RNA(miRNA)和长链非编码RNA(lncRNA)在胃癌中的作用。
Oncotarget. 2017 Jul 12;8(46):81572-81582. doi: 10.18632/oncotarget.19197. eCollection 2017 Oct 6.
2
The pseudogene derived long noncoding RNA DUXAP8 promotes gastric cancer cell proliferation and migration via epigenetically silencing PLEKHO1 expression.假基因衍生的长链非编码RNA DUXAP8通过表观遗传沉默PLEKHO1表达促进胃癌细胞增殖和迁移。
Oncotarget. 2016 Aug 5;8(32):52211-52224. doi: 10.18632/oncotarget.11075. eCollection 2017 Aug 8.
3
The pseudogene-derived long noncoding RNA SFTA1P is down-regulated and suppresses cell migration and invasion in lung adenocarcinoma.
假基因 GSTM3P1 衍生的长非编码 RNA 通过靶向 miR-668 降解肾脏保护 miR-668 促进缺血性急性肾损伤。
Kidney Int. 2024 Oct;106(4):640-657. doi: 10.1016/j.kint.2024.06.027. Epub 2024 Jul 27.
4
Candidate pathway analysis of surfactant proteins identifies CTSH and SFTA2 that influences lung cancer risk.表面活性剂蛋白候选途径分析鉴定出 CTSH 和 SFTA2,它们影响肺癌风险。
Hum Mol Genet. 2023 Sep 5;32(18):2842-2855. doi: 10.1093/hmg/ddad095.
5
LncRNA SFTA1P promotes cervical cancer progression by interaction with PTBP1 to facilitate TPM4 mRNA degradation.长链非编码 RNA SFTA1P 通过与 PTBP1 相互作用促进宫颈癌进展,从而促进 TPM4 mRNA 的降解。
Cell Death Dis. 2022 Nov 7;13(11):936. doi: 10.1038/s41419-022-05359-7.
6
LPAL2 Suppresses Tumor Growth and Metastasis of Hepatocellular Carcinoma by Modulating MMP9 Expression.LPAL2 通过调节 MMP9 表达抑制肝癌的肿瘤生长和转移。
Cells. 2022 Aug 22;11(16):2610. doi: 10.3390/cells11162610.
7
Pseudogenes and Liquid Phase Separation in Epigenetic Expression.表观遗传表达中的假基因与液相分离
Front Oncol. 2022 Jul 8;12:912282. doi: 10.3389/fonc.2022.912282. eCollection 2022.
8
The double homeobox a pseudogene 8 accelerates cell proliferation, migration, and invasion in colon cancer.双同源盒A假基因8促进结肠癌细胞的增殖、迁移和侵袭。
Bioengineered. 2022 Apr;13(4):8164-8173. doi: 10.1080/21655979.2022.2053802.
9
LncRNAs Are Differentially Expressed between Wildtype and Cell Line Strains of African Trypanosomes.长链非编码RNA在非洲锥虫的野生型和细胞系菌株之间存在差异表达。
Noncoding RNA. 2022 Jan 12;8(1):7. doi: 10.3390/ncrna8010007.
10
The World of Pseudogenes: New Diagnostic and Therapeutic Targets in Cancers or Still Mystery Molecules?假基因的世界:癌症中新的诊断和治疗靶点还是仍然神秘的分子?
Life (Basel). 2021 Dec 7;11(12):1354. doi: 10.3390/life11121354.
假基因衍生的长链非编码RNA SFTA1P在肺腺癌中表达下调并抑制细胞迁移和侵袭。
Tumour Biol. 2017 Feb;39(2):1010428317691418. doi: 10.1177/1010428317691418.
4
Regulation of oncogenic genes by MicroRNAs and pseudogenes in human lung cancer.微小RNA和假基因对人类肺癌致癌基因的调控
Biomed Pharmacother. 2016 Oct;83:1182-1190. doi: 10.1016/j.biopha.2016.08.043. Epub 2016 Aug 20.
5
Crosstalk between transforming growth factor-β signaling pathway and long non-coding RNAs in cancer.转化生长因子-β信号通路与癌症中长链非编码 RNA 的相互作用。
Cancer Lett. 2016 Jan 28;370(2):296-301. doi: 10.1016/j.canlet.2015.11.007. Epub 2015 Nov 11.
6
Long noncoding RNA FER1L4 suppresses cancer cell growth by acting as a competing endogenous RNA and regulating PTEN expression.长链非编码RNA FER1L4通过作为竞争性内源性RNA并调节PTEN表达来抑制癌细胞生长。
Sci Rep. 2015 Aug 26;5:13445. doi: 10.1038/srep13445.
7
Pseudogene-Expressed RNAs: Emerging Roles in Gene Regulation and Disease.假基因表达的RNA:在基因调控和疾病中的新作用
Curr Top Microbiol Immunol. 2016;394:111-26. doi: 10.1007/82_2015_442.
8
Global cancer statistics, 2012.全球癌症统计数据,2012 年。
CA Cancer J Clin. 2015 Mar;65(2):87-108. doi: 10.3322/caac.21262. Epub 2015 Feb 4.
9
Pseudogene in cancer: real functions and promising signature.癌症中的假基因:真实功能与前景广阔的标志物
J Med Genet. 2015 Jan;52(1):17-24. doi: 10.1136/jmedgenet-2014-102785. Epub 2014 Nov 12.
10
The emerging role of pseudogene expressed non-coding RNAs in cellular functions.假基因表达的非编码RNA在细胞功能中的新作用。
Int J Biochem Cell Biol. 2014 Sep;54:350-5. doi: 10.1016/j.biocel.2014.05.008. Epub 2014 May 16.