Department of Chemistry, Yonsei University, Seoul 03722, Republic of Korea.
Celemics Inc., 371-17, Gasan-dong, Geumcheongu, Seoul 153-718, Republic of Korea.
Nucleic Acids Res. 2018 May 18;46(9):e55. doi: 10.1093/nar/gky112.
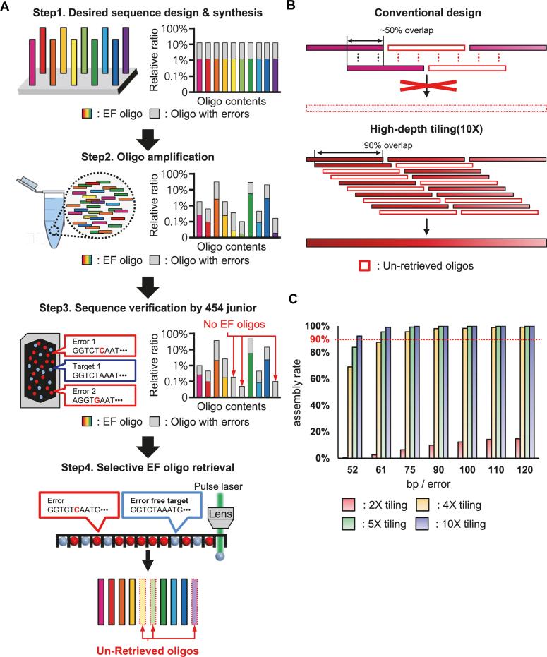
Selective retrieval of sequence-verified oligonucleotides (oligos) from next-generation sequencing (NGS) flow cells, termed megacloning, promises accurate and reliable gene synthesis. However, gene assembly requires a complete collection of overlapping sense and nonsense oligos, and megacloning does not typically guarantee the complete production of sequence-verified oligos. Therefore, missing oligos must be provided via repetitive rounds of megacloning, which introduces a bottleneck for scaled-up efforts at gene assembly. Here, we introduce the concept of high-depth tiled oligo design to successfully utilize megacloned oligos for gene synthesis. Using acquired oligos from a single round of the megacloning process, we assembled 72 of 81 target Cas9-coding gene variants. We further validated 62 of these cas9 constructs, and deposited the plasmids to Addgene for subsequent functional characterization by the scientific community. This study demonstrates the utility of using sequence-verified oligos for DNA assembly and provides a practical and reliable optimized method for high-throughput gene synthesis.
从下一代测序 (NGS) 流动池中选择性地回收经过序列验证的寡核苷酸 (oligos),称为大片段克隆,有望实现准确可靠的基因合成。然而,基因组装需要完整收集重叠的有义和无义 oligos,而大片段克隆通常不能保证产生完整的经过序列验证的 oligos。因此,必须通过重复的大片段克隆循环提供缺失的 oligos,这为基因组装的规模化努力引入了瓶颈。在这里,我们引入了高深度平铺 oligo 设计的概念,以成功地将大片段克隆的 oligos 用于基因合成。使用单个大片段克隆过程中获得的 oligos,我们组装了 81 个 Cas9 编码基因变体中的 72 个。我们进一步验证了其中的 62 个 cas9 构建体,并将质粒存入 Addgene,以供科学界进行后续功能表征。本研究证明了使用经过序列验证的 oligos 进行 DNA 组装的实用性,并提供了一种实用且可靠的高通量基因合成优化方法。