• 文献检索
  • 文档翻译
  • 深度研究
  • 学术资讯
  • Suppr Zotero 插件Zotero 插件
  • 邀请有礼
  • 套餐&价格
  • 历史记录
应用&插件
Suppr Zotero 插件Zotero 插件浏览器插件Mac 客户端Windows 客户端微信小程序
定价
高级版会员购买积分包购买API积分包
服务
文献检索文档翻译深度研究API 文档MCP 服务
关于我们
关于 Suppr公司介绍联系我们用户协议隐私条款
关注我们

Suppr 超能文献

核心技术专利:CN118964589B侵权必究
粤ICP备2023148730 号-1Suppr @ 2026

文献检索

告别复杂PubMed语法,用中文像聊天一样搜索,搜遍4000万医学文献。AI智能推荐,让科研检索更轻松。

立即免费搜索

文件翻译

保留排版,准确专业,支持PDF/Word/PPT等文件格式,支持 12+语言互译。

免费翻译文档

深度研究

AI帮你快速写综述,25分钟生成高质量综述,智能提取关键信息,辅助科研写作。

立即免费体验

WAH-1/AIF调节线虫中的线粒体氧化磷酸化。

WAH-1/AIF regulates mitochondrial oxidative phosphorylation in the nematode .

作者信息

Troulinaki Kostoula, Büttner Sven, Marsal Cots Anaïs, Maida Simona, Meyer Katharina, Bertan Fabio, Gioran Anna, Piazzesi Antonia, Fornarelli Alessandra, Nicotera Pierluigi, Bano Daniele

机构信息

German Center for Neurodegenerative Diseases (DZNE), Bonn, Germany.

出版信息

Cell Death Discov. 2018 Jan 29;4:2. doi: 10.1038/s41420-017-0005-6. eCollection 2018 Dec.

DOI:10.1038/s41420-017-0005-6
PMID:29531799
原文链接:https://pmc.ncbi.nlm.nih.gov/articles/PMC5841390/
Abstract

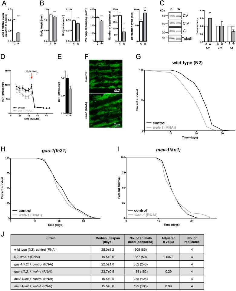
Impaired mitochondrial energy metabolism contributes to a wide range of pathologic conditions, including neurodegenerative diseases. Mitochondrial apoptosis-inducing factor (AIF) is required for the correct maintenance of mitochondrial electron transport chain. An emerging body of clinical evidence indicates that several mutations in the gene are causally linked to severe forms of mitochondrial disorders. Here we investigate the consequence of WAH-1/AIF deficiency in the survival of the nematode . Moreover, we assess the survival of . strains expressing a disease-associated WAH-1/AIF variant. We demonstrate that downregulation compromises the function of the oxidative phosphorylation system and reduces . lifespan. Notably, the loss of respiratory subunits induces a nuclear-encoded mitochondrial stress response independently of an evident increase of oxidative stress. Overall, our data pinpoint an evolutionarily conserved role of WAH-1/AIF in the maintenance of proper mitochondrial activity.

摘要

线粒体能量代谢受损会导致多种病理状况,包括神经退行性疾病。线粒体凋亡诱导因子(AIF)是正确维持线粒体电子传递链所必需的。越来越多的临床证据表明,该基因中的几个突变与严重形式的线粒体疾病存在因果关系。在这里,我们研究了WAH-1/AIF缺陷对线虫生存的影响。此外,我们评估了表达与疾病相关的WAH-1/AIF变体的菌株的生存情况。我们证明,WAH-1/AIF的下调会损害氧化磷酸化系统的功能并缩短线虫寿命。值得注意的是,呼吸亚基的缺失会独立于氧化应激的明显增加而诱导核编码的线粒体应激反应。总体而言,我们的数据确定了WAH-1/AIF在维持适当线粒体活性方面的进化保守作用。

https://cdn.ncbi.nlm.nih.gov/pmc/blobs/4a6d/5841390/70ad7f09224c/41420_2017_5_Fig3_HTML.jpg
https://cdn.ncbi.nlm.nih.gov/pmc/blobs/4a6d/5841390/a2c0224654de/41420_2017_5_Fig1_HTML.jpg
https://cdn.ncbi.nlm.nih.gov/pmc/blobs/4a6d/5841390/87fcb37bec29/41420_2017_5_Fig2_HTML.jpg
https://cdn.ncbi.nlm.nih.gov/pmc/blobs/4a6d/5841390/70ad7f09224c/41420_2017_5_Fig3_HTML.jpg
https://cdn.ncbi.nlm.nih.gov/pmc/blobs/4a6d/5841390/a2c0224654de/41420_2017_5_Fig1_HTML.jpg
https://cdn.ncbi.nlm.nih.gov/pmc/blobs/4a6d/5841390/87fcb37bec29/41420_2017_5_Fig2_HTML.jpg
https://cdn.ncbi.nlm.nih.gov/pmc/blobs/4a6d/5841390/70ad7f09224c/41420_2017_5_Fig3_HTML.jpg

相似文献

1
WAH-1/AIF regulates mitochondrial oxidative phosphorylation in the nematode .WAH-1/AIF调节线虫中的线粒体氧化磷酸化。
Cell Death Discov. 2018 Jan 29;4:2. doi: 10.1038/s41420-017-0005-6. eCollection 2018 Dec.
2
C. elegans mitochondrial factor WAH-1 promotes phosphatidylserine externalization in apoptotic cells through phospholipid scramblase SCRM-1.秀丽隐杆线虫线粒体因子WAH-1通过磷脂翻转酶SCRM-1促进凋亡细胞中磷脂酰丝氨酸外翻。
Nat Cell Biol. 2007 May;9(5):541-9. doi: 10.1038/ncb1574. Epub 2007 Apr 1.
3
Mechanisms of AIF-mediated apoptotic DNA degradation in Caenorhabditis elegans.秀丽隐杆线虫中AIF介导的凋亡性DNA降解机制
Science. 2002 Nov 22;298(5598):1587-92. doi: 10.1126/science.1076194.
4
Loss of apoptosis-inducing factor critically affects MIA40 function.凋亡诱导因子的缺失严重影响MIA40的功能。
Cell Death Dis. 2015 Jul 9;6(7):e1814. doi: 10.1038/cddis.2015.170.
5
Propionyl-CoA carboxylase pcca-1 and pccb-1 gene deletions in Caenorhabditis elegans globally impair mitochondrial energy metabolism.秀丽隐杆线虫中丙酰辅酶 A 羧化酶 pcca-1 和 pccb-1 基因的缺失会全局损害线粒体能量代谢。
J Inherit Metab Dis. 2018 Mar;41(2):157-168. doi: 10.1007/s10545-017-0111-x. Epub 2017 Nov 20.
6
Apoptosis-Inducing Factor (AIF) in Physiology and Disease: The Tale of a Repented Natural Born Killer.凋亡诱导因子(AIF)在生理和疾病中的作用:一个悔过的天生杀手的故事。
EBioMedicine. 2018 Apr;30:29-37. doi: 10.1016/j.ebiom.2018.03.016. Epub 2018 Mar 23.
7
Apoptosis inducing factor: Cellular protective function in Dictyostelium discoideum.凋亡诱导因子:盘基网柄菌中的细胞保护功能。
Biochim Biophys Acta Bioenerg. 2020 Jun 1;1861(5-6):148158. doi: 10.1016/j.bbabio.2020.148158. Epub 2020 Jan 25.
8
AIFM1 beyond cell death: An overview of this OXPHOS-inducing factor in mitochondrial diseases.AIFM1 超越细胞死亡:线粒体疾病中诱导 OXPHOS 因子的概述。
EBioMedicine. 2022 Sep;83:104231. doi: 10.1016/j.ebiom.2022.104231. Epub 2022 Aug 19.
9
Apoptosis-inducing factor and apoptosis.凋亡诱导因子与细胞凋亡
Sheng Wu Hua Xue Yu Sheng Wu Wu Li Xue Bao (Shanghai). 2003 Oct;35(10):881-5.
10
Structure/Function Relations in AIFM1 Variants Associated with Neurodegenerative Disorders.与神经退行性疾病相关的AIFM1变体中的结构/功能关系
J Mol Biol. 2016 Sep 11;428(18):3650-65. doi: 10.1016/j.jmb.2016.05.004. Epub 2016 May 10.

引用本文的文献

1
AIF3 splicing variant elicits mitochondrial malfunction via the concurrent dysregulation of electron transport chain and glutathione-redox homeostasis.AIF3剪接变体通过电子传递链和谷胱甘肽-氧化还原稳态的同时失调引发线粒体功能障碍。
Nat Commun. 2025 Feb 20;16(1):1804. doi: 10.1038/s41467-025-57081-5.
2
Actin-nucleation promoting factor N-WASP influences alpha-synuclein condensates and pathology.肌动蛋白成核促进因子 N-WASP 影响α-突触核蛋白凝聚物和病理学。
Cell Death Dis. 2024 Apr 30;15(4):304. doi: 10.1038/s41419-024-06686-7.
3
Apoptosis-inducing factor: a mitochondrial protein associated with metabolic diseases-a narrative review.

本文引用的文献

1
X-linked hypomyelination with spondylometaphyseal dysplasia (H-SMD) associated with mutations in AIFM1.X 连锁脑白质发育不良伴脊椎干骺端发育不良(H-SMD)与 AIFM1 基因突变相关。
Neurogenetics. 2017 Dec;18(4):185-194. doi: 10.1007/s10048-017-0520-x. Epub 2017 Aug 26.
2
Brain metabolism in health, aging, and neurodegeneration.健康、衰老及神经退行性变中的脑代谢
EMBO J. 2017 Jun 1;36(11):1474-1492. doi: 10.15252/embj.201695810. Epub 2017 Apr 24.
3
mutation presenting with fatal encephalomyopathy and mitochondrial disease in an infant.
凋亡诱导因子:一种与代谢性疾病相关的线粒体蛋白——综述
Cardiovasc Diagn Ther. 2023 Jun 30;13(3):609-622. doi: 10.21037/cdt-23-123. Epub 2023 Jun 19.
4
AIFM1 is a component of the mitochondrial disulfide relay that drives complex I assembly through efficient import of NDUFS5.AIFM1 是线粒体二硫键中继的一个组成部分,通过有效导入 NDUFS5 来驱动复合物 I 的组装。
EMBO J. 2022 Sep 1;41(17):e110784. doi: 10.15252/embj.2022110784. Epub 2022 Jul 20.
5
Comparative analysis of CI- and CIV-containing respiratory supercomplexes at single-cell resolution.单细胞分辨率下含 CI 和 CIV 的呼吸超级复合物的比较分析。
Cell Rep Methods. 2021 Apr 2;1(1):100002. doi: 10.1016/j.crmeth.2021.100002. eCollection 2021 May 24.
6
SGPL1 stimulates VPS39 recruitment to the mitochondria in MICU1 deficient cells.SGPL1 刺激 MICU1 缺陷细胞中线粒体对 VPS39 的募集。
Mol Metab. 2022 Jul;61:101503. doi: 10.1016/j.molmet.2022.101503. Epub 2022 Apr 19.
7
CEST-2.2 overexpression alters lipid metabolism and extends longevity of mitochondrial mutants.CETE-2.2 过表达改变脂类代谢并延长线粒体突变体的寿命。
EMBO Rep. 2022 May 4;23(5):e52606. doi: 10.15252/embr.202152606. Epub 2022 Mar 17.
8
Molecular characterization of a complex of apoptosis-inducing factor 1 with cytochrome c oxidase of the mitochondrial respiratory chain.凋亡诱导因子 1 与线粒体呼吸链细胞色素 c 氧化酶复合物的分子特征。
Proc Natl Acad Sci U S A. 2021 Sep 28;118(39). doi: 10.1073/pnas.2106950118.
9
Molecular Insights into Mitochondrial Protein Translocation and Human Disease.线粒体蛋白移位的分子机制与人类疾病
Genes (Basel). 2021 Jul 1;12(7):1031. doi: 10.3390/genes12071031.
10
CHCHD4 (MIA40) and the mitochondrial disulfide relay system.CHCHD4(MIA40)和线粒体二硫键传递系统。
Biochem Soc Trans. 2021 Feb 26;49(1):17-27. doi: 10.1042/BST20190232.
一名婴儿出现致命性脑肌病和线粒体疾病的突变。
Cold Spring Harb Mol Case Stud. 2017 Mar;3(2):a001560. doi: 10.1101/mcs.a001560.
4
The histone variant H3.3 claims its place in the crowded scene of epigenetics.组蛋白变体H3.3在拥挤的表观遗传学领域中占据了一席之地。
Aging (Albany NY). 2017 Mar 10;9(3):602-614. doi: 10.18632/aging.101194.
5
Mitochondrial diseases.线粒体疾病。
Nat Rev Dis Primers. 2016 Oct 20;2:16080. doi: 10.1038/nrdp.2016.80.
6
Replication-Independent Histone Variant H3.3 Controls Animal Lifespan through the Regulation of Pro-longevity Transcriptional Programs.不依赖复制的组蛋白变体H3.3通过调控长寿转录程序来控制动物寿命。
Cell Rep. 2016 Oct 18;17(4):987-996. doi: 10.1016/j.celrep.2016.09.074.
7
New functional and biophysical insights into the mitochondrial Rieske iron-sulfur protein from genetic suppressor analysis in C. elegans.通过秀丽隐杆线虫的遗传抑制分析对线粒体里氏铁硫蛋白获得的新功能和生物物理见解。
Worm. 2016 Apr 11;5(2):e1174803. doi: 10.1080/21624054.2016.1174803. eCollection 2016 Apr-Jun.
8
Oxidative Stress Impairs Cell Death by Repressing the Nuclease Activity of Mitochondrial Endonuclease G.氧化应激通过抑制线粒体核酸内切酶G的核酸酶活性来损害细胞死亡。
Cell Rep. 2016 Jul 12;16(2):279-287. doi: 10.1016/j.celrep.2016.05.090. Epub 2016 Jun 23.
9
Mitochondrial endonuclease G mediates breakdown of paternal mitochondria upon fertilization.线粒体核酸内切酶G在受精时介导父本线粒体的降解。
Science. 2016 Jul 22;353(6297):394-9. doi: 10.1126/science.aaf4777. Epub 2016 Jun 23.
10
Structure/Function Relations in AIFM1 Variants Associated with Neurodegenerative Disorders.与神经退行性疾病相关的AIFM1变体中的结构/功能关系
J Mol Biol. 2016 Sep 11;428(18):3650-65. doi: 10.1016/j.jmb.2016.05.004. Epub 2016 May 10.