Wang Shaohui, Yan Yu, Cheng Zhekang, Hu Yanlan, Liu Tongxiang
Key Lab of Ministry of Education, National Research Center on Minority Medicine, Minzu University of China, Beijing, 100081 People's Republic of China.
Cell Death Discov. 2018 Feb 14;4:26. doi: 10.1038/s41420-018-0026-9. eCollection 2018 Dec.
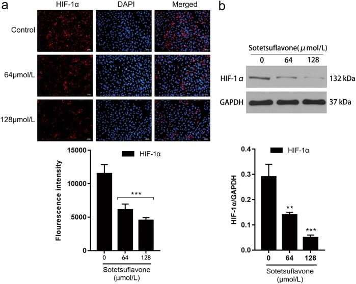
Epithelial-mesenchymal transition (EMT) is associated with tumor invasion and metastasis, and offers insight into novel strategies for cancer treatment. Sotetsuflavone was isolated from , which has excellent anticancer activity in the early stages. The present study aims to evaluate the anti-metastatic potential of sotetsuflavone in vitro. Our data demonstrated that sotetsuflavone inhibits metastasis of A549 cells, and EMT. This inhibition was reflected in the upregulation of E-cadherin, and downregulation of N-cadherin, vimentin, and Snail. Mechanistically, our study demonstrated that HIF-1α played an important role in the anti-metastatic effect of sotetsuflavone in non-small-cell lung cancer A549 cells. Sotetsuflavone not only mediated VEGF expression but also downregulated VEGF and upregulated angiostatin, and simultaneously affected the expression of MMPs and decreased MMP-9 and MMP-13 expression. More importantly, HIF-1α expression may be regulated by the inhibition of PI3K/AKT and TNF-α/NF-κB pathways. These results suggest that sotetsuflavone can reverse EMT, thereby inhibiting the migration and invasion of A549 cells. This process may be associated with both PI3K/AKT and TNF-α/NF-κB pathways, and sotetsuflavone may be efficacious in the treatment of non-small-cell lung cancer.
上皮-间质转化(EMT)与肿瘤侵袭和转移相关,为癌症治疗新策略提供了思路。大豆黄素是从[具体来源未给出]中分离出来的,其在早期具有优异的抗癌活性。本研究旨在评估大豆黄素在体外的抗转移潜力。我们的数据表明,大豆黄素可抑制A549细胞的转移及EMT。这种抑制作用表现为E-钙黏蛋白上调,N-钙黏蛋白、波形蛋白和Snail下调。从机制上讲,我们的研究表明缺氧诱导因子-1α(HIF-1α)在大豆黄素对非小细胞肺癌A549细胞的抗转移作用中起重要作用。大豆黄素不仅介导血管内皮生长因子(VEGF)表达,还下调VEGF并上调血管抑素,同时影响基质金属蛋白酶(MMPs)的表达,降低MMP-9和MMP-13的表达。更重要的是,HIF-1α的表达可能受磷脂酰肌醇-3激酶/蛋白激酶B(PI3K/AKT)和肿瘤坏死因子-α/核因子-κB(TNF-α/NF-κB)信号通路抑制的调控。这些结果表明,大豆黄素可逆转EMT,从而抑制A549细胞的迁移和侵袭。这一过程可能与PI3K/AKT和TNF-α/NF-κB信号通路均有关,且大豆黄素可能对非小细胞肺癌治疗有效。