Suppr超能文献

H2A.Z 调控肝内胆管癌的肿瘤发生、转移和对顺铂的敏感性。

H2A.Z regulates tumorigenesis, metastasis and sensitivity to cisplatin in intrahepatic cholangiocarcinoma.

机构信息

Division of Hepatobiliary and Pancreatic Surgery, Department of Surgery, First Affiliated Hospital, School of Medicine, Zhejiang University, Hangzhou, Zhejiang 310003, P.R. China.

Key Laboratory of Organ Transplantation, Hangzhou, Zhejiang 310003, P.R. China.

出版信息

Int J Oncol. 2018 Apr;52(4):1235-1245. doi: 10.3892/ijo.2018.4292. Epub 2018 Feb 28.

Abstract

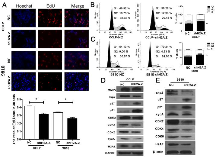
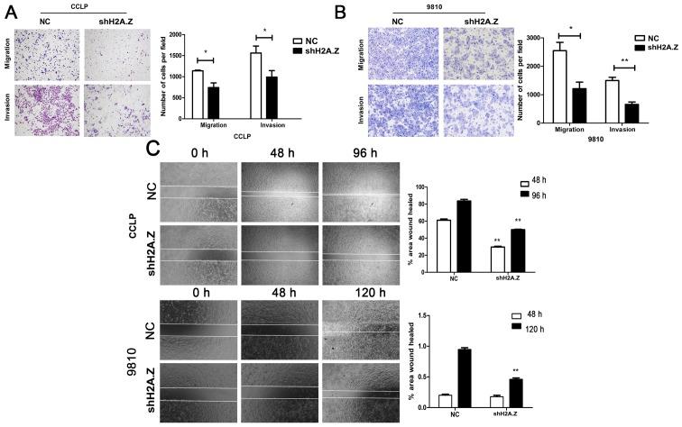
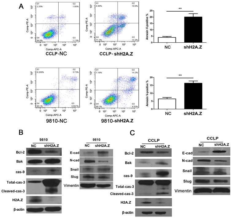
Intrahepatic cholangiocarcinoma (ICC) is a fatal, malignant tumor of the liver; effective diagnostic biomarkers and therapeutic targets for ICC have not been identified yet. High expression of H2A histone family member Z (H2A.Z) is a high-risk factor for poor prognosis in patients with breast cancer and primary hepatocellular cancer. However, the significance of H2A.Z and its expression in ICC remains unknown. The present study demonstrated that H2A.Z is overexpressed in ICC and expression of H2A.Z correlated with poor prognosis in patients with ICC. H2A.Z regulated cell proliferation in vitro and in vivo via H2A.Z/S-phase kinase-associated protein 2/p27/p21 signaling. Inhibition of H2A.Z reduced cell proliferation and induced apoptosis in ICC. In addition, downregulation of H2AZ reduced tumor metastasis by repressing epithelial-mesenchymal transition and enhanced the antitumor effects of cisplatin in the treatment of ICC. Overall, H2A.Z promoted cell proliferation and epithelial-mesenchymal transition in ICC, suggesting that H2A.Z may be a novel biomarker and therapeutic target for ICC.

摘要

肝内胆管癌 (ICC) 是一种致命的肝脏恶性肿瘤;目前尚未发现 ICC 的有效诊断生物标志物和治疗靶点。H2A 组蛋白家族成员 Z (H2A.Z) 的高表达是乳腺癌和原发性肝细胞癌患者预后不良的高危因素。然而,H2A.Z 的意义及其在 ICC 中的表达尚不清楚。本研究表明,H2A.Z 在 ICC 中过度表达,并且 H2A.Z 的表达与 ICC 患者的预后不良相关。H2A.Z 通过 H2A.Z/S 期激酶相关蛋白 2/p27/p21 信号通路调节体外和体内的细胞增殖。抑制 H2A.Z 可减少 ICC 中的细胞增殖并诱导细胞凋亡。此外,下调 H2AZ 通过抑制上皮-间充质转化来减少肿瘤转移,并增强顺铂治疗 ICC 的抗肿瘤作用。总体而言,H2A.Z 促进了 ICC 中的细胞增殖和上皮-间充质转化,提示 H2A.Z 可能是 ICC 的一种新的生物标志物和治疗靶点。

https://cdn.ncbi.nlm.nih.gov/pmc/blobs/2429/5843396/87b4c2fc7c4f/IJO-52-04-1235-g00.jpg

文献检索

告别复杂PubMed语法,用中文像聊天一样搜索,搜遍4000万医学文献。AI智能推荐,让科研检索更轻松。

立即免费搜索

文件翻译

保留排版,准确专业,支持PDF/Word/PPT等文件格式,支持 12+语言互译。

免费翻译文档

深度研究

AI帮你快速写综述,25分钟生成高质量综述,智能提取关键信息,辅助科研写作。

立即免费体验