Suppr超能文献

家族性 Whipple 病患者的 IRF4 杂合性不足。

IRF4 haploinsufficiency in a family with Whipple's disease.

机构信息

Laboratory of Human Genetics of Infectious Diseases, Necker Branch, INSERM U1163, Paris, France.

Imagine Institute, Paris Descartes University, Paris, France.

出版信息

Elife. 2018 Mar 14;7:e32340. doi: 10.7554/eLife.32340.

Abstract

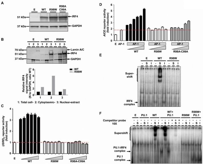
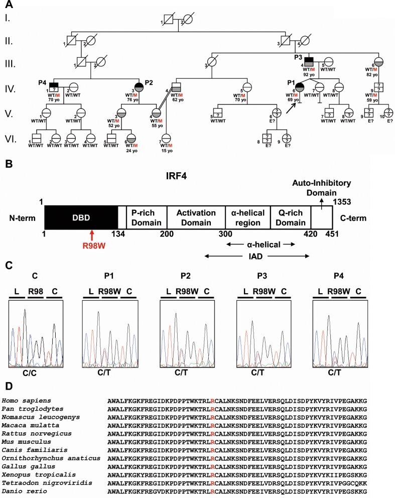
Most humans are exposed to (Tw). Whipple's disease (WD) strikes only a small minority of individuals infected with Tw (<0.01%), whereas asymptomatic chronic carriage is more common (<25%). We studied a multiplex kindred, containing four WD patients and five healthy Tw chronic carriers. We hypothesized that WD displays autosomal dominant (AD) inheritance, with age-dependent incomplete penetrance. We identified a single very rare non-synonymous mutation in the four patients: the private R98W variant of IRF4, a transcription factor involved in immunity. The five Tw carriers were younger, and also heterozygous for R98W. We found that R98W was loss-of-function, modified the transcriptome of heterozygous leukocytes following Tw stimulation, and was not dominant-negative. We also found that only six of the other 153 known non-synonymous IRF4 variants were loss-of-function. Finally, we found that had evolved under purifying selection. AD IRF4 deficiency can underlie WD by haploinsufficiency, with age-dependent incomplete penetrance.

摘要

大多数人都接触过(Tw)。惠尔氏病(WD)仅侵袭一小部分感染 Tw 的个体(<0.01%),而无症状慢性携带更为常见(<25%)。我们研究了一个多重家族,其中包含四名 WD 患者和五名健康的 Tw 慢性携带者。我们假设 WD 表现出常染色体显性(AD)遗传,具有年龄依赖性不完全外显率。我们在四名患者中发现了一个单一的非常罕见的非同义突变:IRF4 的私有 R98W 变体,这是一种参与免疫的转录因子。这五个 Tw 携带者年龄较小,且也为 R98W 杂合子。我们发现 R98W 是失活功能的,它改变了 Tw 刺激后异质白细胞的转录组,并且不是显性负性的。我们还发现,在其他 153 个已知的非 synonymous IRF4 变体中,只有 6 个是失活功能的。最后,我们发现 在净化选择下进化。AD IRF4 缺陷可通过杂合子不足引起 WD,具有年龄依赖性不完全外显率。

https://cdn.ncbi.nlm.nih.gov/pmc/blobs/f44a/5915175/df0795617010/elife-32340-fig1.jpg

文献检索

告别复杂PubMed语法,用中文像聊天一样搜索,搜遍4000万医学文献。AI智能推荐,让科研检索更轻松。

立即免费搜索

文件翻译

保留排版,准确专业,支持PDF/Word/PPT等文件格式,支持 12+语言互译。

免费翻译文档

深度研究

AI帮你快速写综述,25分钟生成高质量综述,智能提取关键信息,辅助科研写作。

立即免费体验