• 文献检索
  • 文档翻译
  • 深度研究
  • 学术资讯
  • Suppr Zotero 插件Zotero 插件
  • 邀请有礼
  • 套餐&价格
  • 历史记录
应用&插件
Suppr Zotero 插件Zotero 插件浏览器插件Mac 客户端Windows 客户端微信小程序
定价
高级版会员购买积分包购买API积分包
服务
文献检索文档翻译深度研究API 文档MCP 服务
关于我们
关于 Suppr公司介绍联系我们用户协议隐私条款
关注我们

Suppr 超能文献

核心技术专利:CN118964589B侵权必究
粤ICP备2023148730 号-1Suppr @ 2026

文献检索

告别复杂PubMed语法,用中文像聊天一样搜索,搜遍4000万医学文献。AI智能推荐,让科研检索更轻松。

立即免费搜索

文件翻译

保留排版,准确专业,支持PDF/Word/PPT等文件格式,支持 12+语言互译。

免费翻译文档

深度研究

AI帮你快速写综述,25分钟生成高质量综述,智能提取关键信息,辅助科研写作。

立即免费体验

内皮细胞中衔接蛋白 ShcA 的缺失可防止单核细胞-巨噬细胞黏附、LDL 氧化和动脉粥样硬化损伤形成。

Loss of the adaptor protein ShcA in endothelial cells protects against monocyte macrophage adhesion, LDL-oxydation, and atherosclerotic lesion formation.

机构信息

CNRS, UMR 7213, University of Strasbourg, 67401, Illkirch, France.

Department of Molecular Genetics, University of Texas Southwestern Medical Center, Dallas, TX, USA.

出版信息

Sci Rep. 2018 Mar 14;8(1):4501. doi: 10.1038/s41598-018-22819-3.

DOI:10.1038/s41598-018-22819-3
PMID:29540796
原文链接:https://pmc.ncbi.nlm.nih.gov/articles/PMC5852050/
Abstract

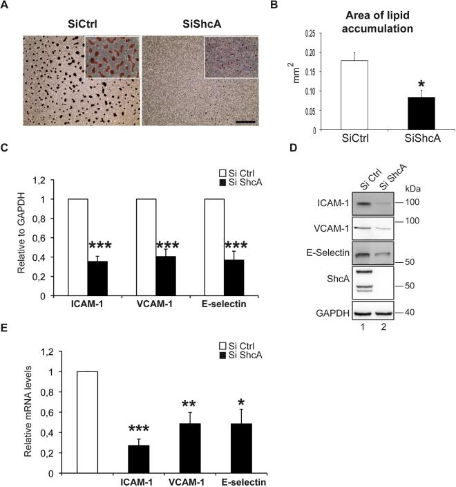
ShcA is an adaptor protein that binds to the cytoplasmic tail of receptor tyrosine kinases and of the Low Density Lipoprotein-related receptor 1 (LRP1), a trans-membrane receptor that protects against atherosclerosis. Here, we examined the role of endothelial ShcA in atherosclerotic lesion formation. We found that atherosclerosis progression was markedly attenuated in mice deleted for ShcA in endothelial cells, that macrophage content was reduced at the sites of lesions, and that adhesion molecules such as the intercellular adhesion molecule-1 (ICAM-1) were severely reduced. Our data indicate that transcriptional regulation of ShcA by the zinc-finger E-box-binding homeobox 1 (ZEB1) and the Hippo pathway effector YAP, promotes ICAM-1 expression independently of p-NF-κB, the primary driver of adhesion molecules expressions. In addition, ShcA suppresses endothelial Akt and nitric oxide synthase (eNOS) expressions. Thus, through down regulation of eNOS and ZEB1-mediated ICAM-1 up regulation, endothelial ShcA promotes monocyte-macrophage adhesion and atherosclerotic lesion formation. Reducing ShcA expression in endothelial cells may represent an obvious therapeutic approach to prevent atherosclerosis.

摘要

ShcA 是一种衔接蛋白,可与受体酪氨酸激酶和低密 度脂蛋白相关受体 1(LRP1)的胞质尾部结合,LRP1 是一种跨膜受体,可防止动脉粥样硬化。在这里,我们研究了内皮细胞 ShcA 在动脉粥样硬化病变形成中的作用。我们发现,内皮细胞 ShcA 缺失的小鼠的动脉粥样硬化进展明显减弱,病变部位的巨噬细胞含量减少,细胞间黏附分子-1(ICAM-1)等黏附分子严重减少。我们的数据表明,锌指 E 盒结合同源盒 1(ZEB1)和 Hippo 通路效应物 YAP 通过转录调节 ShcA,可独立于 p-NF-κB(主要的黏附分子表达驱动因子)促进 ICAM-1 的表达。此外,ShcA 抑制内皮细胞中的 Akt 和一氧化氮合酶(eNOS)的表达。因此,通过下调 eNOS 和 ZEB1 介导的 ICAM-1 上调,内皮细胞 ShcA 促进单核细胞-巨噬细胞黏附并形成动脉粥样硬化病变。降低内皮细胞中的 ShcA 表达可能是预防动脉粥样硬化的一种明显的治疗方法。

https://cdn.ncbi.nlm.nih.gov/pmc/blobs/095a/5852050/b0de4eba278e/41598_2018_22819_Fig6_HTML.jpg
https://cdn.ncbi.nlm.nih.gov/pmc/blobs/095a/5852050/a3362d979543/41598_2018_22819_Fig1_HTML.jpg
https://cdn.ncbi.nlm.nih.gov/pmc/blobs/095a/5852050/86a603485f07/41598_2018_22819_Fig2_HTML.jpg
https://cdn.ncbi.nlm.nih.gov/pmc/blobs/095a/5852050/8b632f4b284d/41598_2018_22819_Fig3_HTML.jpg
https://cdn.ncbi.nlm.nih.gov/pmc/blobs/095a/5852050/15b91bd85336/41598_2018_22819_Fig4_HTML.jpg
https://cdn.ncbi.nlm.nih.gov/pmc/blobs/095a/5852050/e7c16b673a47/41598_2018_22819_Fig5_HTML.jpg
https://cdn.ncbi.nlm.nih.gov/pmc/blobs/095a/5852050/b0de4eba278e/41598_2018_22819_Fig6_HTML.jpg
https://cdn.ncbi.nlm.nih.gov/pmc/blobs/095a/5852050/a3362d979543/41598_2018_22819_Fig1_HTML.jpg
https://cdn.ncbi.nlm.nih.gov/pmc/blobs/095a/5852050/86a603485f07/41598_2018_22819_Fig2_HTML.jpg
https://cdn.ncbi.nlm.nih.gov/pmc/blobs/095a/5852050/8b632f4b284d/41598_2018_22819_Fig3_HTML.jpg
https://cdn.ncbi.nlm.nih.gov/pmc/blobs/095a/5852050/15b91bd85336/41598_2018_22819_Fig4_HTML.jpg
https://cdn.ncbi.nlm.nih.gov/pmc/blobs/095a/5852050/e7c16b673a47/41598_2018_22819_Fig5_HTML.jpg
https://cdn.ncbi.nlm.nih.gov/pmc/blobs/095a/5852050/b0de4eba278e/41598_2018_22819_Fig6_HTML.jpg

相似文献

1
Loss of the adaptor protein ShcA in endothelial cells protects against monocyte macrophage adhesion, LDL-oxydation, and atherosclerotic lesion formation.内皮细胞中衔接蛋白 ShcA 的缺失可防止单核细胞-巨噬细胞黏附、LDL 氧化和动脉粥样硬化损伤形成。
Sci Rep. 2018 Mar 14;8(1):4501. doi: 10.1038/s41598-018-22819-3.
2
Loss of Reelin protects against atherosclerosis by reducing leukocyte-endothelial cell adhesion and lesion macrophage accumulation.Reelin缺失通过减少白细胞与内皮细胞的黏附以及损伤部位巨噬细胞的聚集来预防动脉粥样硬化。
Sci Signal. 2016 Mar 15;9(419):ra29. doi: 10.1126/scisignal.aad5578.
3
Author Correction: Loss of the adaptor protein ShcA in endothelial cells protects against monocyte macrophage adhesion, LDL-oxydation, and atherosclerotic lesion formation.作者更正:内皮细胞中衔接蛋白ShcA的缺失可防止单核细胞巨噬细胞黏附、低密度脂蛋白氧化和动脉粥样硬化病变形成。
Sci Rep. 2018 Jun 19;8(1):9577. doi: 10.1038/s41598-018-27564-1.
4
Postprandial lipoproteins and the molecular regulation of vascular homeostasis.餐后脂蛋白与血管稳态的分子调控。
Prog Lipid Res. 2013 Oct;52(4):446-64. doi: 10.1016/j.plipres.2013.06.001. Epub 2013 Jun 15.
5
Cryptotanshinone inhibits oxidized LDL-induced adhesion molecule expression via ROS dependent NF-κB pathways.隐丹参酮通过活性氧依赖的核因子κB途径抑制氧化型低密度脂蛋白诱导的黏附分子表达。
Cell Adh Migr. 2016 May 3;10(3):248-58. doi: 10.1080/19336918.2015.1119361. Epub 2015 Dec 8.
6
Ellagic acid inhibits oxidized LDL-mediated LOX-1 expression, ROS generation, and inflammation in human endothelial cells.鞣花酸可抑制氧化型 LDL 介导的人内皮细胞 LOX-1 表达、ROS 生成和炎症反应。
J Vasc Surg. 2010 Nov;52(5):1290-300. doi: 10.1016/j.jvs.2010.04.085. Epub 2010 Aug 8.
7
Bilirubin Prevents Atherosclerotic Lesion Formation in Low-Density Lipoprotein Receptor-Deficient Mice by Inhibiting Endothelial VCAM-1 and ICAM-1 Signaling.胆红素通过抑制血管内皮细胞 VCAM-1 和 ICAM-1 信号通路来防止 LDLR 缺陷型小鼠动脉粥样硬化病变的形成。
J Am Heart Assoc. 2017 Apr 1;6(4):e004820. doi: 10.1161/JAHA.116.004820.
8
Protective effects of dehydroepiandrosterone on atherosclerosis in ovariectomized rabbits via alleviating inflammatory injury in endothelial cells.去氢表雄酮通过减轻血管内皮细胞炎症损伤对去卵巢兔动脉粥样硬化的保护作用。
Atherosclerosis. 2011 Jan;214(1):47-57. doi: 10.1016/j.atherosclerosis.2010.07.043. Epub 2010 Aug 3.
9
Nitric oxide mediates the effect of fluvastatin on intercellular adhesion molecule-1 and platelet endothelial cell adhesion molecule-1 expression on human endothelial cells.一氧化氮介导氟伐他汀对人内皮细胞细胞间黏附分子-1和血小板内皮细胞黏附分子-1表达的影响。
Ann Vasc Surg. 2005 May;19(3):386-92. doi: 10.1007/s10016-005-0011-7.
10
[Expressions of atherosclerosis-related genes in aorta in young apoE/LDLR double knockout mice].[年轻载脂蛋白E/低密度脂蛋白受体双敲除小鼠主动脉中动脉粥样硬化相关基因的表达]
Sheng Li Xue Bao. 2008 Feb 25;60(1):43-50.

引用本文的文献

1
CAVIN-2 positively correlates with diabetic PAD and promotes LDL transcytosis by inhibiting eNOS activation.CAVIN-2与糖尿病性外周动脉疾病呈正相关,并通过抑制内皮型一氧化氮合酶(eNOS)的激活促进低密度脂蛋白(LDL)的转胞吞作用。
Ann Med. 2025 Dec;57(1):2457526. doi: 10.1080/07853890.2025.2457526. Epub 2025 Jan 31.
2
Yes-Associated Protein in Atherosclerosis and Related Complications: A Potential Therapeutic Target That Requires Further Exploration.Yes相关蛋白在动脉粥样硬化及相关并发症中的作用:一个有待进一步探索的潜在治疗靶点。
Front Cardiovasc Med. 2021 Aug 27;8:704208. doi: 10.3389/fcvm.2021.704208. eCollection 2021.
3
Kefir peptides alleviate high-fat diet-induced atherosclerosis by attenuating macrophage accumulation and oxidative stress in ApoE knockout mice.

本文引用的文献

1
News on the molecular regulation and function of hepatic low-density lipoprotein receptor and LDLR-related protein 1.肝脏低密度脂蛋白受体及低密度脂蛋白受体相关蛋白1的分子调控与功能研究进展
Curr Opin Lipidol. 2017 Jun;28(3):241-247. doi: 10.1097/MOL.0000000000000411.
2
p66 Couples Mechanical Signals to RhoA through Focal Adhesion Kinase-Dependent Recruitment of p115-RhoGEF and GEF-H1.p66通过粘着斑激酶依赖性募集p115-RhoGEF和GEF-H1将机械信号传导至RhoA。
Mol Cell Biol. 2016 Oct 28;36(22):2824-2837. doi: 10.1128/MCB.00194-16. Print 2016 Nov 15.
3
ZEB1 turns into a transcriptional activator by interacting with YAP1 in aggressive cancer types.
Kefir 肽通过减轻载脂蛋白 E 基因敲除小鼠巨噬细胞积聚和氧化应激来缓解高脂饮食诱导的动脉粥样硬化。
Sci Rep. 2020 May 29;10(1):8802. doi: 10.1038/s41598-020-65782-8.
4
Ficus deltoidea suppresses endothelial activation, inflammation, monocytes adhesion and oxidative stress via NF-κB and eNOS pathways in stimulated human coronary artery endothelial cells.三角叶榕通过 NF-κB 和 eNOS 通路抑制人冠状动脉内皮细胞激活、炎症、单核细胞黏附和氧化应激。
BMC Complement Med Ther. 2020 Feb 17;20(1):56. doi: 10.1186/s12906-020-2844-6.
5
lncRNA ZEB1-AS1 Mediates Oxidative Low-Density Lipoprotein-Mediated Endothelial Cells Injury by Post-transcriptional Stabilization of NOD2.长链非编码RNA ZEB1-AS1通过NOD2的转录后稳定作用介导氧化型低密度脂蛋白诱导的内皮细胞损伤。
Front Pharmacol. 2019 Apr 16;10:397. doi: 10.3389/fphar.2019.00397. eCollection 2019.
在侵袭性癌症类型中,ZEB1通过与YAP1相互作用转变为转录激活因子。
Nat Commun. 2016 Feb 15;7:10498. doi: 10.1038/ncomms10498.
4
Convergent Signaling Pathways Controlled by LRP1 (Receptor-related Protein 1) Cytoplasmic and Extracellular Domains Limit Cellular Cholesterol Accumulation.由低密度脂蛋白受体相关蛋白1(LRP1)的胞质和胞外结构域控制的趋同信号通路限制细胞胆固醇积累。
J Biol Chem. 2016 Mar 4;291(10):5116-27. doi: 10.1074/jbc.M116.714485. Epub 2016 Jan 19.
5
Negative feedback loop between p66Shc and ZEB1 regulates fibrotic EMT response in lung cancer cells.p66Shc与ZEB1之间的负反馈回路调节肺癌细胞中的纤维化上皮-间质转化反应。
Cell Death Dis. 2015 Apr 2;6(4):e1708. doi: 10.1038/cddis.2015.74.
6
The Src homology and collagen A (ShcA) adaptor protein is required for the spatial organization of the costamere/Z-disk network during heart development.Src同源和胶原蛋白A(ShcA)衔接蛋白是心脏发育过程中肌小节/ Z盘网络空间组织所必需的。
J Biol Chem. 2015 Jan 23;290(4):2419-30. doi: 10.1074/jbc.M114.597377. Epub 2014 Dec 8.
7
An extract from medical leech improve the function of endothelial cells in vitro and attenuates atherosclerosis in ApoE null mice by reducing macrophages in the lesions.医用蚂蟥提取物可在体外改善内皮细胞功能,并通过减少病变中的巨噬细胞来减轻载脂蛋白E基因敲除小鼠的动脉粥样硬化。
Biochem Biophys Res Commun. 2014 Dec 5;455(1-2):119-25. doi: 10.1016/j.bbrc.2014.10.135.
8
Cartilage tissue engineering: molecular control of chondrocyte differentiation for proper cartilage matrix reconstruction.软骨组织工程:软骨细胞分化的分子调控以实现合适的软骨基质重建
Biochim Biophys Acta. 2014 Aug;1840(8):2414-40. doi: 10.1016/j.bbagen.2014.02.030. Epub 2014 Mar 6.
9
Increased monocyte adhesion by endothelial expression of VCAM-1 missense variation in vitro.体外实验中内皮细胞 VCAM-1 错义变异导致单核细胞黏附增加。
Atherosclerosis. 2013 Oct;230(2):185-90. doi: 10.1016/j.atherosclerosis.2013.07.039. Epub 2013 Jul 31.
10
The nuclear hormone receptor PPARγ counteracts vascular calcification by inhibiting Wnt5a signalling in vascular smooth muscle cells.核激素受体 PPARγ 通过抑制血管平滑肌细胞中的 Wnt5a 信号通路来对抗血管钙化。
Nat Commun. 2012;3:1077. doi: 10.1038/ncomms2087.