West Virginia University, School of Medicine, Department of Biochemistry, PO Box 9142, Morgantown, WV, 26501, USA.
Nat Commun. 2018 Mar 15;9(1):1097. doi: 10.1038/s41467-018-03509-0.
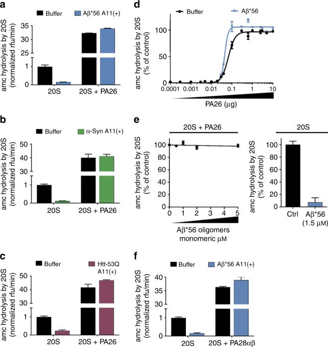
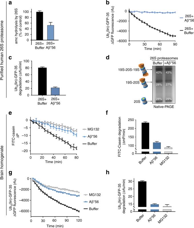
Protein accumulation and aggregation with a concomitant loss of proteostasis often contribute to neurodegenerative diseases, and the ubiquitin-proteasome system plays a major role in protein degradation and proteostasis. Here, we show that three different proteins from Alzheimer's, Parkinson's, and Huntington's disease that misfold and oligomerize into a shared three-dimensional structure potently impair the proteasome. This study indicates that the shared conformation allows these oligomers to bind and inhibit the proteasome with low nanomolar affinity, impairing ubiquitin-dependent and ubiquitin-independent proteasome function in brain lysates. Detailed mechanistic analysis demonstrates that these oligomers inhibit the 20S proteasome through allosteric impairment of the substrate gate in the 20S core particle, preventing the 19S regulatory particle from injecting substrates into the degradation chamber. These results provide a novel molecular model for oligomer-driven impairment of proteasome function that is relevant to a variety of neurodegenerative diseases, irrespective of the specific misfolded protein that is involved.
蛋白质积累和聚集伴随着蛋白质平衡的丧失,常常导致神经退行性疾病,而泛素-蛋白酶体系统在蛋白质降解和蛋白质平衡中起着重要作用。在这里,我们表明,来自阿尔茨海默病、帕金森病和亨廷顿病的三种不同的错误折叠并聚集成共享三维结构的蛋白质强烈抑制蛋白酶体。这项研究表明,共享构象允许这些低聚物以纳摩尔级亲和力结合并抑制蛋白酶体,损害脑裂解物中依赖泛素和不依赖泛素的蛋白酶体功能。详细的机制分析表明,这些低聚物通过在 20S 核心颗粒中的底物门的变构损伤抑制 20S 蛋白酶体,阻止 19S 调节颗粒将底物注入降解室。这些结果为寡聚体驱动的蛋白酶体功能障碍提供了一个新的分子模型,与多种神经退行性疾病有关,而与涉及的特定错误折叠蛋白无关。