Department of Pathology, Harbin Medical University, Harbin, China.
Electron Microscopic Center, Harbin Medical University, Harbin, China.
Cell Death Dis. 2018 Apr 1;9(4):419. doi: 10.1038/s41419-018-0449-5.
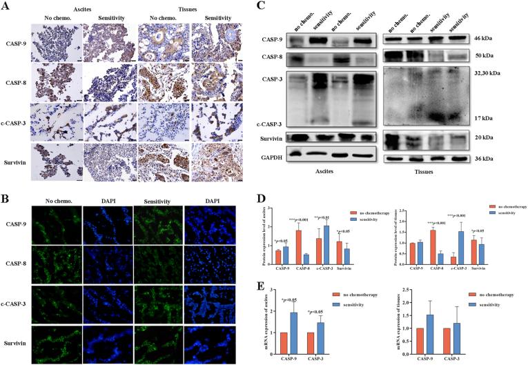
As the major and preferred treatment for ovarian cancer ascites, chemotherapy can reduce or inhibit recurrent ascites (hereafter re-ascites); however, some patients still experience re-ascites. Therefore, this study investigated cases in which epithelial ovarian cancer (EOC) patients experienced re-ascites. In re-ascites cases, CA125, MDR1, LC-3, and Beclin-1 were highly expressed. In addition, CASP-9 and c-CASP-3 expression levels were decreased, and serum CA125 levels (highest 4348 U/ml) were increased compared to chemosensitive cases. The results suggest that high expression levels of Beclin-1 and LC-3, thus increasing the level of autophagy and inhibiting apoptosis in the no-chemotherapy group. In the chemosensitive group, survivin expression was decreased and CASP-9 expression was increased, which led to c-CASP-3 activation and increased tumor cell apoptosis. The results of the cell lines confirm that inhibition of autophagy can increase the sensitivity of ovarian cancer cells to CDDP and promote CDDP-induced cell death. Re-ascites, which appears after chemotherapy, may be associated with drug resistance. In addition, increased autophagy may protect tumor cells from chemotherapeutic drugs, thus inhibiting tumor cell death.
作为卵巢癌腹水的主要和首选治疗方法,化疗可以减少或抑制复发性腹水(以下简称再腹水);然而,一些患者仍会出现再腹水。因此,本研究调查了上皮性卵巢癌(EOC)患者出现再腹水的情况。在再腹水病例中,CA125、MDR1、LC-3 和 Beclin-1 表达水平较高。此外,CASP-9 和 c-CASP-3 的表达水平降低,血清 CA125 水平(最高 4348 U/ml)较化疗敏感病例升高。结果表明,在无化疗组中,Beclin-1 和 LC-3 的高表达增加了自噬水平,抑制了细胞凋亡。在化疗敏感组中,survivin 表达降低,CASP-9 表达增加,导致 c-CASP-3 激活和肿瘤细胞凋亡增加。细胞系的结果证实,抑制自噬可以增加卵巢癌细胞对 CDDP 的敏感性,并促进 CDDP 诱导的细胞死亡。化疗后出现的再腹水可能与耐药性有关。此外,自噬的增加可能会保护肿瘤细胞免受化疗药物的影响,从而抑制肿瘤细胞死亡。