Suppr超能文献

miR-98 通过抑制 LOX-1 调节泡沫细胞形成和脂质堆积。

MicroRNA-98 regulates foam cell formation and lipid accumulation through repression of LOX-1.

机构信息

Department of Cardiology, First Affiliated Hospital of Anhui Medical University, Hefei, Anhui 230022, People's Republic of China; Department of Medicine, Central Arkansas Veterans Healthcare System and the University of Arkansas for Medical Sciences, Little Rock, AR 72205, United States.

Department of Cardiology, First Affiliated Hospital of Anhui Medical University, Hefei, Anhui 230022, People's Republic of China.

出版信息

Redox Biol. 2018 Jun;16:255-262. doi: 10.1016/j.redox.2018.03.003. Epub 2018 Mar 8.

Abstract

OBJECTIVE

Several miR/s that regulate gene/s relevant in atherogenesis are being described. We identified a miR (miR-98) that targets LOX-1, a receptor for ox-LDL, and speculated that it might be relevant in atherogenesis.

APPROACH AND RESULTS

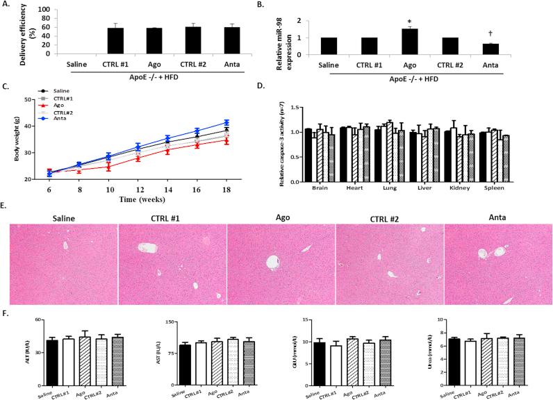
MicroRNA-98 was predicted by bioinformatics tools. The effects of miR-98 (by use of mimics and inhibitors) on LOX-1 expression and foam cell formation in mouse peritoneal macrophages were assessed. ApoE mice fed by high fat diet were administered with mmu-agomiR-98 and mmu-antagomiR-98, and expression of LOX-1 and foam cell formation in aorta were quantified. LOX-1 was established to be a direct target of miR-98 by luciferase reporter assay. Enhancement of miR-98 decreased the expression of LOX-1 and inhibited foam cell formation and lipid accumulation. Inhibition of miR-98 had the opposite effects on all parameters.

CONCLUSIONS

Reduced expression of miR-98 may relate to LOX-1 expression and foam cell formation and lipid accumulation in aortas of ApoE mice. Plasma level of miR-98 may be a biomarker of atherosclerotic disease process and its modulation may offer a therapeutic strategy for atherosclerosis.

摘要

目的

有几种调节动脉粥样硬化相关基因的 miR/s 被描述。我们鉴定出一种靶向 ox-LDL 受体 LOX-1 的 miR(miR-98),并推测其可能与动脉粥样硬化的发生有关。

方法和结果

生物信息学工具预测了 microRNA-98。通过使用模拟物和抑制剂评估了 miR-98 对小鼠腹腔巨噬细胞中 LOX-1 表达和泡沫细胞形成的影响。用高脂肪饮食喂养载脂蛋白 E (ApoE)小鼠,并给予 mmu-agomiR-98 和 mmu-antagomiR-98,定量检测主动脉中 LOX-1 的表达和泡沫细胞形成。荧光素酶报告基因检测证实 LOX-1 是 miR-98 的直接靶标。miR-98 的增强降低了 LOX-1 的表达,并抑制了泡沫细胞形成和脂质积累。miR-98 的抑制则对所有参数产生相反的效果。

结论

miR-98 的表达降低可能与 ApoE 小鼠主动脉中 LOX-1 的表达、泡沫细胞形成和脂质积累有关。血浆 miR-98 水平可能是动脉粥样硬化过程的生物标志物,其调节可能为动脉粥样硬化提供治疗策略。

https://cdn.ncbi.nlm.nih.gov/pmc/blobs/2210/5952997/f09c4ff30bf9/fx1.jpg

文献AI研究员

20分钟写一篇综述,助力文献阅读效率提升50倍。

立即体验

用中文搜PubMed

大模型驱动的PubMed中文搜索引擎

马上搜索

文档翻译

学术文献翻译模型,支持多种主流文档格式。

立即体验