State Key Laboratory of Stem Cell and Reproductive Biology, Institute of Zoology, Chinese Academy of Sciences, Beijing 100101, China; University of Chinese Academy of Sciences, Beijing 100049, China.
State Key Laboratory of Stem Cell and Reproductive Biology, Institute of Zoology, Chinese Academy of Sciences, Beijing 100101, China; University of Chinese Academy of Sciences, Beijing 100049, China.
Stem Cell Reports. 2018 Apr 10;10(4):1193-1207. doi: 10.1016/j.stemcr.2018.02.008. Epub 2018 Mar 15.
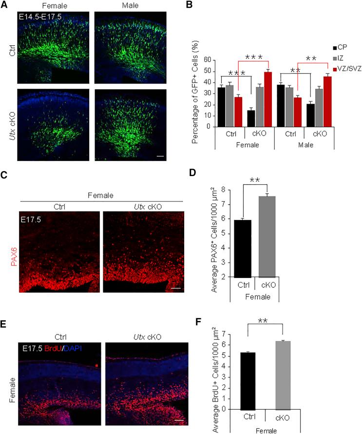
Neural stem cell (NSC) proliferation and differentiation in the developing brain is a complex process precisely regulated by intrinsic and extrinsic signals. Although epigenetic modification has been reportedly involved in the regulation of the cerebral cortex, whether UTX, an H3K27me3 demethylase, regulates the development of cerebral cortex during the embryonic period is unclear. In this study, we demonstrate that Utx deficiency by knockdown and conditional knockout increases NSC proliferation and decreases terminal mitosis and neuronal differentiation. Furthermore, we find that impairment of cortical development caused by lack of Utx is less significant in males than in females. In addition, UTX demethylates H3K27me3 at the Pten promoter and promotes Pten expression. P-AKT and P-mTOR levels are increased in the Utx conditional knockout cortices. Finally, Utx or Pten overexpression can rescue the impairment of brain development caused by Utx loss. These findings may provide important clues toward deciphering brain diseases.
神经干细胞(NSC)在发育中的大脑中的增殖和分化是一个受到内在和外在信号精确调控的复杂过程。尽管表观遗传修饰已被报道参与了大脑皮层的调控,但 H3K27me3 去甲基酶 UTX 是否在胚胎期调节大脑皮层的发育尚不清楚。在这项研究中,我们证明了通过敲低和条件性敲除 Utx 会增加 NSC 的增殖并减少终末有丝分裂和神经元分化。此外,我们发现 Utx 缺乏导致的皮层发育障碍在雄性中比在雌性中不那么明显。此外,UTX 可使 Pten 启动子上的 H3K27me3 去甲基化,促进 Pten 的表达。Utx 条件性敲除皮质中的 P-AKT 和 P-mTOR 水平升高。最后,Utx 或 Pten 的过表达可以挽救 Utx 缺失引起的脑发育障碍。这些发现可能为破译脑部疾病提供重要线索。