• 文献检索
  • 文档翻译
  • 深度研究
  • 学术资讯
  • Suppr Zotero 插件Zotero 插件
  • 邀请有礼
  • 套餐&价格
  • 历史记录
应用&插件
Suppr Zotero 插件Zotero 插件浏览器插件Mac 客户端Windows 客户端微信小程序
定价
高级版会员购买积分包购买API积分包
服务
文献检索文档翻译深度研究API 文档MCP 服务
关于我们
关于 Suppr公司介绍联系我们用户协议隐私条款
关注我们

Suppr 超能文献

核心技术专利:CN118964589B侵权必究
粤ICP备2023148730 号-1Suppr @ 2026

文献检索

告别复杂PubMed语法,用中文像聊天一样搜索,搜遍4000万医学文献。AI智能推荐,让科研检索更轻松。

立即免费搜索

文件翻译

保留排版,准确专业,支持PDF/Word/PPT等文件格式,支持 12+语言互译。

免费翻译文档

深度研究

AI帮你快速写综述,25分钟生成高质量综述,智能提取关键信息,辅助科研写作。

立即免费体验

CCN3/NOV 通过激活 Notch/PTEN/AKT 通路调节小鼠海马神经干细胞的增殖和神经元分化。

CCN3/NOV Regulates Proliferation and Neuronal Differentiation in Mouse Hippocampal Neural Stem Cells via the Activation of the Notch/PTEN/AKT Pathway.

机构信息

Institute of Neurobiology, Xi'an Jiaotong University Health Science Center, Xi'an 710061, China.

出版信息

Int J Mol Sci. 2023 Jun 19;24(12):10324. doi: 10.3390/ijms241210324.

DOI:10.3390/ijms241210324
PMID:37373471
原文链接:https://pmc.ncbi.nlm.nih.gov/articles/PMC10299577/
Abstract

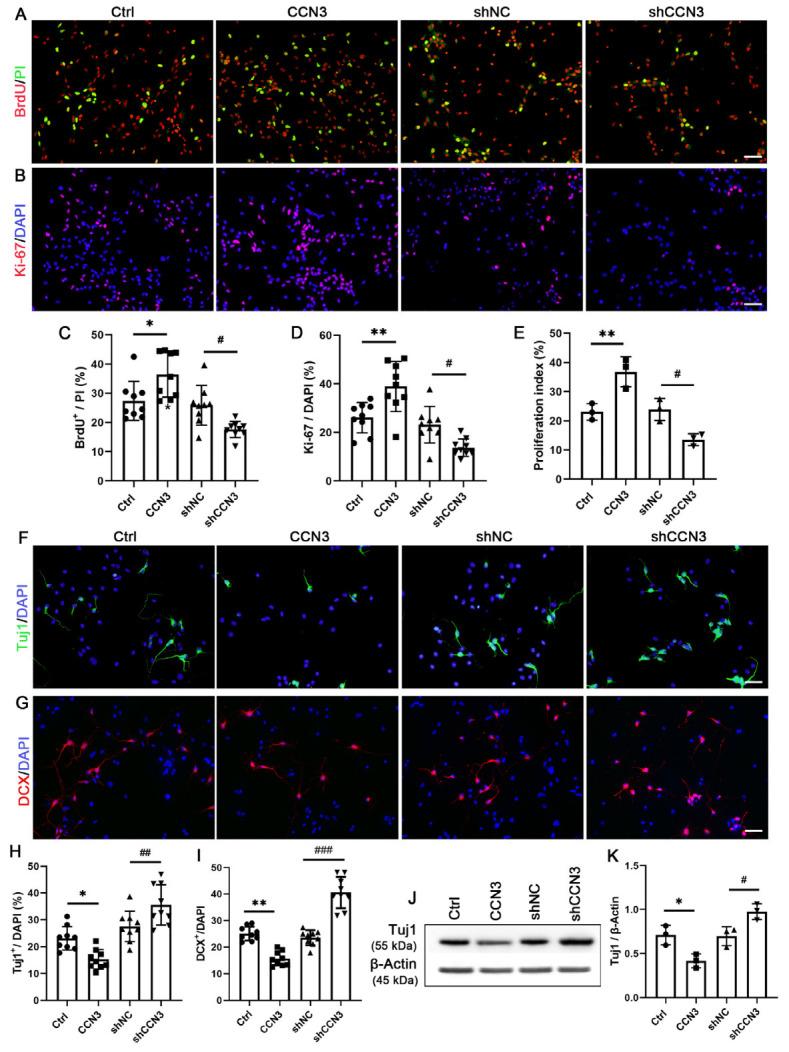
Neural stem cells (NSCs) persist in the subgranular zone (SGZ) throughout the lifespan and hold immense potential for the repair and regeneration of the central nervous system, including hippocampal-related diseases. Several studies have demonstrated that cellular communication network protein 3 (CCN3) regulates multiple types of stem cells. However, the role of CCN3 in NSCs remains unknown. In this study, we identified CCN3 expression in mouse hippocampal NSCs and observed that supplementing CCN3 improved cell viability in a concentration-dependent manner. Additionally, in vivo results showed that the injection of CCN3 in the dentate gyrus (DG) increased Ki-67- and SOX2-positive cells while decreasing neuron-specific class III beta-tubulin (Tuj1) and doublecortin (DCX)-positive cells. Consistently with the in vivo results, supplementing CCN3 in the medium increased the number of BrdU and Ki-67 cells and the proliferation index but decreased the number of Tuj1 and DCX cells. Conversely, both the in vivo and in vitro knockdown of the gene in NSCs had opposite effects. Further investigations revealed that CCN3 promoted cleaved Notch1 (NICD) expression, leading to the suppression of PTEN expression and eventual promotion of AKT activation. In contrast, knockdown inhibited the activation of the Notch/PTEN/AKT pathway. Finally, the effects of changes in CCN3 protein expression on NSC proliferation and differentiation were eliminated by FLI-06 (a Notch inhibitor) and VO-OH (a PTEN inhibitor). Our findings imply that while promoting proliferation, CCN3 inhibits the neuronal differentiation of mouse hippocampal NSCs and that the Notch/PTEN/AKT pathway may be a potential intracellular target of CCN3. Our findings may help develop strategies to enhance the intrinsic potential for brain regeneration after injuries, particularly stem cell treatment for hippocampal-related diseases.

摘要

神经干细胞 (NSCs) 在整个生命过程中存在于颗粒下区 (SGZ),对中枢神经系统的修复和再生具有巨大的潜力,包括与海马相关的疾病。几项研究表明,细胞通讯网络蛋白 3 (CCN3) 调节多种类型的干细胞。然而,CCN3 在 NSCs 中的作用尚不清楚。在这项研究中,我们鉴定了小鼠海马 NSCs 中的 CCN3 表达,并观察到 CCN3 的补充以浓度依赖的方式提高了细胞活力。此外,体内结果表明,在齿状回 (DG) 中注射 CCN3 增加了 Ki-67 和 SOX2 阳性细胞,同时减少了神经元特异性 III 类β-微管蛋白 (Tuj1) 和双皮质素 (DCX) 阳性细胞。与体内结果一致,在培养基中补充 CCN3 增加了 BrdU 和 Ki-67 细胞的数量和增殖指数,但减少了 Tuj1 和 DCX 细胞的数量。相反,在 NSCs 中体内和体外敲低 基因均产生相反的效果。进一步的研究表明,CCN3 促进了裂解的 Notch1 (NICD) 的表达,导致 PTEN 表达的抑制和 AKT 的最终激活。相反, 敲低抑制了 Notch/PTEN/AKT 通路的激活。最后,通过 FLI-06(一种 Notch 抑制剂)和 VO-OH(一种 PTEN 抑制剂)消除了 CCN3 蛋白表达变化对 NSC 增殖和分化的影响。我们的研究结果表明,CCN3 在促进增殖的同时抑制了小鼠海马 NSCs 的神经元分化,而 Notch/PTEN/AKT 通路可能是 CCN3 的潜在细胞内靶点。我们的研究结果可能有助于制定策略来增强受伤后大脑再生的内在潜力,特别是用于与海马相关的疾病的干细胞治疗。

https://cdn.ncbi.nlm.nih.gov/pmc/blobs/33e8/10299577/d8a22bfefe69/ijms-24-10324-g007.jpg
https://cdn.ncbi.nlm.nih.gov/pmc/blobs/33e8/10299577/4d589c23c9bf/ijms-24-10324-g001.jpg
https://cdn.ncbi.nlm.nih.gov/pmc/blobs/33e8/10299577/5fc79ffa8ffa/ijms-24-10324-g002.jpg
https://cdn.ncbi.nlm.nih.gov/pmc/blobs/33e8/10299577/c636920ea37b/ijms-24-10324-g003.jpg
https://cdn.ncbi.nlm.nih.gov/pmc/blobs/33e8/10299577/c6ae1b001b93/ijms-24-10324-g004.jpg
https://cdn.ncbi.nlm.nih.gov/pmc/blobs/33e8/10299577/55f7b297019d/ijms-24-10324-g005.jpg
https://cdn.ncbi.nlm.nih.gov/pmc/blobs/33e8/10299577/a69c4cc08f3d/ijms-24-10324-g006.jpg
https://cdn.ncbi.nlm.nih.gov/pmc/blobs/33e8/10299577/d8a22bfefe69/ijms-24-10324-g007.jpg
https://cdn.ncbi.nlm.nih.gov/pmc/blobs/33e8/10299577/4d589c23c9bf/ijms-24-10324-g001.jpg
https://cdn.ncbi.nlm.nih.gov/pmc/blobs/33e8/10299577/5fc79ffa8ffa/ijms-24-10324-g002.jpg
https://cdn.ncbi.nlm.nih.gov/pmc/blobs/33e8/10299577/c636920ea37b/ijms-24-10324-g003.jpg
https://cdn.ncbi.nlm.nih.gov/pmc/blobs/33e8/10299577/c6ae1b001b93/ijms-24-10324-g004.jpg
https://cdn.ncbi.nlm.nih.gov/pmc/blobs/33e8/10299577/55f7b297019d/ijms-24-10324-g005.jpg
https://cdn.ncbi.nlm.nih.gov/pmc/blobs/33e8/10299577/a69c4cc08f3d/ijms-24-10324-g006.jpg
https://cdn.ncbi.nlm.nih.gov/pmc/blobs/33e8/10299577/d8a22bfefe69/ijms-24-10324-g007.jpg

相似文献

1
CCN3/NOV Regulates Proliferation and Neuronal Differentiation in Mouse Hippocampal Neural Stem Cells via the Activation of the Notch/PTEN/AKT Pathway.CCN3/NOV 通过激活 Notch/PTEN/AKT 通路调节小鼠海马神经干细胞的增殖和神经元分化。
Int J Mol Sci. 2023 Jun 19;24(12):10324. doi: 10.3390/ijms241210324.
2
Activation of metabotropic glutamate receptor 4 regulates proliferation and neural differentiation in neural stem/progenitor cells of the rat subventricular zone and increases phosphatase and tensin homolog protein expression.代谢型谷氨酸受体 4 的激活调节大鼠侧脑室下区神经干细胞/祖细胞的增殖和神经分化,并增加磷酸酶和张力蛋白同源物蛋白的表达。
J Neurochem. 2021 Feb;156(4):465-480. doi: 10.1111/jnc.14984. Epub 2020 Mar 12.
3
Hopx distinguishes hippocampal from lateral ventricle neural stem cells.Hopx可区分海马神经干细胞和侧脑室神经干细胞。
Stem Cell Res. 2015 Nov;15(3):522-529. doi: 10.1016/j.scr.2015.09.015. Epub 2015 Oct 8.
4
Promotion of dentin regeneration via CCN3 modulation on Notch and BMP signaling pathways.通过 Notch 和 BMP 信号通路调节 CCN3 促进牙本质再生。
Biomaterials. 2014 Mar;35(9):2720-9. doi: 10.1016/j.biomaterials.2013.12.029. Epub 2014 Jan 7.
5
Neonatal Anesthesia by Ketamine in Neonatal Rats Inhibits the Proliferation and Differentiation of Hippocampal Neural Stem Cells and Decreases Neurocognitive Function in Adulthood via Inhibition of the Notch1 Signaling Pathway.氯胺酮对新生大鼠的新生儿麻醉通过抑制Notch1信号通路抑制海马神经干细胞的增殖和分化,并降低成年后的神经认知功能。
Mol Neurobiol. 2021 Dec;58(12):6272-6289. doi: 10.1007/s12035-021-02550-3. Epub 2021 Sep 3.
6
Stanniocalcin 2 Promotes Neuronal Differentiation in Neural Stem/Progenitor Cells of the Mouse Subventricular Zone Through Activation of AKT Pathway.Stanniocalcin 2 通过激活 AKT 通路促进小鼠侧脑室下区神经干细胞/祖细胞的神经元分化。
Stem Cells Dev. 2024 Oct;33(19-20):551-561. doi: 10.1089/scd.2024.0094. Epub 2024 Aug 9.
7
CCN3 regulates proliferation and migration properties in Jeg3 trophoblast cells via ERK1/2, Akt and Notch signalling.CCN3 通过 ERK1/2、Akt 和 Notch 信号通路调节 Jeg3 滋养层细胞的增殖和迁移特性。
Mol Hum Reprod. 2013 Apr;19(4):237-49. doi: 10.1093/molehr/gas061. Epub 2012 Dec 6.
8
CCN3/NOV inhibition attenuates oxidative stress-induced apoptosis of mouse neural stem/progenitor cells by blocking the activation of p38 MAPK: An in vitro study.CCN3/NOV 抑制通过阻断 p38 MAPK 的激活来减轻氧化应激诱导的小鼠神经干细胞/祖细胞凋亡:一项体外研究。
Brain Res. 2024 Mar 15;1827:148756. doi: 10.1016/j.brainres.2024.148756. Epub 2024 Jan 8.
9
Tsukushi is essential for proper maintenance and terminal differentiation of mouse hippocampal neural stem cells.Tsukushi 对于维持和终末分化小鼠海马神经干细胞是必需的。
Dev Growth Differ. 2020 Feb;62(2):108-117. doi: 10.1111/dgd.12649. Epub 2020 Jan 26.
10
Ethosuximide Induces Hippocampal Neurogenesis and Reverses Cognitive Deficits in an Amyloid-β Toxin-induced Alzheimer Rat Model via the Phosphatidylinositol 3-Kinase (PI3K)/Akt/Wnt/β-Catenin Pathway.依托咪酯通过磷酸肌醇 3-激酶(PI3K)/Akt/Wnt/β-连环蛋白通路诱导海马神经发生并逆转淀粉样β毒素诱导的阿尔茨海默病大鼠模型中的认知缺陷。
J Biol Chem. 2015 Nov 20;290(47):28540-28558. doi: 10.1074/jbc.M115.652586. Epub 2015 Sep 29.

引用本文的文献

1
Transcriptome Analysis of the Hippocampus in Domestic Laying Hens with Different Fear Responses to the Tonic Immobility Test.对静立不动试验有不同恐惧反应的家鸡海马体的转录组分析
Animals (Basel). 2025 Jun 26;15(13):1889. doi: 10.3390/ani15131889.
2
Unraveling the role of perineural invasion in cancer progression across multiple tumor types.揭示神经周围浸润在多种肿瘤类型癌症进展中的作用。
Med Oncol. 2025 Jun 26;42(8):283. doi: 10.1007/s12032-025-02855-6.
3
The Notch Signaling Pathway: A Potential Target for Mental Disorders.Notch信号通路:精神障碍的潜在靶点。

本文引用的文献

1
MiR-181a-5p promotes neural stem cell proliferation and enhances the learning and memory of aged mice.miR-181a-5p 促进神经干细胞增殖,增强老年小鼠的学习和记忆能力。
Aging Cell. 2023 Apr;22(4):e13794. doi: 10.1111/acel.13794. Epub 2023 Feb 16.
2
CCN3/NOV promotes metastasis and tumor progression via GPNMB-induced EGFR activation in triple-negative breast cancer.CCN3/NOV 通过 GPNMB 诱导的 EGFR 激活促进三阴性乳腺癌的转移和肿瘤进展。
Cell Death Dis. 2023 Feb 3;14(2):81. doi: 10.1038/s41419-023-05608-3.
3
CCN Family Proteins in Cancer: Insight Into Their Structures and Coordination Role in Tumor Microenvironment.
Mol Neurobiol. 2025 May 15. doi: 10.1007/s12035-025-05034-w.
4
Sodium tanshinone IIA sulfonate promotes proliferation and differentiation of endogenous neural stem cells to repair rat spinal cord injury via the Notch pathway.丹参酮IIA磺酸钠通过Notch通路促进内源性神经干细胞增殖和分化以修复大鼠脊髓损伤。
J Transl Med. 2025 Mar 24;23(1):367. doi: 10.1186/s12967-025-06331-7.
5
Danlian-Tongmai formula improves diabetic vascular calcification by regulating CCN3/NOTCH signal axis to inhibit inflammatory reaction.丹莲通脉方通过调节CCN3/NOTCH信号轴抑制炎症反应来改善糖尿病血管钙化。
Front Pharmacol. 2025 Jan 6;15:1510030. doi: 10.3389/fphar.2024.1510030. eCollection 2024.
6
Exploring the Role of Ccn3 in Type III Cell of Mice Taste Buds.探索Ccn3在小鼠味蕾III型细胞中的作用。
J Neurochem. 2025 Jan;169(1):e16291. doi: 10.1111/jnc.16291.
7
YTHDF1 gene inhibits epilepsy progression by epigenetic activation of PTEN gene.YTHDF1基因通过对PTEN基因进行表观遗传激活来抑制癫痫进展。
Heliyon. 2024 Oct 17;10(20):e39481. doi: 10.1016/j.heliyon.2024.e39481. eCollection 2024 Oct 30.
8
Identification and validation of CCN family genes to predict the prognosis in gastric cancer.用于预测胃癌预后的CCN家族基因的鉴定与验证
Discov Oncol. 2024 Nov 1;15(1):610. doi: 10.1007/s12672-024-01459-2.
9
Research progress on hippocampal neurogenesis in autism spectrum disorder.自闭症谱系障碍中海马神经发生的研究进展
Pediatr Investig. 2024 Jul 23;8(3):215-223. doi: 10.1002/ped4.12440. eCollection 2024 Sep.
10
Antenatal steroids elicited neurodegenerative-associated transcriptional changes in the hippocampus of preterm fetal sheep independent of lung maturation.产前类固醇可引起未成熟胎儿海马的神经退行性相关转录变化,而与肺成熟无关。
BMC Med. 2024 Aug 26;22(1):338. doi: 10.1186/s12916-024-03542-5.
癌症中的CCN家族蛋白:对其结构及在肿瘤微环境中协调作用的洞察
Front Genet. 2021 Mar 23;12:649387. doi: 10.3389/fgene.2021.649387. eCollection 2021.
4
Alzheimer's disease and its treatment by different approaches: A review.阿尔茨海默病及其不同治疗方法:综述。
Eur J Med Chem. 2021 Apr 15;216:113320. doi: 10.1016/j.ejmech.2021.113320. Epub 2021 Feb 23.
5
Formation and integration of new neurons in the adult hippocampus.成年海马体中新神经元的形成与整合。
Nat Rev Neurosci. 2021 Apr;22(4):223-236. doi: 10.1038/s41583-021-00433-z. Epub 2021 Feb 25.
6
Dynamic CCN3 expression in the murine CNS does not confer essential roles in myelination or remyelination.动态 CCN3 表达在小鼠中枢神经系统中对髓鞘形成或再髓鞘化没有赋予必需的作用。
Proc Natl Acad Sci U S A. 2020 Jul 28;117(30):18018-18028. doi: 10.1073/pnas.1922089117. Epub 2020 Jul 10.
7
The PI3K/AKT pathway promotes fracture healing through its crosstalk with Wnt/β-catenin.PI3K/AKT 通路通过与 Wnt/β-连环蛋白的相互作用促进骨折愈合。
Exp Cell Res. 2020 Sep 1;394(1):112137. doi: 10.1016/j.yexcr.2020.112137. Epub 2020 Jun 10.
8
Nov/CCN3 Enhances Cord Blood Engraftment by Rapidly Recruiting Latent Human Stem Cell Activity.Nov/CCN3通过快速招募潜在的人类干细胞活性来增强脐血移植。
Cell Stem Cell. 2020 Apr 2;26(4):527-541.e8. doi: 10.1016/j.stem.2020.02.012. Epub 2020 Mar 19.
9
Activation of metabotropic glutamate receptor 4 regulates proliferation and neural differentiation in neural stem/progenitor cells of the rat subventricular zone and increases phosphatase and tensin homolog protein expression.代谢型谷氨酸受体 4 的激活调节大鼠侧脑室下区神经干细胞/祖细胞的增殖和神经分化,并增加磷酸酶和张力蛋白同源物蛋白的表达。
J Neurochem. 2021 Feb;156(4):465-480. doi: 10.1111/jnc.14984. Epub 2020 Mar 12.
10
NOV/CCN3 induces cartilage protection by inhibiting PI3K/AKT/mTOR pathway.NOV/CCN3 通过抑制 PI3K/AKT/mTOR 通路诱导软骨保护。
J Cell Mol Med. 2019 Nov;23(11):7525-7534. doi: 10.1111/jcmm.14621. Epub 2019 Aug 27.