Cabrera Zapata Lucas E, Cambiasso María Julia, Arevalo Maria Angeles
Instituto Cajal (IC), CSIC, Madrid, Spain.
Instituto de Investigación Médica Mercedes y Martín Ferreyra, INIMEC-CONICET, Universidad Nacional de Córdoba, Córdoba, Argentina.
Front Cell Dev Biol. 2022 Oct 4;10:937875. doi: 10.3389/fcell.2022.937875. eCollection 2022.
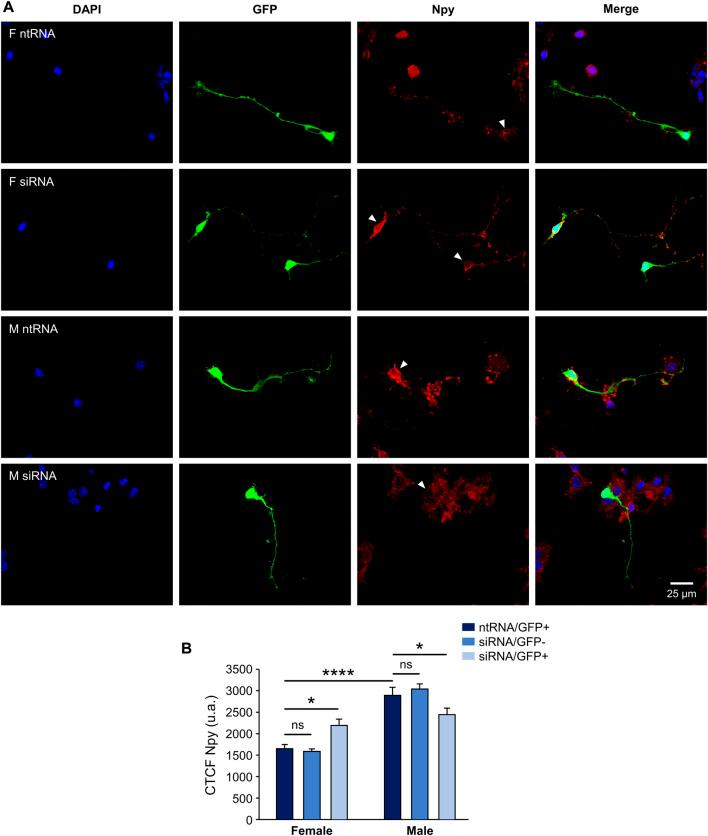
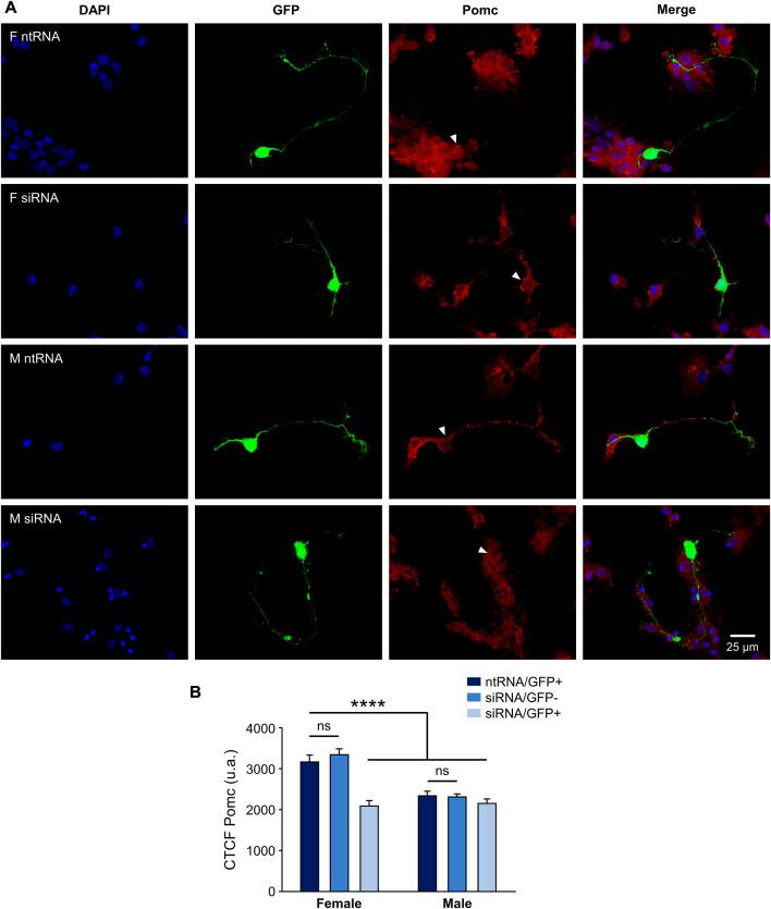
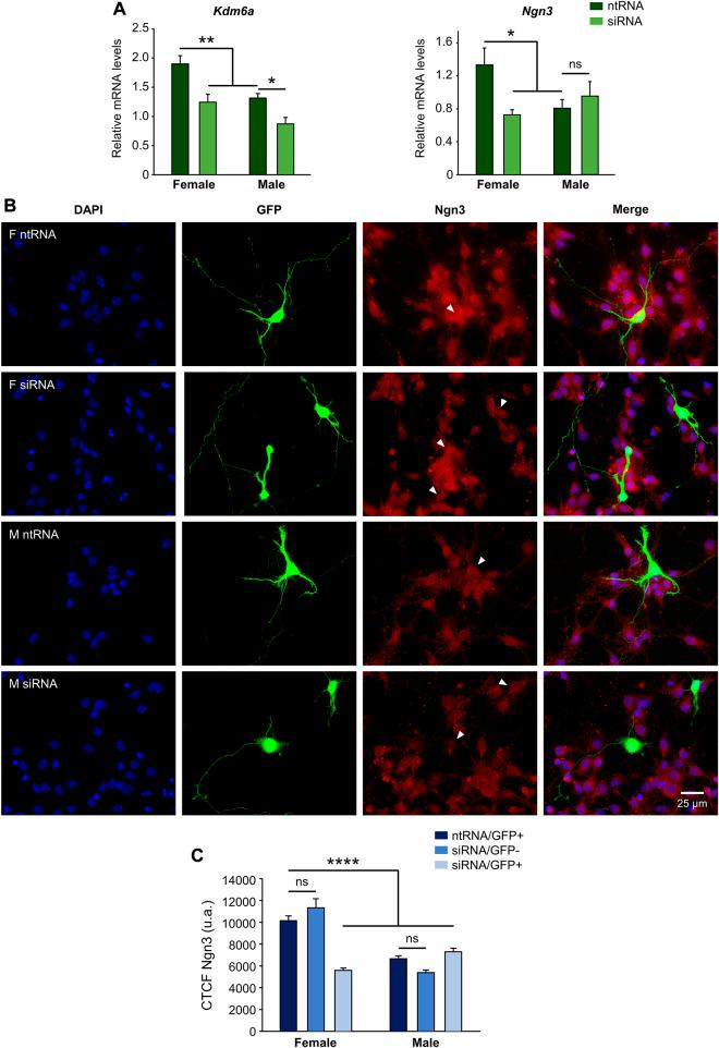
Kdm6a is an X-chromosome-linked H3K27me2/3 demethylase that promotes chromatin accessibility and gene transcription and is critical for tissue/cell-specific differentiation. Previous results showed higher levels in XX than in XY hypothalamic neurons and a female-specific requirement for Kdm6a in mediating increased axogenesis before brain masculinization. Here, we explored the sex-specific role of Kdm6a in the specification of neuronal subtypes in the developing hypothalamus. Hypothalamic neuronal cultures were established from sex-segregated E14 mouse embryos and transfected with siRNAs to knockdown Kdm6a expression (Kdm6a-KD). We evaluated the effect of Kdm6a-KD on Ngn3 expression, a bHLH transcription factor regulating neuronal sub-specification in hypothalamus. Kdm6a-KD decreased Ngn3 expression in females but not in males, abolishing basal sex differences. Then, we analyzed Kdm6a-KD effect on , , , , , and expression by RT-qPCR. While Kdm6a-KD downregulated in both sexes equally, we found sex-specific effects for , , and . and expressed higher in female than in male neurons, and Kdm6a-KD reduced their levels only in females, while expressed higher in male than in female neurons, and Kdm6a-KD upregulated its expression only in females. Identical results were found by immunofluorescence for Pomc and Npy neuropeptides. Finally, using ChIP-qPCR, we found higher H3K27me3 levels at , , and promoters in male neurons, in line with Kdm6a higher expression and demethylase activity in females. At all three promoters, Kdm6a-KD induced an enrichment of H3K27me3 only in females. These results indicate that Kdm6a plays a sex-specific role in controlling the expression of transcription factors and neuropeptides critical for the differentiation of hypothalamic neuronal populations regulating food intake and energy homeostasis.
Kdm6a是一种X染色体连锁的H3K27me2/3去甲基化酶,可促进染色质可及性和基因转录,对组织/细胞特异性分化至关重要。先前的结果显示,XX下丘脑神经元中的Kdm6a水平高于XY下丘脑神经元,并且在脑男性化之前,Kdm6a对介导轴突发生增加具有雌性特异性需求。在这里,我们探讨了Kdm6a在发育中的下丘脑神经元亚型特化中的性别特异性作用。从性别分离的E14小鼠胚胎中建立下丘脑神经元培养物,并用小干扰RNA转染以敲低Kdm6a表达(Kdm6a-KD)。我们评估了Kdm6a-KD对Ngn3表达的影响,Ngn3是一种调节下丘脑神经元亚特化的bHLH转录因子。Kdm6a-KD降低了雌性而非雄性中的Ngn3表达,消除了基础性别差异。然后,我们通过RT-qPCR分析了Kdm6a-KD对 、 、 、 、 和 表达的影响。虽然Kdm6a-KD在两性中均同等程度地下调 ,但我们发现了对 、 和 的性别特异性影响。 和 在雌性神经元中的表达高于雄性神经元,Kdm6a-KD仅在雌性中降低它们的水平,而 在雄性神经元中的表达高于雌性神经元,Kdm6a-KD仅在雌性中上调其表达。通过免疫荧光检测Pomc和Npy神经肽也得到了相同的结果。最后,使用染色质免疫沉淀定量PCR(ChIP-qPCR),我们发现雄性神经元中 、 和 启动子处的H3K27me3水平更高,这与雌性中Kdm6a的更高表达和去甲基化酶活性一致。在所有三个启动子处,Kdm6a-KD仅在雌性中诱导H3K27me3富集。这些结果表明,Kdm6a在控制对调节食物摄入和能量稳态的下丘脑神经元群体分化至关重要的转录因子和神经肽的表达中发挥性别特异性作用。