Suppr超能文献

长链非编码RNA LOC653786通过上调叉头框蛋白M1促进肾癌细胞生长。

LncRNA LOC653786 promotes growth of RCC cells via upregulating FOXM1.

作者信息

Yang Fan, Wu Qingjian, Zhang Yan, Xiong Haojun, Li Xinzhe, Li Bo, Xie Wei, Zhang Le, Xu Min, Zhang Kebin, He Fengtian

机构信息

Department of Biochemistry and Molecular Biology, College of Basic Medical Sciences, Third Military Medical University, Chongqing 400038, China.

Central Laboratory, Xinqiao Hospital, Third Military Medical University, Chongqing 400037, China.

出版信息

Oncotarget. 2018 Jan 8;9(15):12101-12111. doi: 10.18632/oncotarget.24027. eCollection 2018 Feb 23.

Abstract

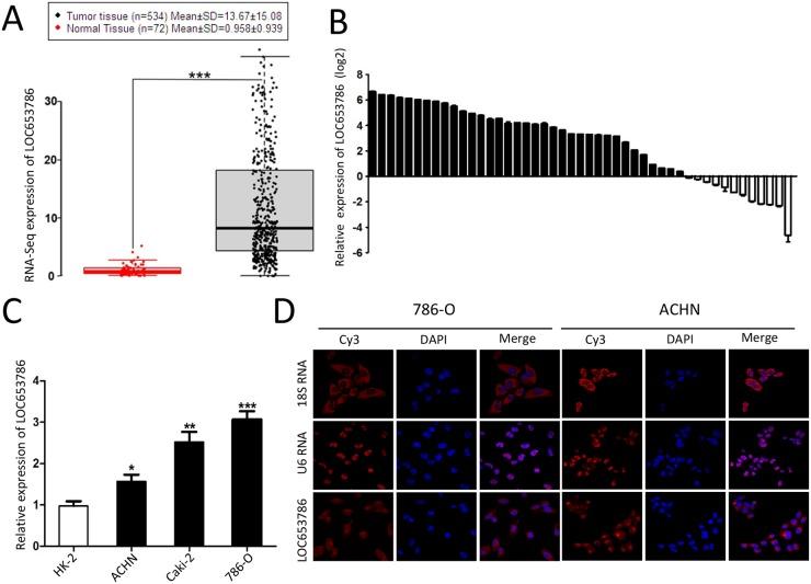
Renal cell carcinoma (RCC) is the most common kidney malignancy with poor prognosis. Recently, long noncoding RNAs (lncRNAs) have been demonstrated as important regulators in multiple cancers including RCC. LOC653786 is a lncRNA, but its role in cancer remains unclear. In this study, we for the first time found that LOC653786 was upregulated in RCC tissues and cell lines, and this lncRNA promoted growth and cell cycle progression of RCC cells. Moreover, we showed that LOC653786 elevated the expression of forkhead box M1 (FOXM1) and its downstream target genes cyclin D1 and cyclin B1 in RCC cells. Reporter assay revealed that LOC653786 enhanced the transcriptional activity of gene promoter. Additionally, knockdown of FOXM1 attenuated the LOC653786-enhanced growth and cell cycle progression of RCC cells. Meanwhile, silencing of LOC653786 suppressed RCC cell growth and cell cycle progression, which was alleviated by overexpression of FOXM1. The experiments in nude mice showed knockdown of LOC653786 repressed xenograft tumor growth and FOXM1 expression. In conclusion, our results demonstrate that LOC653786 accelerates growth and cell cycle progression of RCC cells via upregulating FOXM1, suggesting that the 'LOC653786/FOXM1' pathway may serve as a novel target for RCC treatment.

摘要

肾细胞癌(RCC)是最常见的肾脏恶性肿瘤,预后较差。最近,长链非编码RNA(lncRNAs)已被证明是包括RCC在内的多种癌症的重要调节因子。LOC653786是一种lncRNA,但其在癌症中的作用仍不清楚。在本研究中,我们首次发现LOC653786在RCC组织和细胞系中上调,并且这种lncRNA促进了RCC细胞的生长和细胞周期进程。此外,我们表明LOC653786提高了RCC细胞中叉头框M1(FOXM1)及其下游靶基因细胞周期蛋白D1和细胞周期蛋白B1的表达。报告基因检测显示LOC653786增强了基因启动子的转录活性。此外,敲低FOXM1可减弱LOC653786增强的RCC细胞生长和细胞周期进程。同时,沉默LOC653786可抑制RCC细胞生长和细胞周期进程,而FOXM1的过表达可缓解这种抑制作用。裸鼠实验表明,敲低LOC653786可抑制异种移植瘤的生长和FOXM1的表达。总之,我们的结果表明,LOC653786通过上调FOXM1促进RCC细胞的生长和细胞周期进程,提示“LOC653786/FOXM1”通路可能成为RCC治疗的新靶点。

https://cdn.ncbi.nlm.nih.gov/pmc/blobs/e542/5844731/5de4565930f2/oncotarget-09-12101-g001.jpg

文献AI研究员

20分钟写一篇综述,助力文献阅读效率提升50倍。

立即体验

用中文搜PubMed

大模型驱动的PubMed中文搜索引擎

马上搜索

文档翻译

学术文献翻译模型,支持多种主流文档格式。

立即体验