Suppr超能文献

局灶性脑缺血/再灌注损伤后15分钟和35分钟悬灸抗凋亡作用的比较

Comparison of the anti-apoptotic effects of 15- and 35-minute suspended moxibustion after focal cerebral ischemia/reperfusion injury.

作者信息

Xiao Ai-Jiao, He Lin, Ouyang Xin, Liu Jie-Min, Chen Ming-Ren

机构信息

School of Basic Medical Science, Jiangxi University of Traditional Chinese Medicine, Nanchang, Jiangxi Province, China.

School of Moxibustion, Jiangxi University of Traditional Chinese Medicine, Nanchang, Jiangxi Province, China.

出版信息

Neural Regen Res. 2018 Feb;13(2):257-264. doi: 10.4103/1673-5374.226396.

Abstract

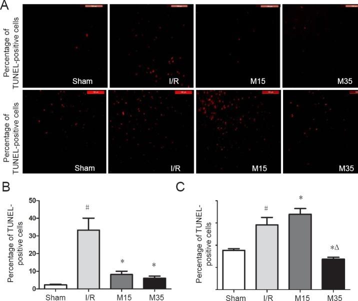
Heat-sensitive suspended moxibustion has a neuroprotective effect against focal cerebral ischemia/reperfusion injury, but the underlying mechanisms remain unclear. The duration of heat-sensitive suspended moxibustion (usually from 30 minutes to 1 hour) is longer than traditional suspended moxibustion (usually 15 minutes). However, the effects of 15- and 35-minute suspended moxibustion in rats with cerebral ischemia/reperfusion injury are poorly understood. In this study, we performed 15- or 35-minute suspended moxibustion at acupoint Dazhui (GV14) in an adult rat model of focal cerebral ischemia/reperfusion injury. Infarct volume was evaluated with the 2,3,5-triphenyltetrazolium chloride assay. Histopathological changes and neuronal apoptosis at the injury site were assessed by hematoxylin-eosin staining and terminal deoxynucleotidyl transferase dUTP nick end labeling assay. Caspase-9 and caspase-3 expression at the injury site was detected using immunofluorescent staining. Bax and Bcl-2 expression at the injury site was assessed using western blot assay. In the 35-minute moxibustion group, infarct volume was decreased, neuronal apoptosis was reduced, caspase-9, caspase-3 and Bax expression was lower, and Bcl-2 expression was increased, compared with the 15-minute moxibustion group. Our findings show that 35-minute moxibustion has a greater anti-apoptotic effect than 15-minute moxibustion after focal cerebral ischemia/reperfusion injury.

摘要

热敏悬灸对局灶性脑缺血/再灌注损伤具有神经保护作用,但其潜在机制尚不清楚。热敏悬灸的持续时间(通常为30分钟至1小时)比传统悬灸(通常为15分钟)更长。然而,15分钟和35分钟悬灸对脑缺血/再灌注损伤大鼠的影响了解甚少。在本研究中,我们在成年大鼠局灶性脑缺血/再灌注损伤模型的大椎穴(GV14)进行了15分钟或35分钟的悬灸。采用2,3,5-三苯基氯化四氮唑法评估梗死体积。通过苏木精-伊红染色和末端脱氧核苷酸转移酶dUTP缺口末端标记法评估损伤部位的组织病理学变化和神经元凋亡。使用免疫荧光染色检测损伤部位的半胱天冬酶-9和半胱天冬酶-3表达。使用蛋白质免疫印迹法评估损伤部位的Bax和Bcl-2表达。与15分钟悬灸组相比,35分钟悬灸组的梗死体积减小,神经元凋亡减少,半胱天冬酶-9、半胱天冬酶-3和Bax表达降低,Bcl-2表达增加。我们的研究结果表明,局灶性脑缺血/再灌注损伤后,35分钟悬灸比15分钟悬灸具有更强的抗凋亡作用。

https://cdn.ncbi.nlm.nih.gov/pmc/blobs/ee41/5879897/5255636d7a9d/NRR-13-257-g002.jpg

文献检索

告别复杂PubMed语法,用中文像聊天一样搜索,搜遍4000万医学文献。AI智能推荐,让科研检索更轻松。

立即免费搜索

文件翻译

保留排版,准确专业,支持PDF/Word/PPT等文件格式,支持 12+语言互译。

免费翻译文档

深度研究

AI帮你快速写综述,25分钟生成高质量综述,智能提取关键信息,辅助科研写作。

立即免费体验