• 文献检索
  • 文档翻译
  • 深度研究
  • 学术资讯
  • Suppr Zotero 插件Zotero 插件
  • 邀请有礼
  • 套餐&价格
  • 历史记录
应用&插件
Suppr Zotero 插件Zotero 插件浏览器插件Mac 客户端Windows 客户端微信小程序
定价
高级版会员购买积分包购买API积分包
服务
文献检索文档翻译深度研究API 文档MCP 服务
关于我们
关于 Suppr公司介绍联系我们用户协议隐私条款
关注我们

Suppr 超能文献

核心技术专利:CN118964589B侵权必究
粤ICP备2023148730 号-1Suppr @ 2026

文献检索

告别复杂PubMed语法,用中文像聊天一样搜索,搜遍4000万医学文献。AI智能推荐,让科研检索更轻松。

立即免费搜索

文件翻译

保留排版,准确专业,支持PDF/Word/PPT等文件格式,支持 12+语言互译。

免费翻译文档

深度研究

AI帮你快速写综述,25分钟生成高质量综述,智能提取关键信息,辅助科研写作。

立即免费体验

ADAM-17 低表达小鼠对右旋糖酐硫酸钠(DSS)诱导的结肠炎易感性增强,不会因 RIPK3 的缺失而改善,这揭示了 ADAM-17 在坏死性凋亡中的意外功能。

The enhanced susceptibility of ADAM-17 hypomorphic mice to DSS-induced colitis is not ameliorated by loss of RIPK3, revealing an unexpected function of ADAM-17 in necroptosis.

作者信息

Fuchslocher Chico Johaiber, Falk-Paulsen Maren, Luzius Anne, Saggau Carina, Ruder Barbara, Bolik Julia, Schmidt-Arras Dirk, Linkermann Andreas, Becker Christoph, Rosenstiel Philip, Rose-John Stefan, Adam Dieter

机构信息

Institut für Immunologie, Christian-Albrechts-Universität zu Kiel, 24105 Kiel, Germany.

Institut für Klinische Molekularbiologie, Christian-Albrechts-Universität zu Kiel, 24105 Kiel, Germany.

出版信息

Oncotarget. 2018 Feb 5;9(16):12941-12958. doi: 10.18632/oncotarget.24410. eCollection 2018 Feb 27.

DOI:10.18632/oncotarget.24410
PMID:29560122
原文链接:https://pmc.ncbi.nlm.nih.gov/articles/PMC5849186/
Abstract

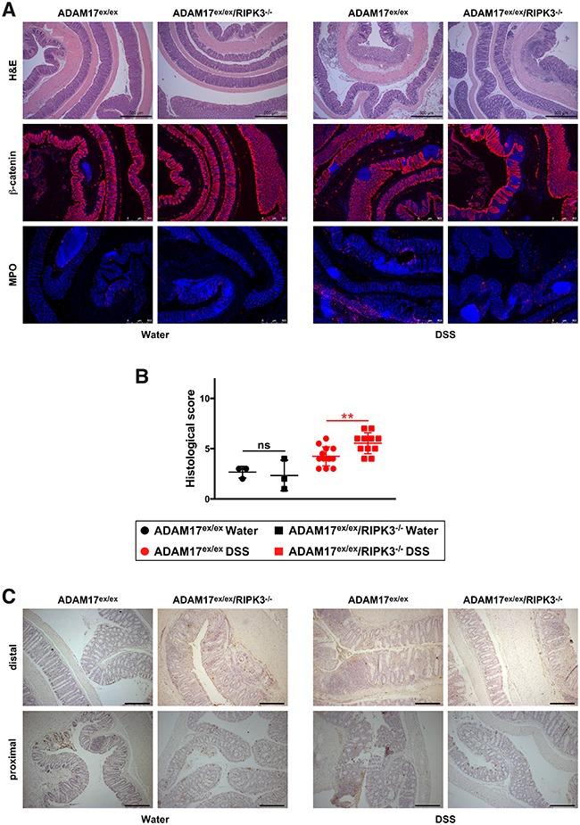
The disintegrin metalloprotease ADAM17 has a critical role in intestinal inflammation and regeneration in mice, as illustrated by the dramatically increased susceptibility of ADAM17 hypomorphic (ADAM17) mice to dextran sulfate sodium (DSS)-induced colitis. Similarly, necroptosis has been implicated in inflammatory responses in the intestine. In this study, we have investigated the contribution of necroptosis to ADAM17-regulated intestinal inflammation by crossing ADAM17 mice with mice that lack the necroptotic core protein RIPK3. Despite the loss of RIPK3, ADAM17/RIPK3 mice showed the same increased susceptibility as ADAM17 mice in both acute and chronic models of DSS-induced colitis. Mice of both genotypes revealed comparable results with regard to weight loss, disease activity index and colitis-associated changes of inner organs. Histopathological analyses confirmed similar tissue destruction, loss of barrier integrity, immune cell infiltration, and cell death; serum analyses revealed similar levels of the pro-inflammatory cytokine KC. Resolving these unexpected findings, ADAM17 mice did not show phosphorylation of RIPK3 and its necroptotic interaction partner MLKL during DSS-induced colitis, although both proteins were clearly expressed. Consistent with these findings, murine embryonic fibroblasts derived from ADAM17 mice were protected from tumor necrosis factor (TNF)-induced necroptosis and failed to show phosphorylation of MLKL and RIPK3 after induction of necroptosis by TNF, revealing a novel, undescribed role of the protease ADAM17 in necroptosis.

摘要

解整合素金属蛋白酶ADAM17在小鼠肠道炎症和再生中起关键作用,这一点可通过ADAM17低表达(ADAM17)小鼠对葡聚糖硫酸钠(DSS)诱导的结肠炎的易感性显著增加得到证明。同样,坏死性凋亡也与肠道炎症反应有关。在本研究中,我们通过将ADAM17小鼠与缺乏坏死性凋亡核心蛋白RIPK3的小鼠杂交,研究了坏死性凋亡对ADAM17调节的肠道炎症的作用。尽管缺乏RIPK3,但在DSS诱导的结肠炎急性和慢性模型中,ADAM17/RIPK3小鼠与ADAM17小鼠一样,易感性增加。两种基因型的小鼠在体重减轻、疾病活动指数和与结肠炎相关的内脏变化方面都显示出类似的结果。组织病理学分析证实了类似的组织破坏、屏障完整性丧失、免疫细胞浸润和细胞死亡;血清分析显示促炎细胞因子KC水平相似。为了解决这些意外发现,ADAM17小鼠在DSS诱导的结肠炎期间未显示RIPK3及其坏死性凋亡相互作用伴侣MLKL的磷酸化,尽管这两种蛋白均明显表达。与这些发现一致,源自ADAM17小鼠的小鼠胚胎成纤维细胞对肿瘤坏死因子(TNF)诱导的坏死性凋亡具有抗性,并且在TNF诱导坏死性凋亡后未显示MLKL和RIPK3的磷酸化,这揭示了蛋白酶ADAM17在坏死性凋亡中的一种新的、未描述的作用。

https://cdn.ncbi.nlm.nih.gov/pmc/blobs/96d4/5849186/ac242ac11f51/oncotarget-09-12941-g009.jpg
https://cdn.ncbi.nlm.nih.gov/pmc/blobs/96d4/5849186/318f384ae239/oncotarget-09-12941-g001.jpg
https://cdn.ncbi.nlm.nih.gov/pmc/blobs/96d4/5849186/7a19c3c21771/oncotarget-09-12941-g002.jpg
https://cdn.ncbi.nlm.nih.gov/pmc/blobs/96d4/5849186/31c608e267fa/oncotarget-09-12941-g003.jpg
https://cdn.ncbi.nlm.nih.gov/pmc/blobs/96d4/5849186/124a4b1a481c/oncotarget-09-12941-g004.jpg
https://cdn.ncbi.nlm.nih.gov/pmc/blobs/96d4/5849186/b4b48839accc/oncotarget-09-12941-g005.jpg
https://cdn.ncbi.nlm.nih.gov/pmc/blobs/96d4/5849186/b2d7c65a2a3d/oncotarget-09-12941-g006.jpg
https://cdn.ncbi.nlm.nih.gov/pmc/blobs/96d4/5849186/a58e9ff0e82f/oncotarget-09-12941-g007.jpg
https://cdn.ncbi.nlm.nih.gov/pmc/blobs/96d4/5849186/26d86fad6402/oncotarget-09-12941-g008.jpg
https://cdn.ncbi.nlm.nih.gov/pmc/blobs/96d4/5849186/ac242ac11f51/oncotarget-09-12941-g009.jpg
https://cdn.ncbi.nlm.nih.gov/pmc/blobs/96d4/5849186/318f384ae239/oncotarget-09-12941-g001.jpg
https://cdn.ncbi.nlm.nih.gov/pmc/blobs/96d4/5849186/7a19c3c21771/oncotarget-09-12941-g002.jpg
https://cdn.ncbi.nlm.nih.gov/pmc/blobs/96d4/5849186/31c608e267fa/oncotarget-09-12941-g003.jpg
https://cdn.ncbi.nlm.nih.gov/pmc/blobs/96d4/5849186/124a4b1a481c/oncotarget-09-12941-g004.jpg
https://cdn.ncbi.nlm.nih.gov/pmc/blobs/96d4/5849186/b4b48839accc/oncotarget-09-12941-g005.jpg
https://cdn.ncbi.nlm.nih.gov/pmc/blobs/96d4/5849186/b2d7c65a2a3d/oncotarget-09-12941-g006.jpg
https://cdn.ncbi.nlm.nih.gov/pmc/blobs/96d4/5849186/a58e9ff0e82f/oncotarget-09-12941-g007.jpg
https://cdn.ncbi.nlm.nih.gov/pmc/blobs/96d4/5849186/26d86fad6402/oncotarget-09-12941-g008.jpg
https://cdn.ncbi.nlm.nih.gov/pmc/blobs/96d4/5849186/ac242ac11f51/oncotarget-09-12941-g009.jpg

相似文献

1
The enhanced susceptibility of ADAM-17 hypomorphic mice to DSS-induced colitis is not ameliorated by loss of RIPK3, revealing an unexpected function of ADAM-17 in necroptosis.ADAM-17 低表达小鼠对右旋糖酐硫酸钠(DSS)诱导的结肠炎易感性增强,不会因 RIPK3 的缺失而改善,这揭示了 ADAM-17 在坏死性凋亡中的意外功能。
Oncotarget. 2018 Feb 5;9(16):12941-12958. doi: 10.18632/oncotarget.24410. eCollection 2018 Feb 27.
2
Hesperetin ameliorates DSS-induced colitis by maintaining the epithelial barrier via blocking RIPK3/MLKL necroptosis signaling.橙皮苷通过阻断 RIPK3/MLKL 坏死性凋亡信号来改善 DSS 诱导的结肠炎,从而维持上皮屏障。
Eur J Pharmacol. 2020 Apr 15;873:172992. doi: 10.1016/j.ejphar.2020.172992. Epub 2020 Feb 6.
3
RIPK3 deficiency or catalytically inactive RIPK1 provides greater benefit than MLKL deficiency in mouse models of inflammation and tissue injury.在炎症和组织损伤的小鼠模型中,RIPK3缺陷或催化失活的RIPK1比MLKL缺陷带来更大的益处。
Cell Death Differ. 2016 Sep 1;23(9):1565-76. doi: 10.1038/cdd.2016.46. Epub 2016 May 13.
4
Inhibition of HtrA2 alleviated dextran sulfate sodium (DSS)-induced colitis by preventing necroptosis of intestinal epithelial cells.HtrA2 抑制减轻葡聚糖硫酸钠(DSS)诱导的结肠炎通过防止肠道上皮细胞发生坏死性凋亡。
Cell Death Dis. 2019 Apr 24;10(5):344. doi: 10.1038/s41419-019-1580-7.
5
Critical role of the disintegrin metalloprotease ADAM17 for intestinal inflammation and regeneration in mice.ADAM17 解整合素金属蛋白酶在小鼠肠道炎症和再生中的关键作用。
J Exp Med. 2010 Aug 2;207(8):1617-24. doi: 10.1084/jem.20092366. Epub 2010 Jul 5.
6
Combined Knockout of RIPK3 and MLKL Reveals Unexpected Outcome in Tissue Injury and Inflammation.RIPK3和MLKL的联合敲除揭示了组织损伤和炎症中意想不到的结果。
Front Cell Dev Biol. 2019 Feb 20;7:19. doi: 10.3389/fcell.2019.00019. eCollection 2019.
7
Inhibition of RIPK3 Pathway Attenuates Intestinal Inflammation and Cell Death of Inflammatory Bowel Disease and Suppresses Necroptosis in Peripheral Mononuclear Cells of Ulcerative Colitis Patients.抑制RIPK3信号通路可减轻炎症性肠病的肠道炎症和细胞死亡,并抑制溃疡性结肠炎患者外周血单个核细胞中的坏死性凋亡。
Immune Netw. 2020 Jan 27;20(2):e16. doi: 10.4110/in.2020.20.e16. eCollection 2020 Apr.
8
ABIN1 Inhibits Inflammation through Necroptosis-Dependent Pathway in Ulcerative Colitis.ABIN1 通过坏死性凋亡依赖途径抑制溃疡性结肠炎中的炎症。
Genet Res (Camb). 2022 Aug 8;2022:9313559. doi: 10.1155/2022/9313559. eCollection 2022.
9
Traditional herbal formula Wu-Mei-Wan alleviates TNBS-induced colitis in mice by inhibiting necroptosis through increasing RIPK3 O-GlcNAcylation.传统中药方剂乌梅丸通过增加RIPK3 O-连接N-乙酰葡糖胺化抑制坏死性凋亡,从而减轻三硝基苯磺酸诱导的小鼠结肠炎。
Chin Med. 2021 Aug 16;16(1):78. doi: 10.1186/s13020-021-00493-4.
10
Epithelial Cell-Derived a Disintegrin and Metalloproteinase-17 Confers Resistance to Colonic Inflammation Through EGFR Activation.上皮细胞衍生的去整合素和金属蛋白酶 17 通过激活 EGFR 赋予结肠炎症抵抗能力。
EBioMedicine. 2016 Feb 9;5:114-24. doi: 10.1016/j.ebiom.2016.02.007. eCollection 2016 Mar.

引用本文的文献

1
Ligustilide Suppresses Macrophage-Mediated Intestinal Inflammation and Restores Gut Barrier via EGR1-ADAM17-TNF-α Pathway in Colitis Mice.藁本内酯通过EGR1-ADAM17-TNF-α通路抑制巨噬细胞介导的肠道炎症并恢复结肠炎小鼠的肠道屏障
Research (Wash D C). 2025 Sep 2;8:0864. doi: 10.34133/research.0864. eCollection 2025.
2
Epigenetic modulation of the NLRP6 inflammasome sensor as a therapeutic modality to reduce necroptosis-driven gastrointestinal mucosal dysfunction in HIV/SIV infection.作为一种治疗方式,对NLRP6炎性小体传感器进行表观遗传调控,以减轻HIV/SIV感染中坏死性凋亡驱动的胃肠道黏膜功能障碍。
Cell Commun Signal. 2025 Apr 25;23(1):199. doi: 10.1186/s12964-025-02193-0.
3

本文引用的文献

1
The shedding protease ADAM17: Physiology and pathophysiology.脱落蛋白酶 ADAM17:生理学和病理生理学。
Biochim Biophys Acta Mol Cell Res. 2017 Nov;1864(11 Pt B):2059-2070. doi: 10.1016/j.bbamcr.2017.07.001. Epub 2017 Jul 11.
2
Proteolytic control of regulated necrosis.调控性细胞坏死的蛋白水解控制。
Biochim Biophys Acta Mol Cell Res. 2017 Nov;1864(11 Pt B):2147-2161. doi: 10.1016/j.bbamcr.2017.05.025. Epub 2017 May 31.
3
Chemically induced mouse models of acute and chronic intestinal inflammation.化学诱导的急性和慢性肠道炎症的小鼠模型。
No Time to Die: How Kidney Cancer Evades Cell Death.
《无暇赴死:揭秘肾癌逃避细胞死亡的机制》。
Int J Mol Sci. 2022 May 31;23(11):6198. doi: 10.3390/ijms23116198.
4
Inhibition of ADAM17 impairs endothelial cell necroptosis and blocks metastasis.抑制 ADAM17 可损害内皮细胞坏死性凋亡并阻止转移。
J Exp Med. 2022 Jan 3;219(1). doi: 10.1084/jem.20201039. Epub 2021 Dec 17.
5
Roles for ADAM17 in TNF-R1 Mediated Cell Death and Survival in Human U937 and Jurkat Cells.ADAM17 在 TNF-R1 介导的人 U937 和 Jurkat 细胞死亡和存活中的作用。
Cells. 2021 Nov 10;10(11):3100. doi: 10.3390/cells10113100.
6
Necroptosis in Intestinal Inflammation and Cancer: New Concepts and Therapeutic Perspectives.肠炎症和癌症中的细胞坏死性凋亡:新概念和治疗新视角。
Biomolecules. 2020 Oct 10;10(10):1431. doi: 10.3390/biom10101431.
7
Effect of miR-26a-5p targeting ADAM17 gene on apoptosis, inflammatory factors and oxidative stress response of myocardial cells in hypoxic model.miR-26a-5p 通过靶向 ADAM17 基因对低氧模型中心肌细胞凋亡、炎症因子及氧化应激反应的影响。
J Bioenerg Biomembr. 2020 Apr;52(2):83-92. doi: 10.1007/s10863-020-09829-5. Epub 2020 Mar 13.
8
Molecular Insights into the Mechanism of Necroptosis: The Necrosome As a Potential Therapeutic Target.分子洞察细胞坏死的机制:坏死小体作为潜在的治疗靶点。
Cells. 2019 Nov 21;8(12):1486. doi: 10.3390/cells8121486.
9
Guidelines for the use of flow cytometry and cell sorting in immunological studies (second edition).流式细胞术和细胞分选在免疫学研究中的应用指南(第二版)。
Eur J Immunol. 2019 Oct;49(10):1457-1973. doi: 10.1002/eji.201970107.
Nat Protoc. 2017 Jul;12(7):1295-1309. doi: 10.1038/nprot.2017.044. Epub 2017 Jun 1.
4
The Inflammatory Signal Adaptor RIPK3: Functions Beyond Necroptosis.炎症信号适配器RIPK3:坏死性凋亡之外的功能
Int Rev Cell Mol Biol. 2017;328:253-275. doi: 10.1016/bs.ircmb.2016.08.007. Epub 2016 Sep 22.
5
Necroptosis: Mechanisms and Relevance to Disease.坏死性凋亡:机制及其与疾病的关联
Annu Rev Pathol. 2017 Jan 24;12:103-130. doi: 10.1146/annurev-pathol-052016-100247. Epub 2016 Dec 5.
6
Border Security: The Role of RIPK3 in Epithelium Homeostasis.边境安全:RIPK3 在上皮细胞动态平衡中的作用。
Front Cell Dev Biol. 2016 Jun 28;4:70. doi: 10.3389/fcell.2016.00070. eCollection 2016.
7
Activation of cell-surface proteases promotes necroptosis, inflammation and cell migration.细胞表面蛋白酶的激活会促进坏死性凋亡、炎症反应和细胞迁移。
Cell Res. 2016 Aug;26(8):886-900. doi: 10.1038/cr.2016.87. Epub 2016 Jul 22.
8
RIPK3 deficiency or catalytically inactive RIPK1 provides greater benefit than MLKL deficiency in mouse models of inflammation and tissue injury.在炎症和组织损伤的小鼠模型中,RIPK3缺陷或催化失活的RIPK1比MLKL缺陷带来更大的益处。
Cell Death Differ. 2016 Sep 1;23(9):1565-76. doi: 10.1038/cdd.2016.46. Epub 2016 May 13.
9
Necroptosis and Inflammation.细胞坏死与炎症
Annu Rev Biochem. 2016 Jun 2;85:743-63. doi: 10.1146/annurev-biochem-060815-014830. Epub 2016 Feb 8.
10
Necrostatin-1 reduces intestinal inflammation and colitis-associated tumorigenesis in mice.坏死抑制因子-1可减轻小鼠肠道炎症及与结肠炎相关的肿瘤发生。
Am J Cancer Res. 2015 Oct 15;5(10):3174-85. eCollection 2015.