Department of Pediatrics, The First Hospital of Qinhuangdao, Qinhuangdao, Hebei 066000, P.R. China.
Int J Mol Med. 2018 Jul;42(1):208-218. doi: 10.3892/ijmm.2018.3582. Epub 2018 Mar 22.
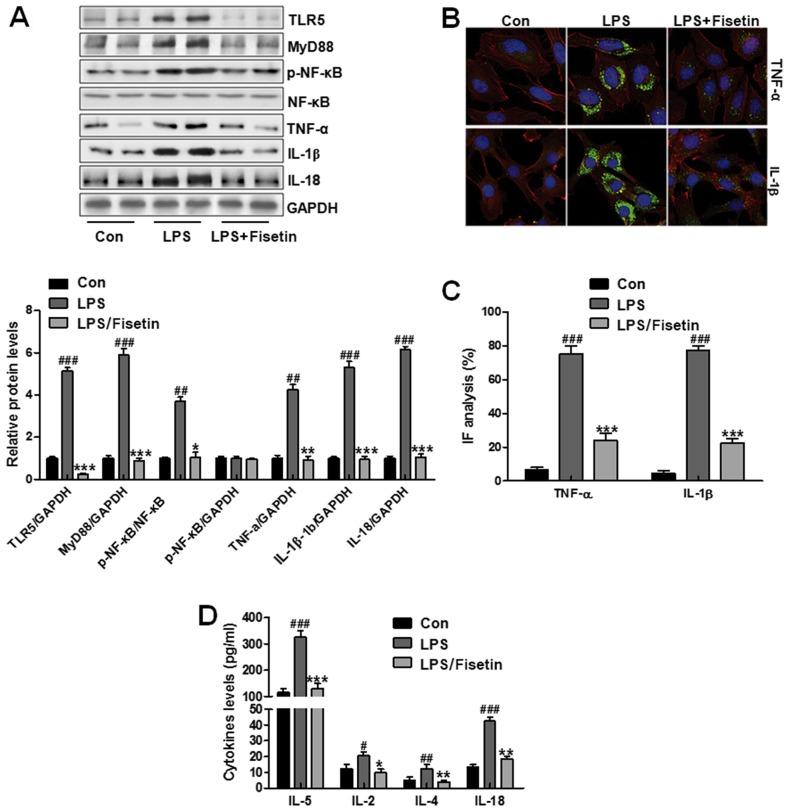
Asthma is a common chronic airway inflammation disease and is considered as a major public health problem. Fisetin (3,3',4',7-tetrahydroxyflavone) is a naturally occurring flavonoid abundantly found in different vegetables and fruits. Fisetin has been reported to exhibit various positive biological effects, including anti-proliferative, anticancer, anti-oxidative and neuroprotective effects. We evaluated the effects of fisetin on allergic asthma regulation in mice. Mice were first sensitized, then airway-challenged with ovalbumin (OVA). Whether fisetin treatment attenuated OVA-induced airway inflammation was examined via inflammation inhibition through MyD88-related NF-κB (p65) signaling pathway. Mice were divided into the control (Con), OVA-induced asthma (Mod), 40 (FL) and 50 (FH) mg/kg fisetin-treated OVA-induced asthma groups. Our results found that OVA-induced airway inflammation in mice caused a significant inflammatory response via the activation of MyD88 and NF-κB signaling pathways, leading to release of pro-inflammatory cytokines. In contrast, fisetin-treated mice after OVA induction inhibited activation of MyD88 and NF-κB signaling pathways, resulting in downregulation of pro-inflammatory cytokine secretion. Further, fisetin significantly ameliorated the airway hyperresponsiveness (AHR) towards methacholine (Mch). In addition, fisetin reduced the number of eosinophil, monocyte, neutrophil and total white blood cell in the bronchoalveolar lavage fluid (BALF) of OVA-induced mice. The serum and BALF samples obtained from the OVA-induced mice with fisetin showed lower levels of pro-inflammatory cytokines. The results of our study illustrated that fisetin may be a new promising candidate to inhibit airway inflammation response induced by OVA.
哮喘是一种常见的慢性气道炎症性疾病,被认为是一个主要的公共卫生问题。漆黄素(3,3',4',7-四羟基黄酮)是一种天然存在的类黄酮,大量存在于各种蔬菜和水果中。已有报道称,漆黄素具有多种积极的生物学效应,包括抗增殖、抗癌、抗氧化和神经保护作用。我们评估了漆黄素对小鼠过敏性哮喘的调节作用。首先对小鼠进行致敏,然后用卵清蛋白(OVA)进行气道挑战。通过 MyD88 相关 NF-κB(p65)信号通路抑制炎症,检查漆黄素是否减轻 OVA 诱导的气道炎症。将小鼠分为对照组(Con)、OVA 诱导的哮喘组(Mod)、40(FL)和 50(FH)mg/kg 漆黄素处理的 OVA 诱导的哮喘组。我们的结果发现,OVA 诱导的小鼠气道炎症通过激活 MyD88 和 NF-κB 信号通路导致炎症反应显著增强,导致促炎细胞因子的释放。相比之下,OVA 诱导后用漆黄素处理的小鼠抑制了 MyD88 和 NF-κB 信号通路的激活,导致促炎细胞因子分泌下调。此外,漆黄素显著改善了乙酰甲胆碱(Mch)诱导的气道高反应性(AHR)。此外,漆黄素减少了 OVA 诱导的小鼠支气管肺泡灌洗液(BALF)中嗜酸性粒细胞、单核细胞、中性粒细胞和总白细胞的数量。用漆黄素处理的 OVA 诱导的小鼠的血清和 BALF 样本显示促炎细胞因子水平降低。我们的研究结果表明,漆黄素可能是抑制 OVA 诱导的气道炎症反应的一种有前途的新候选药物。