Suppr超能文献

整合转录组学和蛋白质组学分析揭示α-硫辛酸通过 Grb2 介导的信号通路调节肝癌细胞增殖。

Integrated transcriptomic and proteomic analyses reveal ɑ-lipoic acid-regulated cell proliferation via Grb2-mediated signalling in hepatic cancer cells.

机构信息

Institute of Immunology of Zhongshan School of Medicine, Sun Yat-Sen University, Guangzhou, Guangdong, China.

Shenzhen Tumor Immuno-gene Therapy Clinical Application Engineering Lab, Biobank of Shenzhen Second People's Hospital, The First Affiliated Hospital of Shenzhen University, Shenzhen, China.

出版信息

J Cell Mol Med. 2018 Jun;22(6):2981-2992. doi: 10.1111/jcmm.13447. Epub 2018 Mar 25.

Abstract

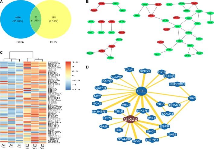
Hepatocellular carcinoma is the most frequent primary liver cancer worldwide. The use of antioxidants as cancer prevention and treatment agents has become a focus of research in recent years due to their limited adverse effects. Alpha lipoic acid (ɑ-LA) is synthesized in the liver and is considered a naturally occurring antioxidant. In this study, a total of 4446 differentially expressed genes (2097 down-regulated and 2349 up-regulated) were identified via RNA-Seq in HepG2 cells after exposure to α-LA for 24 hrs. Moreover, GO and KEGG pathway analyses showed that cancer-relevant cell membrane proteins were significantly affected. An interaction network analysis predicted that Grb2 might mediate the key target pathways activated by exposure to ɑ-LA. Verification of the RNA-Seq and iTRAQ results confirmed that Grb2 mediated the ɑ-LA-induced inhibition of cell proliferation in vitro. Furthermore, the analysis of human hepatocellular carcinoma specimens obtained from the GEO database showed that the expression of EGFR and Met correlated with that of Grb2. These findings provide a novel mechanism through which ɑ-LA regulates cell proliferation via the down-regulation of growth factor-stimulated Grb2 signalling.

摘要

肝细胞癌是全球最常见的原发性肝癌。由于抗氧化剂的不良反应有限,近年来,它们作为癌症预防和治疗剂的应用已成为研究热点。α-硫辛酸(ɑ-LA)在肝脏中合成,被认为是一种内源性抗氧化剂。本研究通过 RNA-Seq 技术,在 HepG2 细胞暴露于 α-LA 24 小时后,共鉴定出 4446 个差异表达基因(2097 个下调和 2349 个上调)。此外,GO 和 KEGG 通路分析表明,癌症相关的细胞膜蛋白受到显著影响。交互网络分析预测,Grb2 可能介导 α-LA 暴露激活的关键靶通路。对 RNA-Seq 和 iTRAQ 结果的验证证实,Grb2 介导了 α-LA 在体外抑制细胞增殖的作用。此外,对从 GEO 数据库获得的人肝细胞癌标本的分析表明,EGFR 和 Met 的表达与 Grb2 的表达相关。这些发现为 α-LA 通过下调生长因子刺激的 Grb2 信号来调节细胞增殖提供了一种新的机制。

https://cdn.ncbi.nlm.nih.gov/pmc/blobs/8dd3/5980154/44b19ca052b7/JCMM-22-2981-g001.jpg

文献AI研究员

20分钟写一篇综述,助力文献阅读效率提升50倍。

立即体验

用中文搜PubMed

大模型驱动的PubMed中文搜索引擎

马上搜索

文档翻译

学术文献翻译模型,支持多种主流文档格式。

立即体验