Suppr超能文献

不对称分配的 lncRNA cherub 是将干细胞转化为恶性细胞所必需的。

The asymmetrically segregating lncRNA cherub is required for transforming stem cells into malignant cells.

机构信息

IMBA, Institute of Molecular Biotechnology of the Austrian Academy of Sciences, Vienna, Austria.

Biozentrum, University of Basel, Basel, Switzerland.

出版信息

Elife. 2018 Mar 27;7:e31347. doi: 10.7554/eLife.31347.

Abstract

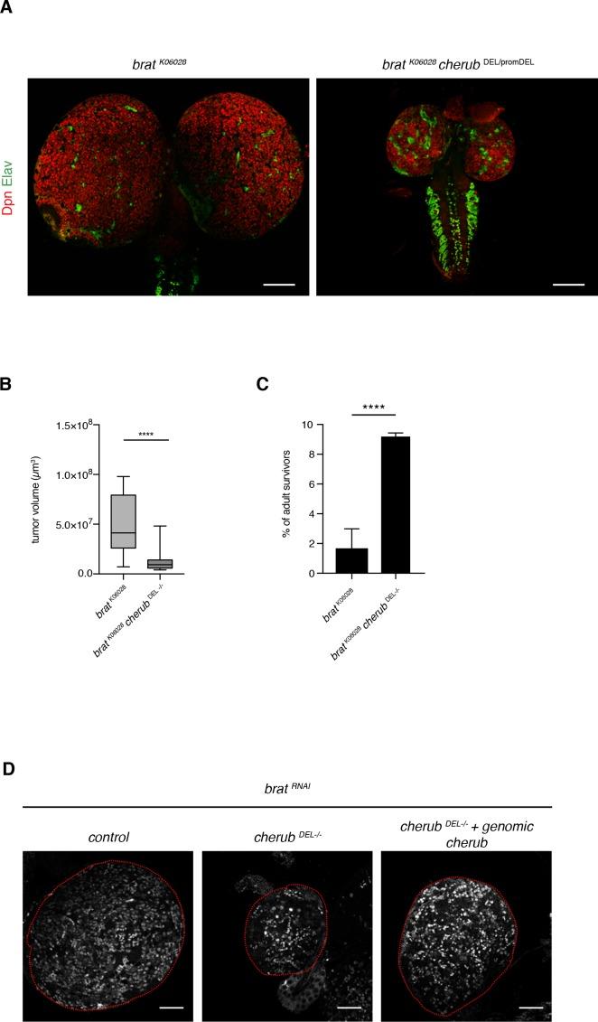
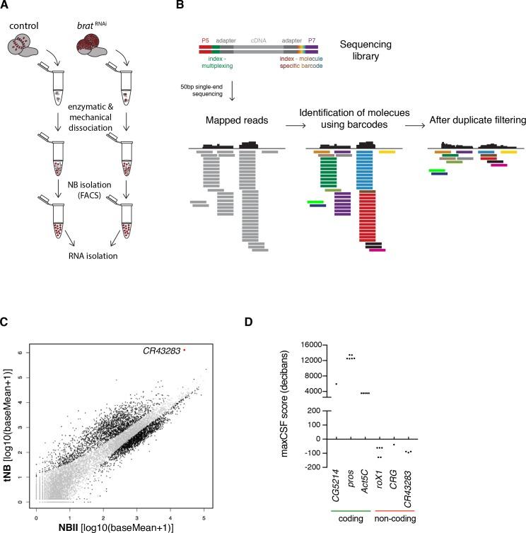
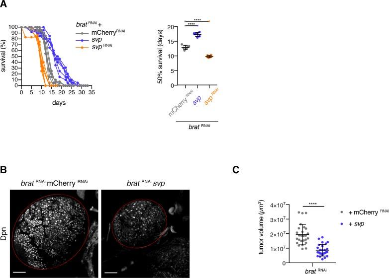
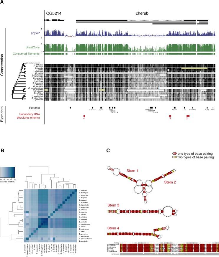
Tumor cells display features that are not found in healthy cells. How they become immortal and how their specific features can be exploited to combat tumorigenesis are key questions in tumor biology. Here we describe the long non-coding RNA cherub that is critically required for the development of brain tumors in but is dispensable for normal development. In mitotic neural stem cells, cherub localizes to the cell periphery and segregates into the differentiating daughter cell. During tumorigenesis, de-differentiation of cherub-high cells leads to the formation of tumorigenic stem cells that accumulate abnormally high cherub levels. We show that cherub establishes a molecular link between the RNA-binding proteins Staufen and Syncrip. As Syncrip is part of the molecular machinery specifying temporal identity in neural stem cells, we propose that tumor cells proliferate indefinitely, because cherub accumulation no longer allows them to complete their temporal neurogenesis program.

摘要

肿瘤细胞表现出健康细胞所没有的特征。它们如何变得不朽,以及它们的特定特征如何被利用来对抗肿瘤发生,是肿瘤生物学中的关键问题。在这里,我们描述了长非编码 RNA cherub,它对于 中的脑肿瘤的发展是至关重要的,但对于正常发育是可有可无的。在有丝分裂中的神经干细胞中,cherub 定位于细胞外周,并分配到分化的子细胞中。在肿瘤发生过程中,cherub 高表达细胞的去分化导致形成具有肿瘤发生能力的干细胞,这些干细胞积累异常高的 cherub 水平。我们表明,cherub 在 RNA 结合蛋白 Staufen 和 Syncrip 之间建立了一个分子联系。由于 Syncrip 是在神经干细胞中指定时间身份的分子机制的一部分,我们提出肿瘤细胞可以无限期增殖,因为 cherub 的积累不再允许它们完成其时间神经发生程序。

https://cdn.ncbi.nlm.nih.gov/pmc/blobs/2b9e/5871330/78d06475498b/elife-31347-fig1.jpg

文献检索

告别复杂PubMed语法,用中文像聊天一样搜索,搜遍4000万医学文献。AI智能推荐,让科研检索更轻松。

立即免费搜索

文件翻译

保留排版,准确专业,支持PDF/Word/PPT等文件格式,支持 12+语言互译。

免费翻译文档

深度研究

AI帮你快速写综述,25分钟生成高质量综述,智能提取关键信息,辅助科研写作。

立即免费体验