Department of Cancer Biology and Abramson Family Cancer Research Institute, Perelman School of Medicine, University of Pennsylvania, Philadelphia, PA, 19104, USA.
Nat Commun. 2018 Mar 26;9(1):1223. doi: 10.1038/s41467-018-03499-z.
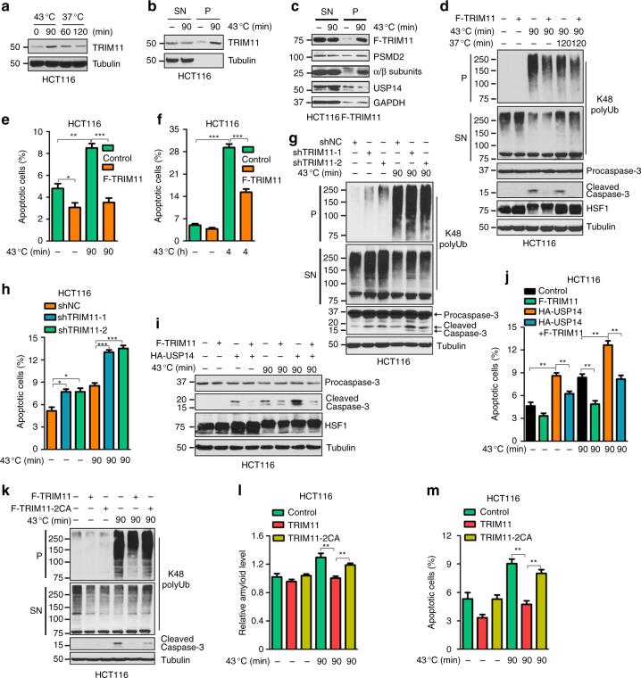
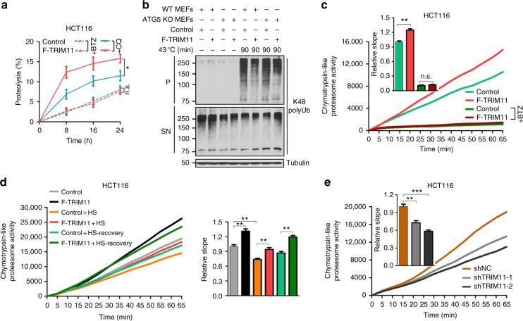
The proteasome is a complex protease critical for protein quality control and cell regulation, and its dysfunction is associated with cancer and other diseases. However, the mechanisms that control proteasome activity in normal and malignant cells remain unclear. Here we report that TRIM11 enhances degradation of aberrant and normal regulatory proteins, and augments overall rate of proteolysis. Mechanistically, TRIM11 binds to both the proteasome and USP14, a deubiquitinase that prematurely removes ubiquitins from proteasome-bound substrates and also noncatalytically inhibits the proteasome, and precludes their association, thereby increasing proteasome activity. TRIM11 promotes cell survival and is upregulated upon heat shock. Moreover, TRIM11 is required for tumor growth, and increased expression of TRIM11 correlates with poor clinical survival. These findings identify TRIM11 as an important activator of the proteasome, define a pathway that adjusts proteasome activity, and reveal a mechanism by which tumor cells acquire higher degradative power to support oncogenic growth.
蛋白酶体是一种复杂的蛋白酶,对蛋白质质量控制和细胞调节至关重要,其功能障碍与癌症和其他疾病有关。然而,控制正常和恶性细胞中蛋白酶体活性的机制尚不清楚。在这里,我们报告 TRIM11 增强了异常和正常调节蛋白的降解,并增加了整体蛋白水解率。在机制上,TRIM11 结合蛋白酶体和 USP14,USP14 是一种去泛素酶,可提前从与蛋白酶体结合的底物上去除泛素,并且还非催化性地抑制蛋白酶体,阻止它们的结合,从而增加蛋白酶体的活性。TRIM11 促进细胞存活,并在热休克时上调。此外,TRIM11 是肿瘤生长所必需的,TRIM11 的表达增加与临床预后不良相关。这些发现确定了 TRIM11 是蛋白酶体的重要激活剂,定义了一个调节蛋白酶体活性的途径,并揭示了肿瘤细胞获得更高降解能力以支持致癌生长的机制。