Suppr超能文献

TIM-3 在浆细胞样树突状细胞中的表达作为抗逆转录病毒治疗期间 HIV-1 RNA 水平下降的预测生物标志物。

Expression of TIM-3 on Plasmacytoid Dendritic Cells as a Predictive Biomarker of Decline in HIV-1 RNA Level during ART.

机构信息

Institute of Molecular Genetics of the Czech Academy of Sciences, 14220 Prague, Czech Republic.

Department of Genetics and Microbiology, Charles University, Faculty of Sciences, BIOCEV, 25242 Vestec, Czech Republic.

出版信息

Viruses. 2018 Mar 28;10(4):154. doi: 10.3390/v10040154.

Abstract

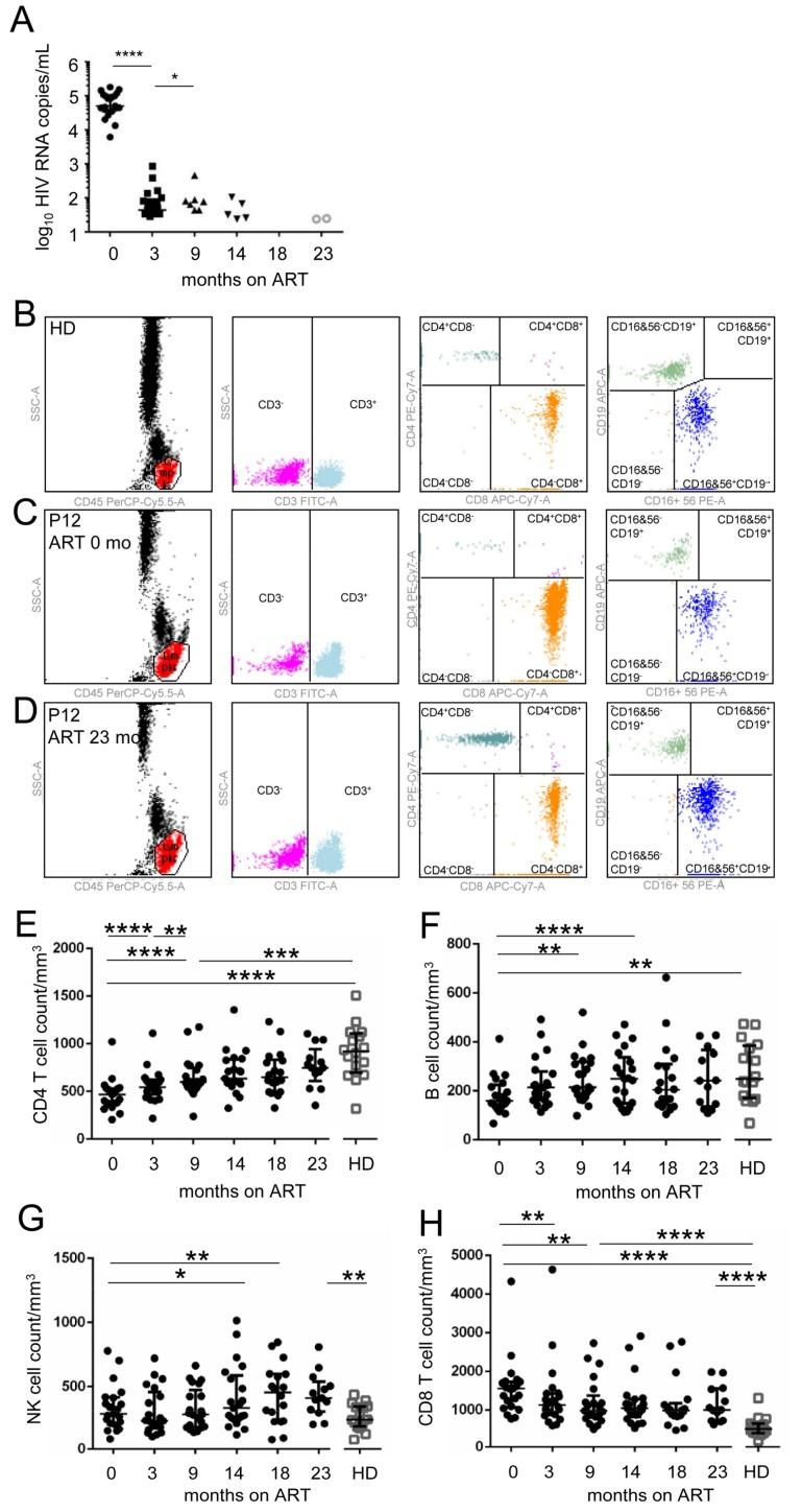
Depletion and functional impairment of circulating plasmacytoid dendritic cells (pDCs) are characteristic attributes of HIV-1-infection. The mechanism of dysfunction of pDCs is unclear. Here, we studied the development of phenotype of pDCs in a cohort of HIV-1-infected individuals monitored before the initiation and during a 9-month follow up with antiretroviral therapy (ART). Using polychromatic flow cytometry, we detected significantly higher pDC-surface expression of the HIV-1 receptor CD4, regulatory receptor BDCA-2, Fcγ receptor CD32, pDC dysfunction marker TIM-3, and the marker of killer pDC, TRAIL, in treatment-naïve HIV-1-infected individuals before initiation of ART when compared to healthy donors. After 9 months of ART, all of these markers approached but did not reach the expression levels observed in healthy donors. We found that the rate of decline in HIV-1 RNA level over the first 3 months of ART negatively correlated with the expression of TIM-3 on pDCs. We conclude that immunogenic phenotype of pDCs is not significantly restored after sustained suppression of HIV-1 RNA level in ART-treated patients and that the level of the TIM-3 expressed on pDCs in treatment naïve patients could be a predictive marker of the rate of decline in the HIV-1 RNA level during ART.

摘要

循环型浆细胞样树突状细胞(pDCs)的耗竭和功能障碍是 HIV-1 感染的特征属性。pDCs 功能障碍的机制尚不清楚。在此,我们研究了在接受抗逆转录病毒治疗(ART)之前和 9 个月随访期间监测的 HIV-1 感染个体队列中 pDC 表型的发展。通过多色流式细胞术,我们发现与健康供体相比,在开始 ART 之前的治疗-naïve HIV-1 感染个体中,pDC 表面表达 HIV-1 受体 CD4、调节受体 BDCA-2、Fcγ 受体 CD32、pDC 功能障碍标志物 TIM-3 和杀伤性 pDC 标志物 TRAIL 的水平显著更高。在接受 ART 治疗 9 个月后,所有这些标志物都接近但未达到健康供体中观察到的表达水平。我们发现,ART 治疗的前 3 个月 HIV-1 RNA 水平下降的速度与 pDCs 上 TIM-3 的表达呈负相关。我们得出结论,在接受 ART 治疗的患者中持续抑制 HIV-1 RNA 水平后,pDCs 的免疫表型并未得到显著恢复,并且治疗-naïve 患者中 pDC 上表达的 TIM-3 水平可能是预测 HIV-1 RNA 水平在 ART 期间下降速度的标志物。

https://cdn.ncbi.nlm.nih.gov/pmc/blobs/d1bb/5923448/b123c1d402e8/viruses-10-00154-g001.jpg

文献检索

告别复杂PubMed语法,用中文像聊天一样搜索,搜遍4000万医学文献。AI智能推荐,让科研检索更轻松。

立即免费搜索

文件翻译

保留排版,准确专业,支持PDF/Word/PPT等文件格式,支持 12+语言互译。

免费翻译文档

深度研究

AI帮你快速写综述,25分钟生成高质量综述,智能提取关键信息,辅助科研写作。

立即免费体验