Suppr超能文献

一种高效分离枯否细胞的方法,可消除内皮细胞污染和选择性偏差。

An efficient method to isolate Kupffer cells eliminating endothelial cell contamination and selective bias.

机构信息

MRC Centre for Inflammation Research, University of Edinburgh, Edinburgh, United Kingdom.

出版信息

J Leukoc Biol. 2018 Sep;104(3):579-586. doi: 10.1002/JLB.1TA0517-169R. Epub 2018 Apr 1.

Abstract

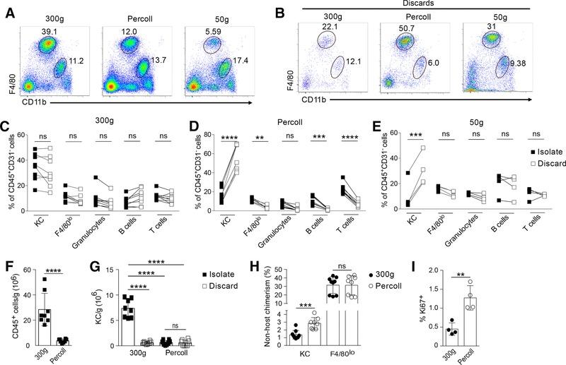
Multicolor flow cytometry and cell sorting are powerful immunologic tools for the study of hepatic mϕ, yet there is no consensus on the optimal method to prepare liver homogenates for these analyses. Using a combination of mϕ and endothelial cell reporter mice, flow cytometry, and confocal imaging, we have shown that conventional flow-cytometric strategies for identification of Kupffer cells (KCs) leads to inclusion of a significant proportion of CD31 endothelial cells. These cells were present regardless of the method used to prepare cells for flow cytometry and represented endothelium tightly adhered to remnants of KC membrane. Antibodies to endothelial markers, such as CD31, were vital for their exclusion. This result brings into focus recently published microarray datasets that identify high expression of endothelial cell-associated genes by KCs compared with other tissue-resident mϕ. Our studies also revealed significant and specific loss of KCs among leukocytes with commonly used isolation methods that led to enrichment of proliferating and monocyte-derived mϕ. Hence, we present an optimal method to generate high yields of liver myeloid cells without bias for cell type or contamination with endothelial cells.

摘要

多色流式细胞术和细胞分选是研究肝巨噬细胞的强大免疫工具,但对于这些分析制备肝匀浆的最佳方法尚无共识。使用巨噬细胞和内皮细胞报告小鼠、流式细胞术和共聚焦成像的组合,我们已经表明,用于鉴定库普弗细胞 (KC) 的传统流式细胞术策略会导致包括相当一部分 CD31 内皮细胞。无论用于流式细胞术的细胞制备方法如何,这些细胞都存在,并且代表紧密附着在 KC 膜残余物上的内皮细胞。内皮标记物(如 CD31)的抗体对于将其排除至关重要。这一结果使人们关注最近发表的微阵列数据集,这些数据集表明与其他组织驻留巨噬细胞相比,KC 高表达内皮细胞相关基因。我们的研究还揭示了常用分离方法中白细胞中 KC 的显著和特异性损失,导致增殖和单核细胞衍生的巨噬细胞的富集。因此,我们提出了一种优化的方法,可以在没有细胞类型偏倚或内皮细胞污染的情况下产生高产量的肝脏髓样细胞。

https://cdn.ncbi.nlm.nih.gov/pmc/blobs/f698/6175317/9d97fdde6123/JLB-104-579-g001.jpg

文献AI研究员

20分钟写一篇综述,助力文献阅读效率提升50倍。

立即体验

用中文搜PubMed

大模型驱动的PubMed中文搜索引擎

马上搜索

文档翻译

学术文献翻译模型,支持多种主流文档格式。

立即体验