Suppr超能文献

新型抗菌肽可杀死耐药病原体且未检测到耐药性。

New antimicrobial peptide kills drug-resistant pathogens without detectable resistance.

作者信息

Lee Jong-Kook, Luchian Tudor, Park Yoonkyung

机构信息

Research Center for Proteinaceous Materials, Chosun University, Gwangju, Korea.

Department of Biomedical Science, Chosun University, Gwangju, Korea.

出版信息

Oncotarget. 2018 Feb 26;9(21):15616-15634. doi: 10.18632/oncotarget.24582. eCollection 2018 Mar 20.

Abstract

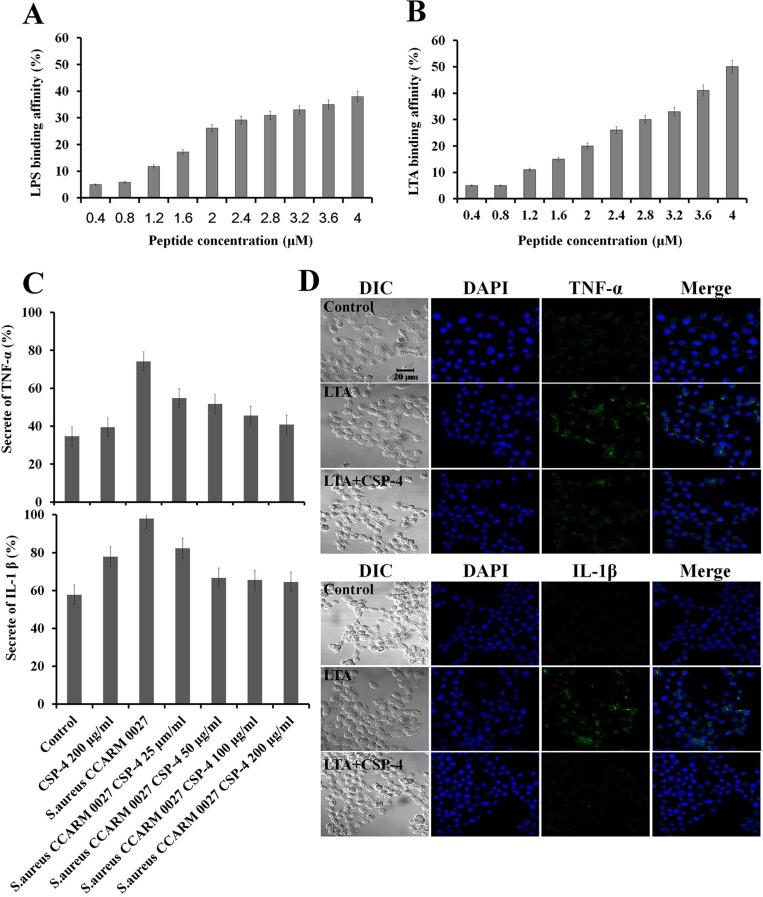
Clavaspirin peptide (CSP) is derived from the pharyngeal tissues of the tunicate . The 23-amino acid peptide is histidine-rich and amidated at the N-terminus. CSP possesses low antimicrobial and high hemolytic activity at pH 7.4. Therefore, we designed 4 CSP analogs with substituted hydrophobic amino acids to reduce hydrophobic amino acid interactions. These modifications reduced the aggregation and cytotoxicity of the analogs at pH 7.4. The analogs also showed potent antimicrobial activity by accumulating on bacterial cell surfaces and inducing the lytic mechanism against gram-negative and gram-positive cells at pH 5.5 and 7.4. Moreover, exposure to the CSP-4 analog for up to 29 passages did not induce drug resistance in . Application of CSP-4 to inflamed skin of hairless mice infected with drug-resistant S. (DRSA) significantly reduced skin infections without damaging dermal collagen or elastin. Topically applied CSP-4 penetrated 25-40 µm in the dermis within 30 min, reducing the levels of Toll-like receptor-2, nuclear factor kappa B (NF-κB), and the pro-inflammatory cytokines tumor necrosis factor- α (TNF-α) and interleukin-1β (IL-1 β). These results suggest that CSP-4 could be a promising topical antimicrobial agent for skin diseases caused by DRSA such as S. CCARM 0027.

摘要

克拉伐司匹林肽(CSP)源自被囊动物的咽部组织。这种由23个氨基酸组成的肽富含组氨酸,且在N端酰胺化。CSP在pH 7.4时具有低抗菌活性和高溶血活性。因此,我们设计了4种带有取代疏水氨基酸的CSP类似物,以减少疏水氨基酸之间的相互作用。这些修饰降低了类似物在pH 7.4时的聚集和细胞毒性。这些类似物在pH 5.5和7.4时还通过积聚在细菌细胞表面并诱导针对革兰氏阴性和革兰氏阳性细胞的裂解机制而表现出强大的抗菌活性。此外,将CSP - 4类似物传代多达29次也未诱导产生耐药性。将CSP - 4应用于感染耐甲氧西林金黄色葡萄球菌(DRSA)的无毛小鼠的发炎皮肤,可显著减少皮肤感染,且不会损害真皮胶原蛋白或弹性蛋白。局部应用的CSP - 4在30分钟内可渗透到真皮25 - 40微米深处,降低Toll样受体2、核因子κB(NF - κB)以及促炎细胞因子肿瘤坏死因子 - α(TNF - α)和白细胞介素 - 1β(IL - 1β)的水平。这些结果表明,CSP - 4可能是一种治疗由DRSA引起的皮肤病(如金黄色葡萄球菌CCARM 0027)的有前景的局部抗菌剂。

https://cdn.ncbi.nlm.nih.gov/pmc/blobs/cea7/5884652/2cc73887784f/oncotarget-09-15616-g001.jpg

文献AI研究员

20分钟写一篇综述,助力文献阅读效率提升50倍。

立即体验

用中文搜PubMed

大模型驱动的PubMed中文搜索引擎

马上搜索

文档翻译

学术文献翻译模型,支持多种主流文档格式。

立即体验