Suppr超能文献

固定肿瘤组织中细胞凋亡定量药效学检测方法的建立及其在区分细胞毒性药物诱导的DNA双链断裂与凋亡相关的DNA双链断裂中的应用。

Development of a quantitative pharmacodynamic assay for apoptosis in fixed tumor tissue and its application in distinguishing cytotoxic drug-induced DNA double strand breaks from DNA double strand breaks associated with apoptosis.

作者信息

Dull Angie B, Wilsker Deborah, Hollingshead Melinda, Mazcko Christina, Annunziata Christina M, LeBlanc Amy K, Doroshow James H, Kinders Robert J, Parchment Ralph E

机构信息

Clinical Pharmacodynamic Biomarkers Program, Applied/Developmental Research Directorate, Leidos Biomedical Research, Frederick National Laboratory for Cancer Research, Frederick, Maryland, USA.

Biological Testing Branch, National Cancer Institute-Frederick, Frederick, Maryland, USA.

出版信息

Oncotarget. 2018 Mar 30;9(24):17104-17116. doi: 10.18632/oncotarget.24936.

Abstract

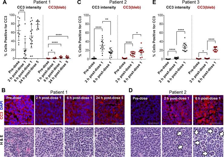
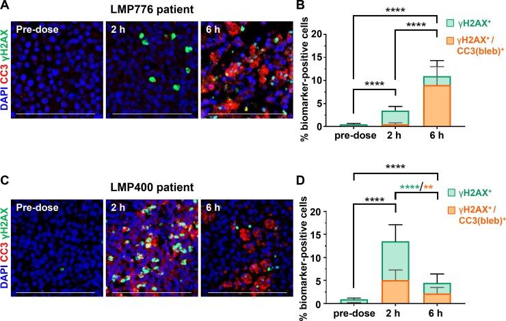
DNA double strand breaks (DSBs) induced by cancer therapeutic agents can lead to DNA damage repair or persistent DNA damage, which can induce apoptotic cell death; however, apoptosis also induces DSBs independent of genotoxic insult. γH2AX is an established biomarker for DSBs but cannot distinguish between these mechanisms. Activated cleaved caspase-3 (CC3) promotes apoptosis by enhancing nuclear condensation, DNA fragmentation, and plasma membrane blebbing. Here, we describe an immunofluorescence assay that distinguishes between apoptosis and drug-induced DSBs by measuring coexpression of γH2AX and membrane blebbing-associated CC3 to indicate apoptosis, and γH2AX in the absence of CC3 blebbing to indicate drug-induced DNA damage. These markers were examined in xenograft models following treatment with topotecan, cisplatin, or birinapant. A topotecan regimen conferring tumor regression induced tumor cell DSBs resulting from both apoptosis and direct DNA damage. In contrast, a cisplatin regimen yielding tumor growth delay, but not regression, resulted in tumor cell DSBs due solely to direct DNA damage. MDA-MB-231 xenografts exposed to birinapant, which promotes apoptosis but does not directly induce DSBs, exhibited dose-dependent increases in colocalized γH2AX/CC3 blebbing in tumor cells. Clinical feasibility was established using formalin-fixed, paraffin-embedded biopsies from a canine cancer clinical trial; γH2AX/CC3 colocalization analysis revealed apoptosis induction by two novel indenoisoquinoline topoisomerase I inhibitors, which was consistent with pathologist-assessed apoptosis and reduction of tumor volume. This assay is ready for use in clinical trials to elucidate the mechanism of action of investigational agents and combination regimens intended to inflict DNA damage, apoptotic cell death, or both.

摘要

癌症治疗药物诱导的DNA双链断裂(DSB)可导致DNA损伤修复或持续性DNA损伤,进而诱导凋亡性细胞死亡;然而,凋亡也可独立于基因毒性损伤而诱导DSB。γH2AX是一种公认的DSB生物标志物,但无法区分这些机制。活化的裂解型半胱天冬酶-3(CC3)通过增强核浓缩、DNA片段化和质膜起泡来促进凋亡。在此,我们描述了一种免疫荧光测定法,通过测量γH2AX与膜起泡相关的CC3的共表达来指示凋亡,以及在不存在CC3起泡的情况下检测γH2AX来指示药物诱导的DNA损伤,从而区分凋亡和药物诱导的DSB。在用拓扑替康、顺铂或比拉帕肽治疗后的异种移植模型中检测了这些标志物。一种导致肿瘤消退的拓扑替康治疗方案诱导了肿瘤细胞DSB,其由凋亡和直接DNA损伤共同导致。相比之下,一种导致肿瘤生长延迟但未消退的顺铂治疗方案仅因直接DNA损伤导致肿瘤细胞DSB。暴露于比拉帕肽的MDA-MB-231异种移植瘤促进凋亡但不直接诱导DSB,肿瘤细胞中γH2AX/CC3共定位起泡呈剂量依赖性增加。利用来自犬类癌症临床试验的福尔马林固定、石蜡包埋活检样本确定了临床可行性;γH2AX/CC3共定位分析揭示了两种新型茚并异喹啉拓扑异构酶I抑制剂诱导的凋亡,这与病理学家评估的凋亡以及肿瘤体积减小一致。该测定法可用于临床试验,以阐明旨在造成DNA损伤、凋亡性细胞死亡或两者兼具的研究药物和联合治疗方案的作用机制。

https://cdn.ncbi.nlm.nih.gov/pmc/blobs/5c7e/5908309/051ebb40ae0c/oncotarget-09-17104-g001.jpg

文献AI研究员

20分钟写一篇综述,助力文献阅读效率提升50倍。

立即体验

用中文搜PubMed

大模型驱动的PubMed中文搜索引擎

马上搜索

文档翻译

学术文献翻译模型,支持多种主流文档格式。

立即体验