• 文献检索
  • 文档翻译
  • 深度研究
  • 学术资讯
  • Suppr Zotero 插件Zotero 插件
  • 邀请有礼
  • 套餐&价格
  • 历史记录
应用&插件
Suppr Zotero 插件Zotero 插件浏览器插件Mac 客户端Windows 客户端微信小程序
定价
高级版会员购买积分包购买API积分包
服务
文献检索文档翻译深度研究API 文档MCP 服务
关于我们
关于 Suppr公司介绍联系我们用户协议隐私条款
关注我们

Suppr 超能文献

核心技术专利:CN118964589B侵权必究
粤ICP备2023148730 号-1Suppr @ 2026

文献检索

告别复杂PubMed语法,用中文像聊天一样搜索,搜遍4000万医学文献。AI智能推荐,让科研检索更轻松。

立即免费搜索

文件翻译

保留排版,准确专业,支持PDF/Word/PPT等文件格式,支持 12+语言互译。

免费翻译文档

深度研究

AI帮你快速写综述,25分钟生成高质量综述,智能提取关键信息,辅助科研写作。

立即免费体验

靶向 miR-665-3p-ATG4B-自噬轴缓解肠缺血/再灌注中的炎症和细胞凋亡。

Targeting the miR-665-3p-ATG4B-autophagy axis relieves inflammation and apoptosis in intestinal ischemia/reperfusion.

机构信息

Department of General Surgery, The Second Hospital of Dalian Medical University, 116023, Dalian, China.

Department of Pharmacology, Dalian Medical University, 116044, Dalian, China.

出版信息

Cell Death Dis. 2018 May 1;9(5):483. doi: 10.1038/s41419-018-0518-9.

DOI:10.1038/s41419-018-0518-9
PMID:29706629
原文链接:https://pmc.ncbi.nlm.nih.gov/articles/PMC5924757/
Abstract

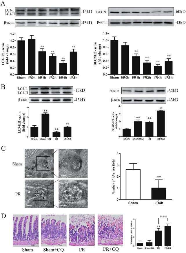
Autophagy is an essential cytoprotective response against pathologic stresses that selectively degrades damaged cellular components. Impaired autophagy contributes to organ injury in multiple diseases, including ischemia/reperfusion (I/R), but the exact mechanism by which impaired autophagy is regulated remains unclear. Several researchers have demonstrated that microRNAs (miRNAs) negatively regulate autophagy by targeting autophagy-related genes (ATGs). Therefore, the effect of ATG-related miRNAs on I/R remains a promising research avenue. In our study, we found that autophagy flux is impaired during intestinal I/R. A miRNA microarray analysis showed that miR-665-3p was highly expressed in the I/R group, which was confirmed by qRT-PCR. Then, we predicted and proved that miR-665-3p negatively regulates ATG4B expression in Caco-2 and IEC-6 cells. In ileum biopsy samples from patients with intestinal infarction, there was an inverse correlation between miR-665-3p and ATG4B expression, which supports the in vitro findings. Moreover, based on miR-665-3p regulation of autophagy in response to hypoxia/reoxygenation in vitro, gain-of-function and loss-of-function approaches were used to investigate the therapeutic potential of miR-665-3p. Additionally, we provide evidence that ATG4B is indispensable for protection upon inhibition of miR-665-3p. Finally, we observed that locked nucleic acid-modified inhibition of miR-665-3p in vivo alleviates I/R-induced systemic inflammation and apoptosis via recovery of autophagic flux. Our study highlights miR-665-3p as a novel small molecule that regulates autophagy by targeting ATG4B, suggesting that miR-665-3p inhibition may be a potential therapeutic approach against inflammation and apoptosis for the clinical treatment of intestinal I/R.

摘要

自噬是一种对抗病理性应激的重要细胞保护反应,它可以选择性地降解受损的细胞成分。在包括缺血再灌注(I/R)在内的多种疾病中,自噬受损会导致器官损伤,但自噬受损的具体调节机制仍不清楚。一些研究人员已经证明,microRNAs(miRNAs)通过靶向自噬相关基因(ATGs)负调控自噬。因此,ATG 相关 miRNAs 对 I/R 的影响仍然是一个很有前途的研究方向。在我们的研究中,我们发现自噬流在肠道 I/R 期间受损。miRNA 微阵列分析显示,miR-665-3p 在 I/R 组中高度表达,qRT-PCR 进一步证实了这一点。然后,我们预测并证明 miR-665-3p 负调控 Caco-2 和 IEC-6 细胞中的 ATG4B 表达。在患有肠梗死的患者的回肠活检样本中,miR-665-3p 与 ATG4B 表达呈负相关,这支持了体外研究结果。此外,基于 miR-665-3p 对体外缺氧/复氧诱导的自噬的调节作用,采用增益和失活方法研究了 miR-665-3p 的治疗潜力。此外,我们提供了证据表明,在抑制 miR-665-3p 时,ATG4B 对于保护是必不可少的。最后,我们观察到体内使用锁核酸修饰的 miR-665-3p 抑制剂可以通过恢复自噬流来缓解 I/R 引起的全身炎症和细胞凋亡。我们的研究强调了 miR-665-3p 作为一种新型小分子,通过靶向 ATG4B 调节自噬,表明抑制 miR-665-3p 可能是治疗肠道 I/R 炎症和细胞凋亡的一种有潜力的治疗方法。

https://cdn.ncbi.nlm.nih.gov/pmc/blobs/7f30/5924757/2c56d09bb4f9/41419_2018_518_Fig8_HTML.jpg
https://cdn.ncbi.nlm.nih.gov/pmc/blobs/7f30/5924757/3daafe079325/41419_2018_518_Fig1_HTML.jpg
https://cdn.ncbi.nlm.nih.gov/pmc/blobs/7f30/5924757/d59ae48ab1a6/41419_2018_518_Fig2_HTML.jpg
https://cdn.ncbi.nlm.nih.gov/pmc/blobs/7f30/5924757/6cdcd5aa6e25/41419_2018_518_Fig3_HTML.jpg
https://cdn.ncbi.nlm.nih.gov/pmc/blobs/7f30/5924757/2f2aace3a4b7/41419_2018_518_Fig4_HTML.jpg
https://cdn.ncbi.nlm.nih.gov/pmc/blobs/7f30/5924757/34d11bf80da3/41419_2018_518_Fig5_HTML.jpg
https://cdn.ncbi.nlm.nih.gov/pmc/blobs/7f30/5924757/99eaff3a690f/41419_2018_518_Fig6_HTML.jpg
https://cdn.ncbi.nlm.nih.gov/pmc/blobs/7f30/5924757/69186b923c47/41419_2018_518_Fig7_HTML.jpg
https://cdn.ncbi.nlm.nih.gov/pmc/blobs/7f30/5924757/2c56d09bb4f9/41419_2018_518_Fig8_HTML.jpg
https://cdn.ncbi.nlm.nih.gov/pmc/blobs/7f30/5924757/3daafe079325/41419_2018_518_Fig1_HTML.jpg
https://cdn.ncbi.nlm.nih.gov/pmc/blobs/7f30/5924757/d59ae48ab1a6/41419_2018_518_Fig2_HTML.jpg
https://cdn.ncbi.nlm.nih.gov/pmc/blobs/7f30/5924757/6cdcd5aa6e25/41419_2018_518_Fig3_HTML.jpg
https://cdn.ncbi.nlm.nih.gov/pmc/blobs/7f30/5924757/2f2aace3a4b7/41419_2018_518_Fig4_HTML.jpg
https://cdn.ncbi.nlm.nih.gov/pmc/blobs/7f30/5924757/34d11bf80da3/41419_2018_518_Fig5_HTML.jpg
https://cdn.ncbi.nlm.nih.gov/pmc/blobs/7f30/5924757/99eaff3a690f/41419_2018_518_Fig6_HTML.jpg
https://cdn.ncbi.nlm.nih.gov/pmc/blobs/7f30/5924757/69186b923c47/41419_2018_518_Fig7_HTML.jpg
https://cdn.ncbi.nlm.nih.gov/pmc/blobs/7f30/5924757/2c56d09bb4f9/41419_2018_518_Fig8_HTML.jpg

相似文献

1
Targeting the miR-665-3p-ATG4B-autophagy axis relieves inflammation and apoptosis in intestinal ischemia/reperfusion.靶向 miR-665-3p-ATG4B-自噬轴缓解肠缺血/再灌注中的炎症和细胞凋亡。
Cell Death Dis. 2018 May 1;9(5):483. doi: 10.1038/s41419-018-0518-9.
2
Targeting the MicroRNA-490-3p-ATG4B-Autophagy Axis Relieves Myocardial Injury in Ischemia Reperfusion.靶向 microRNA-490-3p-ATG4B-自噬轴缓解缺血再灌注引起的心肌损伤。
J Cardiovasc Transl Res. 2021 Feb;14(1):173-183. doi: 10.1007/s12265-020-09972-9. Epub 2020 May 31.
3
MiR-129-3p favors intracellular BCG survival in RAW264.7 cells by inhibiting autophagy via Atg4b.miR-129-3p 通过抑制 Atg4b 抑制自噬作用,有利于 BCG 在 RAW264.7 细胞中的存活。
Cell Immunol. 2019 Mar;337:22-32. doi: 10.1016/j.cellimm.2019.01.004. Epub 2019 Jan 28.
4
Overexpression of miR-224-3p alleviates apoptosis from cerebral ischemia reperfusion injury by targeting FIP200.miR-224-3p的过表达通过靶向FIP200减轻脑缺血再灌注损伤引起的细胞凋亡。
J Cell Biochem. 2019 Oct;120(10):17151-17158. doi: 10.1002/jcb.28975. Epub 2019 May 27.
5
MicroRNA files in the prevention of intestinal ischemia/reperfusion injury by hydrogen rich saline.富氢生理盐水在预防肠缺血/再灌注损伤中的 microRNA 谱变化。
Biosci Rep. 2020 Jan 31;40(1). doi: 10.1042/BSR20191043.
6
MicroRNA-34a Suppresses Autophagy in Tubular Epithelial Cells in Acute Kidney Injury.微小RNA-34a抑制急性肾损伤中肾小管上皮细胞的自噬
Am J Nephrol. 2015;42(2):168-75. doi: 10.1159/000439185. Epub 2015 Sep 26.
7
MicroRNA-142-3p attenuates hepatic ischemia/reperfusion injury via targeting of myristoylated alanine-rich C-kinase substrate.miRNA-142-3p 通过靶向肉豆蔻酰化丙氨酸丰富的 C 激酶底物减轻肝缺血/再灌注损伤。
Pharmacol Res. 2020 Jun;156:104783. doi: 10.1016/j.phrs.2020.104783. Epub 2020 Mar 26.
8
miR-381-3p knockdown improves intestinal epithelial proliferation and barrier function after intestinal ischemia/reperfusion injury by targeting nurr1.miR-381-3p 通过靶向 nurr1 改善肠缺血/再灌注损伤后肠道上皮细胞的增殖和屏障功能。
Cell Death Dis. 2018 Mar 14;9(3):411. doi: 10.1038/s41419-018-0450-z.
9
miR-34a-5p Inhibition Alleviates Intestinal Ischemia/Reperfusion-Induced Reactive Oxygen Species Accumulation and Apoptosis via Activation of SIRT1 Signaling.miR-34a-5p 通过激活 SIRT1 信号减轻肠道缺血/再灌注诱导的活性氧积累和细胞凋亡。
Antioxid Redox Signal. 2016 Jun 10;24(17):961-73. doi: 10.1089/ars.2015.6492. Epub 2016 Apr 22.
10
miR-146a-5p/TXNIP axis attenuates intestinal ischemia-reperfusion injury by inhibiting autophagy via the PRKAA/mTOR signaling pathway.miR-146a-5p/TXNIP 轴通过抑制自噬来减轻肠道缺血再灌注损伤,其作用途径是 PRKAA/mTOR 信号通路。
Biochem Pharmacol. 2022 Mar;197:114839. doi: 10.1016/j.bcp.2021.114839. Epub 2021 Nov 11.

引用本文的文献

1
Identification of autophagy-related genes in intestinal ischemia-reperfusion injury and their role in immune infiltration.肠道缺血再灌注损伤中自噬相关基因的鉴定及其在免疫浸润中的作用。
Front Physiol. 2025 May 26;16:1601968. doi: 10.3389/fphys.2025.1601968. eCollection 2025.
2
Extracellular vesicles derived from bone marrow mesenchymal stem cells regulate SREBF2/HMGB1 axis by transporting miR-378a-3p to inhibit ferroptosis in intestinal ischemia-reperfusion injury.源自骨髓间充质干细胞的细胞外囊泡通过转运miR-378a-3p调节SREBF2/HMGB1轴,以抑制肠道缺血再灌注损伤中的铁死亡。
Cell Death Discov. 2025 May 7;11(1):223. doi: 10.1038/s41420-025-02509-6.
3

本文引用的文献

1
Propofol Does Not Reduce Pyroptosis of Enterocytes and Intestinal Epithelial Injury After Lipopolysaccharide Challenge.丙泊酚不能减轻脂多糖刺激后肠上皮细胞的焦亡和肠上皮损伤。
Dig Dis Sci. 2018 Jan;63(1):81-91. doi: 10.1007/s10620-017-4801-x. Epub 2017 Oct 23.
2
Suppression of autophagic flux contributes to cardiomyocyte death by activation of necroptotic pathways.自噬流的抑制通过激活坏死性凋亡途径导致心肌细胞死亡。
J Mol Cell Cardiol. 2017 Jul;108:203-213. doi: 10.1016/j.yjmcc.2017.06.008. Epub 2017 Jun 21.
3
Upregulation of miR-665 promotes apoptosis and colitis in inflammatory bowel disease by repressing the endoplasmic reticulum stress components XBP1 and ORMDL3.
Deciphering ferroptosis in critical care: mechanisms, consequences, and therapeutic opportunities.
解读重症监护中的铁死亡:机制、后果及治疗机遇
Front Immunol. 2024 Dec 16;15:1511015. doi: 10.3389/fimmu.2024.1511015. eCollection 2024.
4
Zinc pretreatment for protection against intestinal ischemia-reperfusion injury.锌预处理对肠道缺血再灌注损伤的保护作用。
World J Gastrointest Surg. 2024 Dec 27;16(12):3843-3856. doi: 10.4240/wjgs.v16.i12.3843.
5
Evaluation of autophagy related ATG4B gene, protein and miR-655-3p expression levels in endometrial cancer and hyperplasia.子宫内膜癌和子宫内膜增生中自噬相关ATG4B基因、蛋白质及miR-655-3p表达水平的评估
J Gynecol Oncol. 2025 Mar;36(2):e33. doi: 10.3802/jgo.2025.36.e33. Epub 2024 Sep 9.
6
Contactin -Associated protein1 Regulates Autophagy by Modulating the PI3K/AKT/mTOR Signaling Pathway and ATG4B Levels in Vitro and in Vivo.接触蛋白相关蛋白1通过调节PI3K/AKT/mTOR信号通路和体外及体内的自噬相关蛋白4B(ATG4B)水平来调控自噬。
Mol Neurobiol. 2025 Mar;62(3):2764-2780. doi: 10.1007/s12035-024-04425-9. Epub 2024 Aug 20.
7
Advancements in the study of acute lung injury resulting from intestinal ischemia/reperfusion.肠道缺血/再灌注所致急性肺损伤的研究进展
Front Med (Lausanne). 2024 Jun 12;11:1399744. doi: 10.3389/fmed.2024.1399744. eCollection 2024.
8
Morphological and biochemical characteristics associated with autophagy in gastrointestinal diseases.与胃肠道疾病自噬相关的形态学和生化特征。
World J Gastroenterol. 2024 Mar 21;30(11):1524-1532. doi: 10.3748/wjg.v30.i11.1524.
9
Targeting cell death pathways in intestinal ischemia-reperfusion injury: a comprehensive review.靶向肠道缺血再灌注损伤中的细胞死亡途径:综述
Cell Death Discov. 2024 Mar 4;10(1):112. doi: 10.1038/s41420-024-01891-x.
10
Study on the mechanism of 20-hydroxyeicosatetraenoic acid in retinal ischemia-reperfusion injury.20-羟基二十碳四烯酸在视网膜缺血再灌注损伤中的机制研究
Indian J Ophthalmol. 2024 May 1;72(Suppl 3):S441-S447. doi: 10.4103/IJO.IJO_1466_23. Epub 2024 Feb 23.
miR-665的上调通过抑制内质网应激成分XBP1和ORMDL3促进炎症性肠病中的细胞凋亡和结肠炎。
Cell Death Dis. 2017 Mar 23;8(3):e2699. doi: 10.1038/cddis.2017.76.
4
Atg7 Deficiency Intensifies Inflammasome Activation and Pyroptosis in Sepsis.自噬相关基因7(Atg7)缺陷加剧脓毒症中的炎性小体激活和细胞焦亡
J Immunol. 2017 Apr 15;198(8):3205-3213. doi: 10.4049/jimmunol.1601196. Epub 2017 Mar 3.
5
Inhibition of p66Shc-mediated mitochondrial apoptosis via targeting prolyl-isomerase Pin1 attenuates intestinal ischemia/reperfusion injury in rats.通过靶向脯氨酰异构酶Pin1抑制p66Shc介导的线粒体凋亡可减轻大鼠肠缺血/再灌注损伤。
Clin Sci (Lond). 2017 Apr 25;131(8):759-773. doi: 10.1042/CS20160799. Epub 2017 Feb 23.
6
Necroptosis is a key mediator of enterocytes loss in intestinal ischaemia/reperfusion injury.坏死性凋亡是肠道缺血/再灌注损伤中肠上皮细胞丢失的关键介质。
J Cell Mol Med. 2017 Mar;21(3):432-443. doi: 10.1111/jcmm.12987. Epub 2016 Sep 28.
7
Autophagy, Inflammation, and Immunity: A Troika Governing Cancer and Its Treatment.自噬、炎症与免疫:掌控癌症及其治疗的三驾马车
Cell. 2016 Jul 14;166(2):288-298. doi: 10.1016/j.cell.2016.05.051.
8
miR-34a-5p Inhibition Alleviates Intestinal Ischemia/Reperfusion-Induced Reactive Oxygen Species Accumulation and Apoptosis via Activation of SIRT1 Signaling.miR-34a-5p 通过激活 SIRT1 信号减轻肠道缺血/再灌注诱导的活性氧积累和细胞凋亡。
Antioxid Redox Signal. 2016 Jun 10;24(17):961-73. doi: 10.1089/ars.2015.6492. Epub 2016 Apr 22.
9
MicroRNA Regulation of Atherosclerosis.微小RNA对动脉粥样硬化的调控
Circ Res. 2016 Feb 19;118(4):703-20. doi: 10.1161/CIRCRESAHA.115.306300.
10
Guidelines for the use and interpretation of assays for monitoring autophagy (3rd edition).自噬监测检测方法的使用与解读指南(第3版)
Autophagy. 2016;12(1):1-222. doi: 10.1080/15548627.2015.1100356.