• 文献检索
  • 文档翻译
  • 深度研究
  • 学术资讯
  • Suppr Zotero 插件Zotero 插件
  • 邀请有礼
  • 套餐&价格
  • 历史记录
应用&插件
Suppr Zotero 插件Zotero 插件浏览器插件Mac 客户端Windows 客户端微信小程序
定价
高级版会员购买积分包购买API积分包
服务
文献检索文档翻译深度研究API 文档MCP 服务
关于我们
关于 Suppr公司介绍联系我们用户协议隐私条款
关注我们

Suppr 超能文献

核心技术专利:CN118964589B侵权必究
粤ICP备2023148730 号-1Suppr @ 2026

文献检索

告别复杂PubMed语法,用中文像聊天一样搜索,搜遍4000万医学文献。AI智能推荐,让科研检索更轻松。

立即免费搜索

文件翻译

保留排版,准确专业,支持PDF/Word/PPT等文件格式,支持 12+语言互译。

免费翻译文档

深度研究

AI帮你快速写综述,25分钟生成高质量综述,智能提取关键信息,辅助科研写作。

立即免费体验

转录谱分析确定了热量限制的品系特异性效应以及人类和小鼠白色脂肪组织中的相反反应。

Transcriptional profiling identifies strain-specific effects of caloric restriction and opposite responses in human and mouse white adipose tissue.

作者信息

Swindell William R, List Edward O, Berryman Darlene E, Kopchick John J

机构信息

Heritage College of Osteopathic Medicine, Ohio University, Athens, OH 45701, USA.

Edison Biotechnology Institute, Ohio University, Athens, OH 45701, USA.

出版信息

Aging (Albany NY). 2018 Apr 29;10(4):701-746. doi: 10.18632/aging.101424.

DOI:10.18632/aging.101424
PMID:29708498
原文链接:https://pmc.ncbi.nlm.nih.gov/articles/PMC5940131/
Abstract

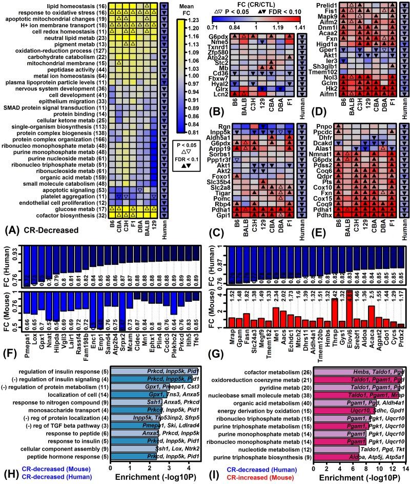
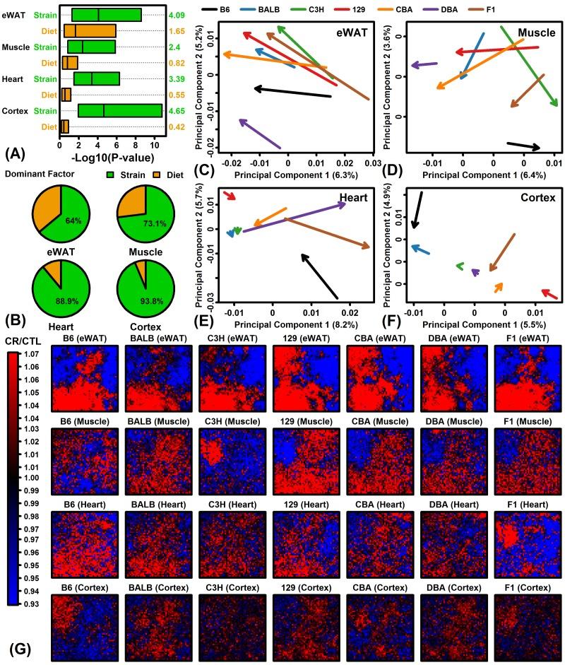
Caloric restriction (CR) has been extensively studied in rodents as an intervention to improve lifespan and healthspan. However, effects of CR can be strain- and species-specific. This study used publically available microarray data to analyze expression responses to CR in males from 7 mouse strains (C57BL/6J, BALB/c, C3H, 129, CBA, DBA, B6C3F1) and 4 tissues (epididymal white adipose tissue (eWAT), muscle, heart, cortex). In each tissue, the largest number of strain-specific CR responses was identified with respect to the C57BL/6 strain. In heart and cortex, CR responses in C57BL/6 mice were negatively correlated with responses in other strains. Strain-specific CR responses involved genes associated with olfactory receptors (, ) and insulin/IGF-1 signaling (, ). In each strain, CR responses in eWAT were negatively correlated with those in human subcutaneous WAT (scWAT). In human scWAT, CR increased expression of genes associated with stem cell maintenance and vascularization. However, orthologous genes linked to these processes were down-regulated in mouse. These results identify strain-specific CR responses limiting generalization across mouse strains. Differential CR responses in mouse versus human WAT may be due to differences in the depots examined and/or the presence of "thrifty genes" in humans that resist adipose breakdown despite caloric deficit.

摘要

热量限制(CR)作为一种改善寿命和健康寿命的干预措施,已在啮齿动物中得到广泛研究。然而,CR的影响可能因品系和物种而异。本研究利用公开的微阵列数据,分析了7种小鼠品系(C57BL/6J、BALB/c、C3H、129、CBA、DBA、B6C3F1)的雄性小鼠以及4种组织(附睾白色脂肪组织(eWAT)、肌肉、心脏、皮质)对CR的表达反应。在每个组织中,相对于C57BL/6品系,鉴定出的品系特异性CR反应数量最多。在心脏和皮质中,C57BL/6小鼠的CR反应与其他品系的反应呈负相关。品系特异性CR反应涉及与嗅觉受体(,)和胰岛素/IGF-1信号传导(,)相关的基因。在每个品系中,eWAT中的CR反应与人类皮下脂肪组织(scWAT)中的反应呈负相关。在人类scWAT中,CR增加了与干细胞维持和血管生成相关基因的表达。然而,与这些过程相关的直系同源基因在小鼠中被下调。这些结果确定了品系特异性CR反应限制了在小鼠品系间的普遍适用性。小鼠与人类脂肪组织中CR反应的差异可能是由于所检查的脂肪库不同和/或人类中存在“节俭基因”,尽管热量不足仍能抵抗脂肪分解。

https://cdn.ncbi.nlm.nih.gov/pmc/blobs/26bb/5940131/be6df8e86a39/aging-10-101424-g008.jpg
https://cdn.ncbi.nlm.nih.gov/pmc/blobs/26bb/5940131/988978866290/aging-10-101424-g001.jpg
https://cdn.ncbi.nlm.nih.gov/pmc/blobs/26bb/5940131/c5295b54daea/aging-10-101424-g002.jpg
https://cdn.ncbi.nlm.nih.gov/pmc/blobs/26bb/5940131/86ef40df67a5/aging-10-101424-g003.jpg
https://cdn.ncbi.nlm.nih.gov/pmc/blobs/26bb/5940131/91851d34142b/aging-10-101424-g004.jpg
https://cdn.ncbi.nlm.nih.gov/pmc/blobs/26bb/5940131/9d40a7325a93/aging-10-101424-g005.jpg
https://cdn.ncbi.nlm.nih.gov/pmc/blobs/26bb/5940131/61d749cde4dc/aging-10-101424-g006.jpg
https://cdn.ncbi.nlm.nih.gov/pmc/blobs/26bb/5940131/b8f959c49f9d/aging-10-101424-g007.jpg
https://cdn.ncbi.nlm.nih.gov/pmc/blobs/26bb/5940131/be6df8e86a39/aging-10-101424-g008.jpg
https://cdn.ncbi.nlm.nih.gov/pmc/blobs/26bb/5940131/988978866290/aging-10-101424-g001.jpg
https://cdn.ncbi.nlm.nih.gov/pmc/blobs/26bb/5940131/c5295b54daea/aging-10-101424-g002.jpg
https://cdn.ncbi.nlm.nih.gov/pmc/blobs/26bb/5940131/86ef40df67a5/aging-10-101424-g003.jpg
https://cdn.ncbi.nlm.nih.gov/pmc/blobs/26bb/5940131/91851d34142b/aging-10-101424-g004.jpg
https://cdn.ncbi.nlm.nih.gov/pmc/blobs/26bb/5940131/9d40a7325a93/aging-10-101424-g005.jpg
https://cdn.ncbi.nlm.nih.gov/pmc/blobs/26bb/5940131/61d749cde4dc/aging-10-101424-g006.jpg
https://cdn.ncbi.nlm.nih.gov/pmc/blobs/26bb/5940131/b8f959c49f9d/aging-10-101424-g007.jpg
https://cdn.ncbi.nlm.nih.gov/pmc/blobs/26bb/5940131/be6df8e86a39/aging-10-101424-g008.jpg

相似文献

1
Transcriptional profiling identifies strain-specific effects of caloric restriction and opposite responses in human and mouse white adipose tissue.转录谱分析确定了热量限制的品系特异性效应以及人类和小鼠白色脂肪组织中的相反反应。
Aging (Albany NY). 2018 Apr 29;10(4):701-746. doi: 10.18632/aging.101424.
2
Identification of tissue-specific transcriptional markers of caloric restriction in the mouse and their use to evaluate caloric restriction mimetics.小鼠中热量限制的组织特异性转录标志物的鉴定及其在评估热量限制模拟物中的应用。
Aging Cell. 2017 Aug;16(4):750-760. doi: 10.1111/acel.12608. Epub 2017 May 26.
3
Differential Responses of White Adipose Tissue and Brown Adipose Tissue to Calorie Restriction During Aging.衰老过程中热量限制对白色脂肪组织和棕色脂肪组织的差异反应。
J Gerontol A Biol Sci Med Sci. 2021 Feb 25;76(3):393-399. doi: 10.1093/gerona/glaa070.
4
Differential response to caloric restriction of retroperitoneal, epididymal, and subcutaneous adipose tissue depots in rats.热量限制对大鼠腹膜后、附睾和皮下脂肪组织的不同反应。
Exp Gerontol. 2018 Apr;104:127-137. doi: 10.1016/j.exger.2018.01.016. Epub 2018 Feb 2.
5
Transcriptional response to aging and caloric restriction in heart and adipose tissue.心脏和脂肪组织对衰老及热量限制的转录反应。
Aging Cell. 2007 Oct;6(5):673-88. doi: 10.1111/j.1474-9726.2007.00319.x.
6
[Metabolic Alteration in Aging Process: Metabolic Remodeling in White Adipose Tissue by Caloric Restriction].[衰老过程中的代谢改变:热量限制对白色脂肪组织的代谢重塑]
Yakugaku Zasshi. 2020;140(3):383-389. doi: 10.1248/yakushi.19-00193-2.
7
Long-term caloric restriction ameliorates deleterious effects of aging on white and brown adipose tissue plasticity.长期热量限制可改善衰老对白色和棕色脂肪组织可塑性的有害影响。
Aging Cell. 2019 Jun;18(3):e12948. doi: 10.1111/acel.12948. Epub 2019 Mar 28.
8
Strain-specific metabolic responses to long-term caloric restriction in female ILSXISS recombinant inbred mice.雌性 ILSXISS 重组近交系小鼠长期热量限制的种特异性代谢反应。
Mol Cell Endocrinol. 2021 Sep 15;535:111376. doi: 10.1016/j.mce.2021.111376. Epub 2021 Jul 9.
9
Sterol regulatory element-binding protein-1c orchestrates metabolic remodeling of white adipose tissue by caloric restriction.固醇调节元件结合蛋白-1c通过热量限制协调白色脂肪组织的代谢重塑。
Aging Cell. 2017 Jun;16(3):508-517. doi: 10.1111/acel.12576. Epub 2017 Mar 3.
10
The Effects of Graded Levels of Calorie Restriction: X. Transcriptomic Responses of Epididymal Adipose Tissue.热量限制的分级效应:X. 附睾脂肪组织的转录组反应。
J Gerontol A Biol Sci Med Sci. 2018 Mar 2;73(3):279-288. doi: 10.1093/gerona/glx101.

引用本文的文献

1
Treating Metabolic Dysregulation and Senescence by Caloric Restriction: Killing Two Birds with One Stone?通过热量限制治疗代谢失调和衰老:一石二鸟?
Antioxidants (Basel). 2025 Jan 16;14(1):99. doi: 10.3390/antiox14010099.
2
Secondary integrated analysis of multi-tissue transcriptomic responses to a combined lifestyle intervention in older adults from the GOTO nonrandomized trial.老年人群体中联合生活方式干预的多组织转录组反应的二次综合分析:来自 GOTO 非随机试验。
Nat Commun. 2024 Aug 15;15(1):7013. doi: 10.1038/s41467-024-50693-3.
3
Comparative Study of Transcriptome in the Hearts Isolated from Mice, Rats, and Humans.

本文引用的文献

1
Subcutaneous adipose tissue gene expression and DNA methylation respond to both short- and long-term weight loss.皮下脂肪组织的基因表达和 DNA 甲基化既对短期减肥又对长期减肥有反应。
Int J Obes (Lond). 2018 Mar;42(3):412-423. doi: 10.1038/ijo.2017.245. Epub 2017 Oct 5.
2
Opposing effects on cardiac function by calorie restriction in different-aged mice.热量限制对不同年龄小鼠心脏功能的相反影响。
Aging Cell. 2017 Oct;16(5):1155-1167. doi: 10.1111/acel.12652. Epub 2017 Aug 11.
3
The effect of calorie restriction on mouse skeletal muscle is sex, strain and time-dependent.
比较从小鼠、大鼠和人心脏中分离的转录组。
Biomolecules. 2022 Jun 20;12(6):859. doi: 10.3390/biom12060859.
4
Comparative impact of dietary carbohydrates on the liver transcriptome in two strains of mice.两种小鼠模型中饮食碳水化合物对肝脏转录组的比较影响。
Physiol Genomics. 2021 Nov 1;53(11):456-472. doi: 10.1152/physiolgenomics.00053.2021. Epub 2021 Oct 13.
5
Mouse background genetics in biomedical research: The devil's in the details.在生物医学研究中使用的小鼠背景遗传学:细节决定成败。
Transfusion. 2021 Oct;61(10):3017-3025. doi: 10.1111/trf.16628. Epub 2021 Sep 3.
6
Transcriptomic Effects of Healthspan-Promoting Dietary Interventions: Current Evidence and Future Directions.促进健康寿命的饮食干预措施的转录组学效应:当前证据与未来方向。
Front Nutr. 2021 Aug 10;8:712129. doi: 10.3389/fnut.2021.712129. eCollection 2021.
7
Examination of ex-vivo viability of human adipose tissue slice culture.体外培养人脂肪组织切片活力检查。
PLoS One. 2020 May 26;15(5):e0233152. doi: 10.1371/journal.pone.0233152. eCollection 2020.
8
Regulation of gene expression during the fasting-feeding cycle of the liver displays mouse strain specificity.肝脏禁食-进食周期中基因表达的调控表现出小鼠品系特异性。
J Biol Chem. 2020 Apr 10;295(15):4809-4821. doi: 10.1074/jbc.RA119.012349. Epub 2020 Feb 19.
9
Multi-level remodeling of transcriptional landscapes in aging and longevity.衰老和长寿过程中转录景观的多层次重塑。
BMB Rep. 2019 Jan;52(1):86-108. doi: 10.5483/BMBRep.2019.52.1.296.
热量限制对小鼠骨骼肌的影响具有性别、品系和时间依赖性。
Sci Rep. 2017 Jul 11;7(1):5160. doi: 10.1038/s41598-017-04896-y.
4
Translational Rodent Models for Research on Parasitic Protozoa-A Review of Confounders and Possibilities.用于寄生原生动物研究的转化啮齿动物模型——混杂因素与可能性综述
Front Cell Infect Microbiol. 2017 Jun 7;7:238. doi: 10.3389/fcimb.2017.00238. eCollection 2017.
5
Calorie restriction in rodents: Caveats to consider.啮齿动物的热量限制:需要考虑的注意事项。
Ageing Res Rev. 2017 Oct;39:15-28. doi: 10.1016/j.arr.2017.05.008. Epub 2017 Jun 10.
6
Bridging the Gap between Reproducibility and Translation: Data Resources and Approaches.弥合可重复性与转化之间的差距:数据资源与方法。
ILAR J. 2017 Jul 1;58(1):1-3. doi: 10.1093/ilar/ilx017.
7
Identification of tissue-specific transcriptional markers of caloric restriction in the mouse and their use to evaluate caloric restriction mimetics.小鼠中热量限制的组织特异性转录标志物的鉴定及其在评估热量限制模拟物中的应用。
Aging Cell. 2017 Aug;16(4):750-760. doi: 10.1111/acel.12608. Epub 2017 May 26.
8
Molecular Biomarkers for Weight Control in Obese Individuals Subjected to a Multiphase Dietary Intervention.多相饮食干预肥胖个体体重控制的分子生物标志物。
J Clin Endocrinol Metab. 2017 Aug 1;102(8):2751-2761. doi: 10.1210/jc.2016-3997.
9
The diversified function and potential therapy of ectopic olfactory receptors in non-olfactory tissues.异位嗅觉受体在非嗅觉组织中的多样化功能及潜在治疗作用
J Cell Physiol. 2018 Mar;233(3):2104-2115. doi: 10.1002/jcp.25929. Epub 2017 May 5.
10
Imiquimod has strain-dependent effects in mice and does not uniquely model human psoriasis.咪喹莫特在小鼠中具有菌株依赖性效应,并非唯一能模拟人类银屑病的模型。
Genome Med. 2017 Mar 9;9(1):24. doi: 10.1186/s13073-017-0415-3.