Suppr超能文献

冷大气等离子体作为多发性骨髓瘤治疗的潜在工具。

Cold atmospheric plasma as a potential tool for multiple myeloma treatment.

作者信息

Xu Dehui, Xu Yujing, Cui Qingjie, Liu Dingxin, Liu Zhijie, Wang Xiaohua, Yang Yanjie, Feng Miaojuan, Liang Rong, Chen Hailan, Ye Kai, Kong Michael G

机构信息

State Key Laboratory of Electrical Insulation and Power Equipment, Center for Plasma Biomedicine, Xi'an Jiaotong University, Xi'an, Shaanxi, 710049, P.R. China.

The School of Life Science and Technology, Xi'an Jiaotong University, Xi'an, Shaanxi, 710049, P.R. China.

出版信息

Oncotarget. 2018 Apr 6;9(26):18002-18017. doi: 10.18632/oncotarget.24649.

Abstract

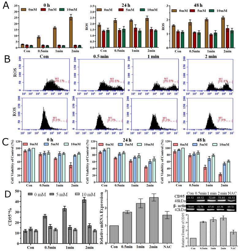
Multiple myeloma (MM) is a fatal and incurable hematological malignancy thus new therapy need to be developed. Cold atmospheric plasma, a new technology that could generate various active species, could efficiently induce various tumor cells apoptosis. More details about the interaction of plasma and tumor cells need to be addressed before the application of gas plasma in clinical cancer treatment. In this study, we demonstrate that He+O plasma could efficiently induce myeloma cell apoptosis through the activation of CD95 and downstream caspase cascades. Extracellular and intracellular reactive oxygen species (ROS) accumulation is essential for CD95-mediated cell apoptosis in response to plasma treatment. Furthermore, p53 is shown to be a key transcription factor in activating CD95 and caspase cascades. More importantly, we demonstrate that CD95 expression is higher in tumor cells than in normal cells in both MM cell lines and MM clinical samples, which suggests that CD95 could be a favorable target for plasma treatment as it could selectively inactivate myeloma tumor cells. Our results illustrate the molecular details of plasma induced myeloma cell apoptosis and it shows that gas plasma could be a potential tool for myeloma therapy in the future.

摘要

多发性骨髓瘤(MM)是一种致命且无法治愈的血液系统恶性肿瘤,因此需要开发新的治疗方法。冷大气等离子体是一种能够产生多种活性物质的新技术,可有效诱导各种肿瘤细胞凋亡。在气体等离子体应用于临床癌症治疗之前,需要进一步探讨等离子体与肿瘤细胞相互作用的更多细节。在本研究中,我们证明He + O等离子体可通过激活CD95及下游半胱天冬酶级联反应有效诱导骨髓瘤细胞凋亡。细胞外和细胞内活性氧(ROS)积累对于等离子体处理后CD95介导的细胞凋亡至关重要。此外,p53被证明是激活CD95和半胱天冬酶级联反应的关键转录因子。更重要的是,我们证明在MM细胞系和MM临床样本中,肿瘤细胞中的CD95表达均高于正常细胞,这表明CD95可能是等离子体治疗的理想靶点,因为它可以选择性地使骨髓瘤肿瘤细胞失活。我们的结果阐明了等离子体诱导骨髓瘤细胞凋亡的分子细节,表明气体等离子体可能成为未来骨髓瘤治疗的潜在工具。

https://cdn.ncbi.nlm.nih.gov/pmc/blobs/49c8/5915053/e17470912d71/oncotarget-09-18002-g001.jpg

文献AI研究员

20分钟写一篇综述,助力文献阅读效率提升50倍。

立即体验

用中文搜PubMed

大模型驱动的PubMed中文搜索引擎

马上搜索

文档翻译

学术文献翻译模型,支持多种主流文档格式。

立即体验