• 文献检索
  • 文档翻译
  • 深度研究
  • 学术资讯
  • Suppr Zotero 插件Zotero 插件
  • 邀请有礼
  • 套餐&价格
  • 历史记录
应用&插件
Suppr Zotero 插件Zotero 插件浏览器插件Mac 客户端Windows 客户端微信小程序
定价
高级版会员购买积分包购买API积分包
服务
文献检索文档翻译深度研究API 文档MCP 服务
关于我们
关于 Suppr公司介绍联系我们用户协议隐私条款
关注我们

Suppr 超能文献

核心技术专利:CN118964589B侵权必究
粤ICP备2023148730 号-1Suppr @ 2026

文献检索

告别复杂PubMed语法,用中文像聊天一样搜索,搜遍4000万医学文献。AI智能推荐,让科研检索更轻松。

立即免费搜索

文件翻译

保留排版,准确专业,支持PDF/Word/PPT等文件格式,支持 12+语言互译。

免费翻译文档

深度研究

AI帮你快速写综述,25分钟生成高质量综述,智能提取关键信息,辅助科研写作。

立即免费体验

黄嘌呤氧化酶抑制剂别嘌醇预防氧化应激介导的兔糖尿病致心房重构。

Xanthine Oxidase Inhibitor Allopurinol Prevents Oxidative Stress-Mediated Atrial Remodeling in Alloxan-Induced Diabetes Mellitus Rabbits.

机构信息

Tianjin Key Laboratory of Ionic-Molecular Function of Cardiovascular Disease, Department of Cardiology, Tianjin Institute of Cardiology, Second Hospital of Tianjin Medical University, Tianjin, China.

First Department of Cardiology, University of Ioannina Medical School, Ioannina, Greece.

出版信息

J Am Heart Assoc. 2018 May 2;7(10):e008807. doi: 10.1161/JAHA.118.008807.

DOI:10.1161/JAHA.118.008807
PMID:29720500
原文链接:https://pmc.ncbi.nlm.nih.gov/articles/PMC6015332/
Abstract

BACKGROUND

There are several mechanisms, including inflammation, oxidative stress and abnormal calcium homeostasis, involved in the pathogenesis of atrial fibrillation. In diabetes mellitus (DM), increased oxidative stress may be attributable to higher xanthine oxidase activity. In this study, we examined the relationship between oxidative stress and atrial electrical and structural remodeling, and calcium handling abnormalities, and the potential beneficial effects of the xanthine oxidase inhibitor allopurinol upon these pathological changes.

METHODS AND RESULTS

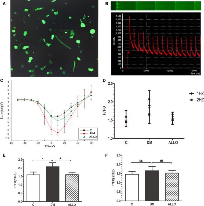
Ninety rabbits were randomly and equally divided into 3 groups: control, DM, and allopurinol-treated DM group. Echocardiographic and hemodynamic assessments were performed in vivo. Serum and tissue markers of oxidative stress and atrial fibrosis, including the protein expression were examined. Atrial interstitial fibrosis was evaluated by Masson trichrome staining. I was measured from isolated left atrial cardiomyocytes using voltage-clamp techniques. Confocal microscopy was used to detect intracellular calcium transients. The Ca handling protein expression was analyzed by Western blotting. Mitochondrial-related proteins were analyzed as markers of mitochondrial function. Compared with the control group, rabbits with DM showed left ventricular hypertrophy, increased atrial interstitial fibrosis, oxidative stress and fibrosis markers, I and intracellular calcium transient, and atrial fibrillation inducibility. These abnormalities were alleviated by allopurinol treatment.

CONCLUSIONS

Allopurinol, via its antioxidant effects, reduces atrial mechanical, structural, ion channel remodeling and mitochondrial synthesis abnormalities induced by DM-related increases in oxidative stress.

摘要

背景

多种机制参与到心房颤动的发病机制中,包括炎症、氧化应激和钙稳态异常。在糖尿病(DM)中,氧化应激增加可能归因于黄嘌呤氧化酶活性升高。在这项研究中,我们研究了氧化应激与心房电重构和结构重构以及钙处理异常之间的关系,以及黄嘌呤氧化酶抑制剂别嘌醇对这些病理变化的潜在有益作用。

方法和结果

90 只兔子被随机均分为 3 组:对照组、DM 组和别嘌醇治疗的 DM 组。进行了体内超声心动图和血流动力学评估。检测了血清和组织氧化应激和心房纤维化的标志物,包括蛋白表达。用 Masson 三色染色评估心房间质纤维化。使用电压钳技术从分离的左心房心肌细胞中测量 I。通过共聚焦显微镜检测细胞内钙瞬变。通过 Western 印迹分析 Ca 处理蛋白表达。线粒体相关蛋白被分析为线粒体功能的标志物。与对照组相比,DM 组兔子出现左心室肥厚、心房间质纤维化增加、氧化应激和纤维化标志物增加、I 和细胞内钙瞬变增加以及心房颤动易感性。别嘌醇治疗减轻了这些异常。

结论

别嘌醇通过其抗氧化作用,减轻了由 DM 相关氧化应激增加引起的心房机械、结构、离子通道重构和线粒体合成异常。

https://cdn.ncbi.nlm.nih.gov/pmc/blobs/b62f/6015332/dd0580a1687f/JAH3-7-e008807-g005.jpg
https://cdn.ncbi.nlm.nih.gov/pmc/blobs/b62f/6015332/7b984181d9ee/JAH3-7-e008807-g001.jpg
https://cdn.ncbi.nlm.nih.gov/pmc/blobs/b62f/6015332/f63717182f8e/JAH3-7-e008807-g002.jpg
https://cdn.ncbi.nlm.nih.gov/pmc/blobs/b62f/6015332/18261298ae0c/JAH3-7-e008807-g003.jpg
https://cdn.ncbi.nlm.nih.gov/pmc/blobs/b62f/6015332/fabc56e501c6/JAH3-7-e008807-g004.jpg
https://cdn.ncbi.nlm.nih.gov/pmc/blobs/b62f/6015332/dd0580a1687f/JAH3-7-e008807-g005.jpg
https://cdn.ncbi.nlm.nih.gov/pmc/blobs/b62f/6015332/7b984181d9ee/JAH3-7-e008807-g001.jpg
https://cdn.ncbi.nlm.nih.gov/pmc/blobs/b62f/6015332/f63717182f8e/JAH3-7-e008807-g002.jpg
https://cdn.ncbi.nlm.nih.gov/pmc/blobs/b62f/6015332/18261298ae0c/JAH3-7-e008807-g003.jpg
https://cdn.ncbi.nlm.nih.gov/pmc/blobs/b62f/6015332/fabc56e501c6/JAH3-7-e008807-g004.jpg
https://cdn.ncbi.nlm.nih.gov/pmc/blobs/b62f/6015332/dd0580a1687f/JAH3-7-e008807-g005.jpg

相似文献

1
Xanthine Oxidase Inhibitor Allopurinol Prevents Oxidative Stress-Mediated Atrial Remodeling in Alloxan-Induced Diabetes Mellitus Rabbits.黄嘌呤氧化酶抑制剂别嘌醇预防氧化应激介导的兔糖尿病致心房重构。
J Am Heart Assoc. 2018 May 2;7(10):e008807. doi: 10.1161/JAHA.118.008807.
2
Xanthine oxidase inhibitor allopurinol improves atrial electrical remodeling in diabetic rats by inhibiting CaMKII/NCX signaling.黄嘌呤氧化酶抑制剂别嘌醇通过抑制 CaMKII/NCX 信号改善糖尿病大鼠心房电重构。
Life Sci. 2020 Oct 15;259:118290. doi: 10.1016/j.lfs.2020.118290. Epub 2020 Aug 18.
3
Probucol prevents atrial remodeling by inhibiting oxidative stress and TNF-α/NF-κB/TGF-β signal transduction pathway in alloxan-induced diabetic rabbits.普罗布考通过抑制四氧嘧啶诱导的糖尿病兔的氧化应激和TNF-α/NF-κB/TGF-β信号转导通路来预防心房重构。
J Cardiovasc Electrophysiol. 2015 Feb;26(2):211-22. doi: 10.1111/jce.12540. Epub 2014 Oct 17.
4
Probucol prevents atrial ion channel remodeling in an alloxan-induced diabetes rabbit model.普罗布考可预防四氧嘧啶诱导的糖尿病兔模型中的心房离子通道重塑。
Oncotarget. 2016 Dec 20;7(51):83850-83858. doi: 10.18632/oncotarget.13339.
5
Alogliptin, a Dipeptidyl Peptidase-4 Inhibitor, Alleviates Atrial Remodeling and Improves Mitochondrial Function and Biogenesis in Diabetic Rabbits.阿格列汀,一种二肽基肽酶-4抑制剂,可减轻糖尿病兔的心房重构,改善其线粒体功能及生物合成。
J Am Heart Assoc. 2017 May 15;6(5):e005945. doi: 10.1161/JAHA.117.005945.
6
Rosiglitazone attenuates atrial structural remodeling and atrial fibrillation promotion in alloxan-induced diabetic rabbits.罗格列酮可减轻四氧嘧啶诱导的糖尿病兔的心房结构重塑和房颤进展。
Cardiovasc Ther. 2014 Aug;32(4):178-83. doi: 10.1111/1755-5922.12079.
7
Xanthine oxidase inhibition prevents atrial fibrillation in a canine model of atrial pacing-induced left ventricular dysfunction.黄嘌呤氧化酶抑制可预防起搏诱导的左心功能障碍犬心房颤动。
J Cardiovasc Electrophysiol. 2012 Oct;23(10):1130-5. doi: 10.1111/j.1540-8167.2012.02356.x. Epub 2012 May 15.
8
Pioglitazone attenuates atrial remodeling and vulnerability to atrial fibrillation in alloxan-induced diabetic rabbits.吡格列酮可减轻四氧嘧啶诱导的糖尿病兔心房重构和易颤性。
Cardiovasc Ther. 2017 Oct;35(5). doi: 10.1111/1755-5922.12284.
9
Activation of NADPH oxidase mediates mitochondrial oxidative stress and atrial remodeling in diabetic rabbits.NADPH氧化酶的激活介导糖尿病兔的线粒体氧化应激和心房重塑。
Life Sci. 2021 May 1;272:119240. doi: 10.1016/j.lfs.2021.119240. Epub 2021 Feb 16.
10
NADPH oxidase inhibitor apocynin prevents atrial remodeling in alloxan-induced diabetic rabbits.NADPH氧化酶抑制剂白杨素可预防四氧嘧啶诱导的糖尿病兔心房重构。
Int J Cardiol. 2016 Oct 15;221:812-9. doi: 10.1016/j.ijcard.2016.07.132. Epub 2016 Jul 10.

引用本文的文献

1
Xanthine oxidase inhibitor allopurinol preserves cardiac function after experimental malocclusion induced by occlusal disharmony in mice.黄嘌呤氧化酶抑制剂别嘌醇可在小鼠因咬合失调诱导的实验性错牙合后维持心脏功能。
J Physiol Sci. 2025 Jul;75(2):100029. doi: 10.1016/j.jphyss.2025.100029. Epub 2025 Jun 29.
2
Association Between Serum Uric Acid and Atrial Fibrillation in Patients With Hypertension: A Systematic Review and Meta-Analysis.高血压患者血清尿酸与心房颤动之间的关联:一项系统评价与Meta分析
Rev Cardiovasc Med. 2025 May 27;26(5):28168. doi: 10.31083/RCM28168. eCollection 2025 May.
3
Allopurinol attenuates development of Porphyromonas gingivalis LPS-induced cardiomyopathy in mice.

本文引用的文献

1
Alogliptin, a Dipeptidyl Peptidase-4 Inhibitor, Alleviates Atrial Remodeling and Improves Mitochondrial Function and Biogenesis in Diabetic Rabbits.阿格列汀,一种二肽基肽酶-4抑制剂,可减轻糖尿病兔的心房重构,改善其线粒体功能及生物合成。
J Am Heart Assoc. 2017 May 15;6(5):e005945. doi: 10.1161/JAHA.117.005945.
2
Cardiac disease and arrhythmogenesis: Mechanistic insights from mouse models.心脏疾病与心律失常的发生机制:来自小鼠模型的机制性见解
Int J Cardiol Heart Vasc. 2016 Sep;12:1-10. doi: 10.1016/j.ijcha.2016.05.005.
3
Cardiac dynamics: Alternans and arrhythmogenesis.
别嘌醇可减轻牙龈卟啉单胞菌脂多糖诱导的小鼠心肌病的发展。
PLoS One. 2025 Apr 3;20(4):e0318008. doi: 10.1371/journal.pone.0318008. eCollection 2025.
4
The Role of Sodium Glucose Co-Transporter 2 Inhibitors in Atrial Fibrillation: A Comprehensive Review.钠-葡萄糖协同转运蛋白2抑制剂在心房颤动中的作用:综述
J Clin Med. 2024 Sep 12;13(18):5408. doi: 10.3390/jcm13185408.
5
Role of bariatric surgery in improving diabetic cardiomyopathy: Molecular mechanisms and therapeutic perspectives (Review).减重手术改善糖尿病性心肌病的作用:分子机制和治疗观点(综述)。
Mol Med Rep. 2024 Nov;30(5). doi: 10.3892/mmr.2024.13323. Epub 2024 Sep 6.
6
Progress of uric acid in cardiovascular disease.尿酸在心血管疾病中的研究进展
Cardiovasc Endocrinol Metab. 2024 Apr 12;13(2):e0300. doi: 10.1097/XCE.0000000000000300. eCollection 2024 Jun.
7
Resveratrol activation of SIRT1/MFN2 can improve mitochondria function, alleviating doxorubicin-induced myocardial injury.白藜芦醇激活SIRT1/MFN2可改善线粒体功能,减轻阿霉素诱导的心肌损伤。
Cancer Innov. 2023 Mar 30;2(4):253-264. doi: 10.1002/cai2.64. eCollection 2023 Aug.
8
Targeting redox imbalance in neurodegeneration: characterizing the role of GLP-1 receptor agonists.针对神经退行性变中的氧化还原失衡:描述 GLP-1 受体激动剂的作用。
Theranostics. 2023 Sep 4;13(14):4872-4884. doi: 10.7150/thno.86831. eCollection 2023.
9
Combining Celiac and Hepatic Vagus Nerve Neuromodulation Reverses Glucose Intolerance and Improves Glycemic Control in Pre- and Overt-Type 2 Diabetes Mellitus.联合腹腔和肝迷走神经神经调节可逆转葡萄糖不耐受并改善前驱和显性2型糖尿病患者的血糖控制。
Biomedicines. 2023 Sep 4;11(9):2452. doi: 10.3390/biomedicines11092452.
10
Dysglycemia and arrhythmias.血糖异常与心律失常。
World J Diabetes. 2023 Aug 15;14(8):1163-1177. doi: 10.4239/wjd.v14.i8.1163.
心脏动力学:交替变化与心律失常的发生机制
J Arrhythm. 2016 Oct;32(5):411-417. doi: 10.1016/j.joa.2016.02.009. Epub 2016 Mar 28.
4
Molecular and Electrophysiological Mechanisms Underlying Cardiac Arrhythmogenesis in Diabetes Mellitus.糖尿病中心律失常发生的分子和电生理机制
J Diabetes Res. 2016;2016:2848759. doi: 10.1155/2016/2848759. Epub 2016 Aug 23.
5
NADPH oxidase inhibitor apocynin prevents atrial remodeling in alloxan-induced diabetic rabbits.NADPH氧化酶抑制剂白杨素可预防四氧嘧啶诱导的糖尿病兔心房重构。
Int J Cardiol. 2016 Oct 15;221:812-9. doi: 10.1016/j.ijcard.2016.07.132. Epub 2016 Jul 10.
6
A comprehensive insight of novel antioxidant therapies for atrial fibrillation management.关于用于心房颤动管理的新型抗氧化疗法的全面见解。
Drug Metab Rev. 2015 Aug;47(3):388-400. doi: 10.3109/03602532.2015.1077858. Epub 2015 Aug 26.
7
Electrophysiological Mechanisms of Gastrointestinal Arrhythmogenesis: Lessons from the Heart.胃肠道心律失常发生的电生理机制:来自心脏的启示。
Front Physiol. 2016 Jun 14;7:230. doi: 10.3389/fphys.2016.00230. eCollection 2016.
8
Ranolazine improves oxidative stress and mitochondrial function in the atrium of acetylcholine-CaCl2 induced atrial fibrillation rats.雷诺嗪可改善乙酰胆碱 - 氯化钙诱导的心房颤动大鼠心房中的氧化应激和线粒体功能。
Life Sci. 2016 Jul 1;156:7-14. doi: 10.1016/j.lfs.2016.05.026. Epub 2016 May 18.
9
Type 2 diabetes mellitus and atrial fibrillation: From mechanisms to clinical practice.2型糖尿病与心房颤动:从机制到临床实践
Arch Cardiovasc Dis. 2015 Apr;108(4):269-76. doi: 10.1016/j.acvd.2015.01.009. Epub 2015 Apr 6.
10
Diabetes mellitus and atrial fibrillation: Pathophysiological mechanisms and potential upstream therapies.糖尿病与心房颤动:病理生理机制及潜在的上游治疗方法
Int J Cardiol. 2015 Apr 1;184:617-622. doi: 10.1016/j.ijcard.2015.03.052. Epub 2015 Mar 5.