• 文献检索
  • 文档翻译
  • 深度研究
  • 学术资讯
  • Suppr Zotero 插件Zotero 插件
  • 邀请有礼
  • 套餐&价格
  • 历史记录
应用&插件
Suppr Zotero 插件Zotero 插件浏览器插件Mac 客户端Windows 客户端微信小程序
定价
高级版会员购买积分包购买API积分包
服务
文献检索文档翻译深度研究API 文档MCP 服务
关于我们
关于 Suppr公司介绍联系我们用户协议隐私条款
关注我们

Suppr 超能文献

核心技术专利:CN118964589B侵权必究
粤ICP备2023148730 号-1Suppr @ 2026

文献检索

告别复杂PubMed语法,用中文像聊天一样搜索,搜遍4000万医学文献。AI智能推荐,让科研检索更轻松。

立即免费搜索

文件翻译

保留排版,准确专业,支持PDF/Word/PPT等文件格式,支持 12+语言互译。

免费翻译文档

深度研究

AI帮你快速写综述,25分钟生成高质量综述,智能提取关键信息,辅助科研写作。

立即免费体验

4-氨基-2-三氟甲基苯基维甲酸酯通过独立调节CRABP2和FABP5来抑制乳腺癌细胞的增殖、侵袭和迁移。

4-Amino-2-trifluoromethyl-phenyl retinate inhibits proliferation, invasion, and migration of breast cancer cells by independently regulating CRABP2 and FABP5.

作者信息

Ju Jing, Wang Nan, Wang Jiali, Wu Fanrong, Ge Jinfang, Chen Feihu

机构信息

School of Pharmacy, Anhui Medical University, Hefei, People's Republic of China.

Department of Pharmacy, Anqing Municipal Hospital, Anqing Anhui, People's Republic of China.

出版信息

Drug Des Devel Ther. 2018 Apr 27;12:997-1008. doi: 10.2147/DDDT.S151029. eCollection 2018.

DOI:10.2147/DDDT.S151029
PMID:29731607
原文链接:https://pmc.ncbi.nlm.nih.gov/articles/PMC5927060/
Abstract

BACKGROUND

4-Amino-2-trifluoromethyl-phenyl retinate (ATPR), a novel retinoid derivative, inhibits proliferation and induces differentiation in many cancer cells. In this study, the inhibitory effects of ATPR on the proliferation, invasion, and migration of breast cancer (BC) cells, and the relationship between ATPR and the expression of the intracellular lipid-binding proteins CRABP2 and FABP5 were investigated.

METHODS

CRABP2 and FABP5 expression was evaluated in infiltrating breast-infiltrating ductal carcinoma(BIDC) and benign breast fibroma (BBF) by immunohistochemistry and in MCF-7, MDA-MB-231, MDA-MB-435, and MDA-MB-453 cells by immunofluorescence. The inhibition of proliferation by ATPR in these cells was detected by MTT. After downregulation and upregulation of CRABP2 and FABP5 in MCF-7 or MDA-MB-231 cells using siRNA and plasmids, the effect of ATPR on proliferation was detected by MTT and real-time cell analysis, and the effects of ATPR on the invasion and migration of MDA-MB-231 cells were detected using a Boyden chamber assay and a wound healing assay.

RESULTS

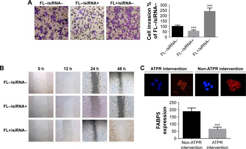
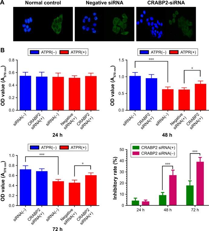
CRABP2 expression was moderately or strongly positive in BIDC and BBF. FABP5 expression was also moderately or strongly positive in BIDC, but weakly positive or negative in BBF. CRABP2 and FABP5 were highly expressed in MCF-7 cells, moderately expressed in MDA-MB-453 cells, and weakly expressed in MDA-MB-435 and MDA-MB-231 cells. ATPR inhibited proliferation more strongly in MCF-7 cells than in other cells. The inhibition of proliferation by ATPR depended on an increase in CRABP2, but not FABP5 expression. A decrease in FABP5 could inhibit the invasion and migration of BC cells.

CONCLUSION

These findings indicate that ATPR might inhibit proliferation by upregulating CRABP2, and inhibit invasion and migration by downregulating FABP5 in BC cells. These findings may facilitate the use of differentiation therapy in BC.

摘要

背景

4-氨基-2-三氟甲基苯基维甲酸酯(ATPR)是一种新型维甲酸衍生物,可抑制多种癌细胞的增殖并诱导其分化。本研究调查了ATPR对乳腺癌(BC)细胞增殖、侵袭和迁移的抑制作用,以及ATPR与细胞内脂质结合蛋白CRABP2和FABP5表达之间的关系。

方法

采用免疫组织化学法评估浸润性乳腺浸润性导管癌(BIDC)和乳腺良性纤维瘤(BBF)中CRABP2和FABP5的表达,采用免疫荧光法评估MCF-7、MDA-MB-231、MDA-MB-435和MDA-MB-453细胞中CRABP2和FABP5的表达。通过MTT法检测ATPR对这些细胞增殖的抑制作用。使用小干扰RNA(siRNA)和质粒下调和上调MCF-7或MDA-MB-231细胞中CRABP2和FABP5的表达后,通过MTT法和实时细胞分析检测ATPR对增殖的影响,并使用Boyden小室试验和伤口愈合试验检测ATPR对MDA-MB-231细胞侵袭和迁移的影响。

结果

CRABP2在BIDC和BBF中呈中度或强阳性表达。FABP5在BIDC中也呈中度或强阳性表达,但在BBF中呈弱阳性或阴性表达。CRABP2和FABP5在MCF-7细胞中高表达,在MDA-MB-453细胞中中度表达,在MDA-MB-435和MDA-MB-231细胞中低表达。ATPR对MCF-7细胞增殖的抑制作用强于其他细胞。ATPR对增殖的抑制作用取决于CRABP2表达的增加,而不是FABP5表达的增加。FABP5的降低可抑制BC细胞的侵袭和迁移。

结论

这些发现表明,ATPR可能通过上调CRABP2抑制增殖,并通过下调FABP5抑制BC细胞的侵袭和迁移。这些发现可能有助于BC的分化治疗。

https://cdn.ncbi.nlm.nih.gov/pmc/blobs/2125/5927060/5f8dac478017/dddt-12-997Fig8.jpg
https://cdn.ncbi.nlm.nih.gov/pmc/blobs/2125/5927060/3ead17971cee/dddt-12-997Fig1.jpg
https://cdn.ncbi.nlm.nih.gov/pmc/blobs/2125/5927060/35dc7d79d226/dddt-12-997Fig2.jpg
https://cdn.ncbi.nlm.nih.gov/pmc/blobs/2125/5927060/acb6d8a9cadd/dddt-12-997Fig3.jpg
https://cdn.ncbi.nlm.nih.gov/pmc/blobs/2125/5927060/605672aa3b3d/dddt-12-997Fig4.jpg
https://cdn.ncbi.nlm.nih.gov/pmc/blobs/2125/5927060/677022a5fa36/dddt-12-997Fig5.jpg
https://cdn.ncbi.nlm.nih.gov/pmc/blobs/2125/5927060/c62625445a73/dddt-12-997Fig6.jpg
https://cdn.ncbi.nlm.nih.gov/pmc/blobs/2125/5927060/a80971cd2540/dddt-12-997Fig7.jpg
https://cdn.ncbi.nlm.nih.gov/pmc/blobs/2125/5927060/5f8dac478017/dddt-12-997Fig8.jpg
https://cdn.ncbi.nlm.nih.gov/pmc/blobs/2125/5927060/3ead17971cee/dddt-12-997Fig1.jpg
https://cdn.ncbi.nlm.nih.gov/pmc/blobs/2125/5927060/35dc7d79d226/dddt-12-997Fig2.jpg
https://cdn.ncbi.nlm.nih.gov/pmc/blobs/2125/5927060/acb6d8a9cadd/dddt-12-997Fig3.jpg
https://cdn.ncbi.nlm.nih.gov/pmc/blobs/2125/5927060/605672aa3b3d/dddt-12-997Fig4.jpg
https://cdn.ncbi.nlm.nih.gov/pmc/blobs/2125/5927060/677022a5fa36/dddt-12-997Fig5.jpg
https://cdn.ncbi.nlm.nih.gov/pmc/blobs/2125/5927060/c62625445a73/dddt-12-997Fig6.jpg
https://cdn.ncbi.nlm.nih.gov/pmc/blobs/2125/5927060/a80971cd2540/dddt-12-997Fig7.jpg
https://cdn.ncbi.nlm.nih.gov/pmc/blobs/2125/5927060/5f8dac478017/dddt-12-997Fig8.jpg

相似文献

1
4-Amino-2-trifluoromethyl-phenyl retinate inhibits proliferation, invasion, and migration of breast cancer cells by independently regulating CRABP2 and FABP5.4-氨基-2-三氟甲基苯基维甲酸酯通过独立调节CRABP2和FABP5来抑制乳腺癌细胞的增殖、侵袭和迁移。
Drug Des Devel Ther. 2018 Apr 27;12:997-1008. doi: 10.2147/DDDT.S151029. eCollection 2018.
2
A novel all-trans retinoid acid derivatives inhibits the migration of breast cancer cell lines MDA-MB-231 via myosin light chain kinase involving p38-MAPK pathway.一种新型全反式视黄酸衍生物通过肌球蛋白轻链激酶途径抑制乳腺癌细胞系 MDA-MB-231 的迁移,涉及 p38-MAPK 通路。
Biomed Pharmacother. 2013 Jun;67(5):357-62. doi: 10.1016/j.biopha.2013.03.016. Epub 2013 Apr 2.
3
Molecular determinants of retinoic acid sensitivity in pancreatic cancer.胰腺癌中视黄酸敏感性的分子决定因素。
Clin Cancer Res. 2012 Jan 1;18(1):280-9. doi: 10.1158/1078-0432.CCR-11-2165. Epub 2011 Oct 18.
4
Anti-tumor effect of 4-Amino-2-Trifluoromethyl-Phenyl Retinate on human breast cancer MCF-7 cells via up-regulation of retinoid receptor-induced gene-1.视黄醇受体诱导基因 1 上调介导 4-氨基-2-三氟甲基苯维甲酸酯对人乳腺癌 MCF-7 细胞的抗肿瘤作用
Biomed Pharmacother. 2013 Oct;67(8):687-92. doi: 10.1016/j.biopha.2013.05.001. Epub 2013 Jun 11.
5
4-Amino-2-trifluoromethyl-phenyl retinate inhibits the migration of BGC-823 human gastric cancer cells by downregulating the phosphorylation level of MLC II.4-氨基-2-三氟甲基苯基维甲酸酯通过下调肌球蛋白轻链II(MLC II)的磷酸化水平抑制BGC-823人胃癌细胞的迁移。
Oncol Rep. 2014 Oct;32(4):1473-80. doi: 10.3892/or.2014.3343. Epub 2014 Jul 18.
6
A novel all-trans retinoid acid derivative induces apoptosis in MDA-MB-231 breast cancer cells.一种新型全反式维甲酸衍生物可诱导MDA-MB-231乳腺癌细胞凋亡。
Asian Pac J Cancer Prev. 2014;15(24):10819-24. doi: 10.7314/apjcp.2014.15.24.10819.
7
A novel all-trans retinoic acid derivative 4-amino‑2‑trifluoromethyl-phenyl retinate inhibits the proliferation of human hepatocellular carcinoma HepG2 cells by inducing G0/G1 cell cycle arrest and apoptosis via upregulation of p53 and ASPP1 and downregulation of iASPP.一种新型全反式维甲酸衍生物4-氨基-2-三氟甲基苯基维甲酸酯通过上调p53和ASPP1以及下调iASPP诱导G0/G1期细胞周期阻滞和凋亡,从而抑制人肝癌HepG2细胞的增殖。
Oncol Rep. 2016 Jul;36(1):333-41. doi: 10.3892/or.2016.4795. Epub 2016 May 9.
8
4-Amino-2-Trifluoromethyl-Phenyl Retinate induced leukemia cell differentiation by decreasing eIF6.视黄酸 4-氨基-2-三氟甲基苯酯通过降低 eIF6 诱导白血病细胞分化。
Biochem Biophys Res Commun. 2018 Sep 10;503(3):2033-2039. doi: 10.1016/j.bbrc.2018.07.153. Epub 2018 Aug 3.
9
New insights into 4-amino-2-tri-fluoromethyl-phenyl ester inhibition of cell growth and migration in the A549 lung adenocarcinoma cell line.4-氨基-2-三氟甲基苯基酯对A549肺腺癌细胞系细胞生长和迁移抑制作用的新见解。
Asian Pac J Cancer Prev. 2013;14(12):7265-70. doi: 10.7314/apjcp.2013.14.12.7265.
10
CRABP2 and FABP5 expression levels in diseased and normal pancreas.CRABP2 和 FABP5 在病变和正常胰腺中的表达水平。
Ann Diagn Pathol. 2020 Aug;47:151557. doi: 10.1016/j.anndiagpath.2020.151557. Epub 2020 Jun 20.

引用本文的文献

1
Fatty-Acid-Binding Proteins: From Lipid Transporters to Disease Biomarkers.脂肪酸结合蛋白:从脂质转运蛋白到疾病生物标志物。
Biomolecules. 2023 Dec 6;13(12):1753. doi: 10.3390/biom13121753.
2
A combination of all-trans retinoic acid derivative and COX-2 inhibitor has anticancer effects in human pharyngeal carcinoma cells.全反式维甲酸衍生物与COX-2抑制剂联合使用对人咽癌细胞具有抗癌作用。
Heliyon. 2023 Nov 17;9(11):e21664. doi: 10.1016/j.heliyon.2023.e21664. eCollection 2023 Nov.
3
FAM201A encodes small protein NBASP to inhibit neuroblastoma progression via inactivating MAPK pathway mediated by FABP5.

本文引用的文献

1
The Cellular Retinoic Acid Binding Protein 2 Promotes Survival of Malignant Peripheral Nerve Sheath Tumor Cells.细胞视黄酸结合蛋白2促进恶性外周神经鞘瘤细胞的存活。
Am J Pathol. 2017 Jul;187(7):1623-1632. doi: 10.1016/j.ajpath.2017.02.021. Epub 2017 May 11.
2
Colorectal cancer statistics, 2017.结直肠癌统计数据,2017 年。
CA Cancer J Clin. 2017 May 6;67(3):177-193. doi: 10.3322/caac.21395. Epub 2017 Mar 1.
3
FABP5 correlates with poor prognosis and promotes tumor cell growth and metastasis in cervical cancer.脂肪酸结合蛋白5(FABP5)与宫颈癌的不良预后相关,并促进肿瘤细胞生长和转移。
FAM201A 通过编码小蛋白 NBASP 抑制神经母细胞瘤的进展,其作用机制为通过 FABP5 使 MAPK 通路失活。
Commun Biol. 2023 Jul 12;6(1):714. doi: 10.1038/s42003-023-05092-7.
4
FABP5 regulates lipid metabolism to facilitate pancreatic neuroendocrine neoplasms progression via FASN mediated Wnt/β-catenin pathway.FABP5 通过 FASN 介导的 Wnt/β-catenin 通路调节脂质代谢促进胰腺神经内分泌肿瘤的进展。
Cancer Sci. 2023 Sep;114(9):3553-3567. doi: 10.1111/cas.15883. Epub 2023 Jun 11.
5
Identifying candidate reference chemicals for in vitro testing of the retinoid pathway for predictive developmental toxicity.鉴定候选参比化学物质用于体外测试类视黄醇途径的预测发育毒性。
ALTEX. 2023;40(2):217–236. doi: 10.14573/altex.2202231. Epub 2022 Jun 23.
6
Expression and function analysis of CRABP2 and FABP5, and their ratio in esophageal squamous cell carcinoma.CRABP2和FABP5在食管鳞状细胞癌中的表达、功能分析及其比值研究
Open Med (Wars). 2021 Sep 27;16(1):1444-1458. doi: 10.1515/med-2021-0350. eCollection 2021.
7
Myosin light chain kinase is a potential target for hypopharyngeal cancer treatment.肌球蛋白轻链激酶是下咽癌治疗的一个潜在靶点。
Biomed Pharmacother. 2020 Nov;131:110665. doi: 10.1016/j.biopha.2020.110665. Epub 2020 Sep 10.
8
Fatty acid-binding protein 5 predicts poor prognosis in patients with uveal melanoma.脂肪酸结合蛋白5可预测葡萄膜黑色素瘤患者的预后不良。
Oncol Lett. 2020 Mar;19(3):1771-1780. doi: 10.3892/ol.2020.11301. Epub 2020 Jan 14.
Tumour Biol. 2016 Nov;37(11):14873-14883. doi: 10.1007/s13277-016-5350-1. Epub 2016 Sep 19.
4
All-trans retinoic acids induce differentiation and sensitize a radioresistant breast cancer cells to chemotherapy.全反式维甲酸可诱导分化并使耐辐射的乳腺癌细胞对化疗敏感。
BMC Complement Altern Med. 2016 Mar 31;16:113. doi: 10.1186/s12906-016-1088-y.
5
Association between cytoplasmic CRABP2, altered retinoic acid signaling, and poor prognosis in glioblastoma.细胞质CRABP2、视黄酸信号改变与胶质母细胞瘤预后不良之间的关联。
Glia. 2016 Jun;64(6):963-76. doi: 10.1002/glia.22976. Epub 2016 Feb 19.
6
Cancer statistics in China, 2015.《中国癌症统计数据 2015》
CA Cancer J Clin. 2016 Mar-Apr;66(2):115-32. doi: 10.3322/caac.21338. Epub 2016 Jan 25.
7
The cancer-promoting gene fatty acid-binding protein 5 (FABP5) is epigenetically regulated during human prostate carcinogenesis.促癌基因脂肪酸结合蛋白5(FABP5)在人类前列腺癌发生过程中受到表观遗传调控。
Biochem J. 2016 Feb 15;473(4):449-61. doi: 10.1042/BJ20150926. Epub 2015 Nov 27.
8
CRABP1 is associated with a poor prognosis in breast cancer: adding to the complexity of breast cancer cell response to retinoic acid.细胞视黄酸结合蛋白1与乳腺癌的不良预后相关:这增加了乳腺癌细胞对视黄酸反应的复杂性。
Mol Cancer. 2015 Jul 5;14:129. doi: 10.1186/s12943-015-0380-7.
9
CRABP-II- and FABP5-independent responsiveness of human glioblastoma cells to all-trans retinoic acid.人胶质母细胞瘤细胞对全反式维甲酸的非CRABP-II和FABP5依赖性反应
Oncotarget. 2015 Mar 20;6(8):5889-902. doi: 10.18632/oncotarget.3334.
10
Fatty acid binding protein 5 promotes metastatic potential of triple negative breast cancer cells through enhancing epidermal growth factor receptor stability.脂肪酸结合蛋白5通过增强表皮生长因子受体稳定性促进三阴性乳腺癌细胞的转移潜能。
Oncotarget. 2015 Mar 20;6(8):6373-85. doi: 10.18632/oncotarget.3442.