Department of Otorhinolaryngology Head and Neck Surgery, The First Affiliated Hospital of Anhui Medical University, Hefei, 230032, China; Department of Otorhinolaryngology Head and Neck Surgery, The Second People's Hospital of Hefei, 230001, China.
Laboratory of Molecular Biology, and Department of Biochemistry, Anhui Medical University, Hefei, Anhui, 230032, China; Key Laboratory of Gene Research of Anhui Province, Hefei, Anhui, 230032, China.
Biomed Pharmacother. 2020 Nov;131:110665. doi: 10.1016/j.biopha.2020.110665. Epub 2020 Sep 10.
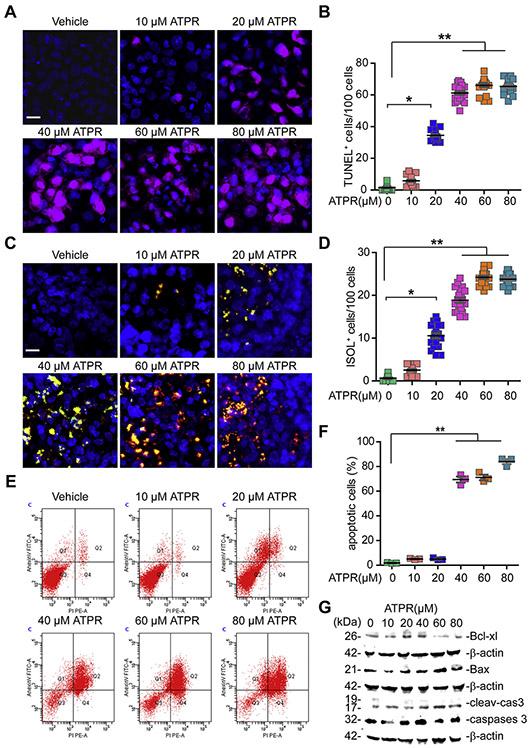
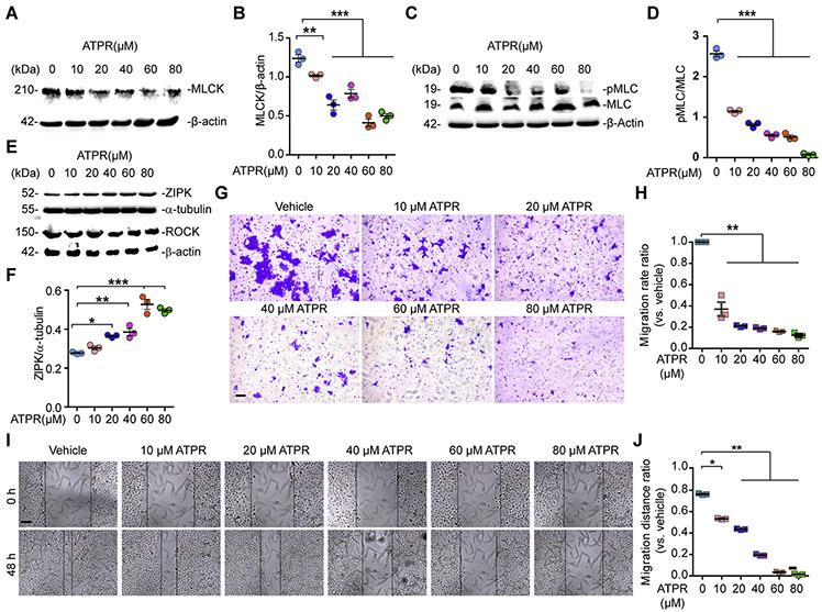
Hypopharyngeal cancer is squamous cell carcinoma (SCC) with the worst prognosis among the head and neck cancers. Overall, the 5-year survival rate remains poor although diagnostic imaging, radiation, chemotherapy, and surgical techniques have been improved. The mortality of patients with hypopharyngeal cancer is partly due to an increased likelihood of developing a second primary malignancy and metastasis. In this study, we found that MLCK expression, compared to healthy tissue, was up-regulated in hypopharyngeal tumor tissue. Of particular interest, a low 5-year survival rate was positively correlated with MLCK expression. We hypothesized that MLCK might be a target for hypopharyngeal cancer prognosis and treatment. In order to explore the function of MLCK in the development of cancer, we knockdown MLCK in hypopharyngeal cancer FaDu cells. The results showed that MLCK knockdown reduced the migration and invasion of FaDu cells. 4-amino-2-trifluoromethyl-phenyl retinate (ATPR) is the derivative of all-trans retinoic acid (ATRA), which was able to reduce both MLCK expression and activity in FaDu cells. ATPR induced FaDu cells apoptosis in a dose-dependent manner and also inhibited cell growth both in vivo and in vitro. Further experiments showed that overexpression of MLCK reduced ATPR induced-migration inhibition while increase of ATPR induced apoptosis, which suggested that MLCK was involved in ATPR's anti-cancer function. In conclusion, MLCK is a novel prognostic marker and therapeutic target for hypopharyngeal cancer. By targeting MLCK, ATPR exhibits its potential application in the treatment of this type of cancer.
下咽癌是头颈部癌症中预后最差的鳞状细胞癌(SCC)。尽管诊断成像、放射、化疗和手术技术已经得到改善,但总体 5 年生存率仍然很差。下咽癌患者的死亡率部分归因于发生第二原发恶性肿瘤和转移的可能性增加。在这项研究中,我们发现与健康组织相比,MLCK 在下咽肿瘤组织中的表达上调。有趣的是,低 5 年生存率与 MLCK 表达呈正相关。我们假设 MLCK 可能是下咽癌预后和治疗的靶点。为了探讨 MLCK 在癌症发展中的作用,我们在下咽癌细胞 FaDu 中敲低了 MLCK。结果表明,MLCK 敲低降低了 FaDu 细胞的迁移和侵袭。4-氨基-2-三氟甲基-苯基视黄酸(ATPR)是全反式视黄酸(ATRA)的衍生物,能够降低 FaDu 细胞中的 MLCK 表达和活性。ATPR 以剂量依赖性方式诱导 FaDu 细胞凋亡,并在体内和体外均抑制细胞生长。进一步的实验表明,MLCK 的过表达减少了 ATPR 诱导的迁移抑制,而增加了 ATPR 诱导的凋亡,这表明 MLCK 参与了 ATPR 的抗癌功能。总之,MLCK 是下咽癌的一种新的预后标志物和治疗靶点。通过靶向 MLCK,ATPR 显示出在治疗这种癌症方面的潜在应用。