Department of Ophthalmology, Leiden University Medical Centre, Leiden, The Netherlands.
Department of Ophthalmology, The Second Hospital of Jilin University, Changchun, PR China.
J Pathol. 2018 Aug;245(4):433-444. doi: 10.1002/path.5094. Epub 2018 Jun 23.
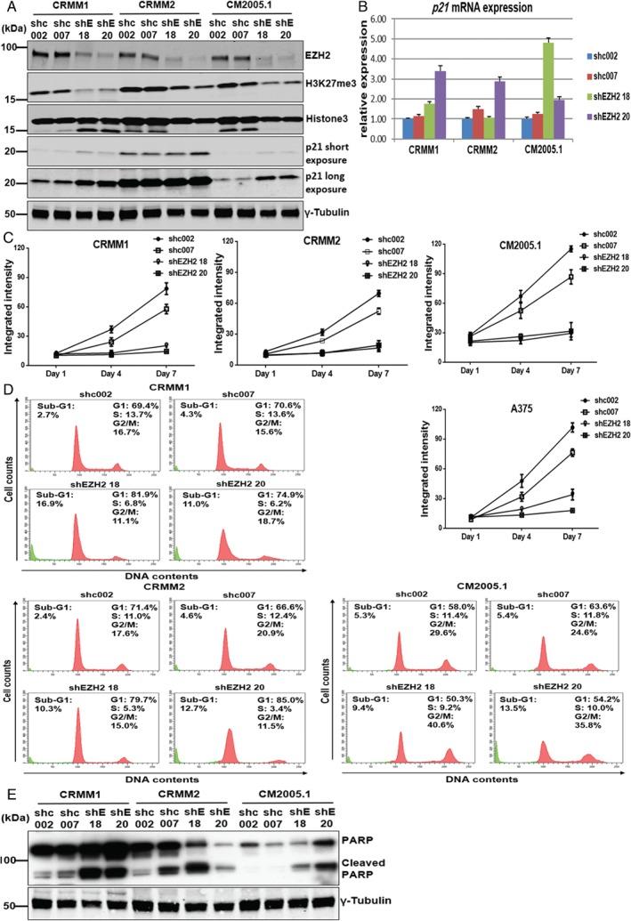
Malignant melanoma of the conjunctiva (CM) is an uncommon but potentially deadly disorder. Many malignancies show an increased activity of the epigenetic modifier enhancer of zeste homolog 2 (EZH2). We studied whether EZH2 is expressed in CM, and whether it may be a target for therapy in this malignancy. Immunohistochemical analysis showed that EZH2 protein expression was absent in normal conjunctival melanocytes and primary acquired melanosis, while EZH2 was highly expressed in 13 (50%) of 26 primary CM and seven (88%) of eight lymph node metastases. Increased expression was positively associated with tumour thickness (p =0.03). Next, we targeted EZH2 with specific inhibitors (GSK503 and UNC1999) or depleted EZH2 by stable shRNA knockdown in three primary CM cell lines. Both pharmacological and genetic inactivation of EZH2 inhibited cell growth and colony formation and influenced EZH2-mediated gene transcription and cell cycle profile in vitro. The tumour suppressor gene p21/CDKN1A was especially upregulated in CM cells after EZH2 knockdown in CM cells. Additionally, the potency of GSK503 against CM cells was monitored in zebrafish xenografts. GSK503 profoundly attenuated tumour growth in CM xenografts at a well-tolerated concentration. Our results indicate that elevated levels of EZH2 are relevant to CM tumourigenesis and progression, and that EZH2 may become a potential therapeutic target for patients with CM. © 2018 The Authors. The Journal of Pathology published by John Wiley & Sons Ltd on behalf of Pathological Society of Great Britain and Ireland.
结膜恶性黑色素瘤(CM)是一种不常见但潜在致命的疾病。许多恶性肿瘤表现出表观遗传修饰增强子结合锌指蛋白 2(EZH2)的活性增加。我们研究了 EZH2 是否在 CM 中表达,以及它是否可能成为这种恶性肿瘤的治疗靶点。免疫组织化学分析表明,EZH2 蛋白表达在正常结膜黑色素细胞和原发性获得性黑色素沉着症中缺失,而在 26 例原发性 CM 和 8 例淋巴结转移瘤中的 13 例(50%)中高度表达。表达增加与肿瘤厚度呈正相关(p=0.03)。接下来,我们用特异性抑制剂(GSK503 和 UNC1999)靶向 EZH2,或用稳定的 shRNA 敲低在三种原发性 CM 细胞系中敲低 EZH2。EZH2 的药理学和遗传失活均抑制细胞生长和集落形成,并影响体外 EZH2 介导的基因转录和细胞周期谱。在 CM 细胞中敲低 EZH2 后,肿瘤抑制基因 p21/CDKN1A 尤其上调。此外,还在斑马鱼异种移植中监测了 GSK503 对 CM 细胞的作用。GSK503 在可耐受的浓度下显著减弱 CM 异种移植中的肿瘤生长。我们的研究结果表明,EZH2 水平升高与 CM 肿瘤发生和进展有关,EZH2 可能成为 CM 患者的潜在治疗靶点。