Suppr超能文献

AFF4 通过调控 SOX2 促进头颈部鳞状细胞癌细胞的致瘤性和肿瘤起始能力。

AFF4 promotes tumorigenesis and tumor-initiation capacity of head and neck squamous cell carcinoma cells by regulating SOX2.

机构信息

State Key Laboratory of Oral Diseases, National Clinical Research Center for Oral Diseases, West China Hospital of Stomatology, Sichuan University, Chengdu, Sichuan Province, China.

出版信息

Carcinogenesis. 2018 Jul 3;39(7):937-947. doi: 10.1093/carcin/bgy046.

Abstract

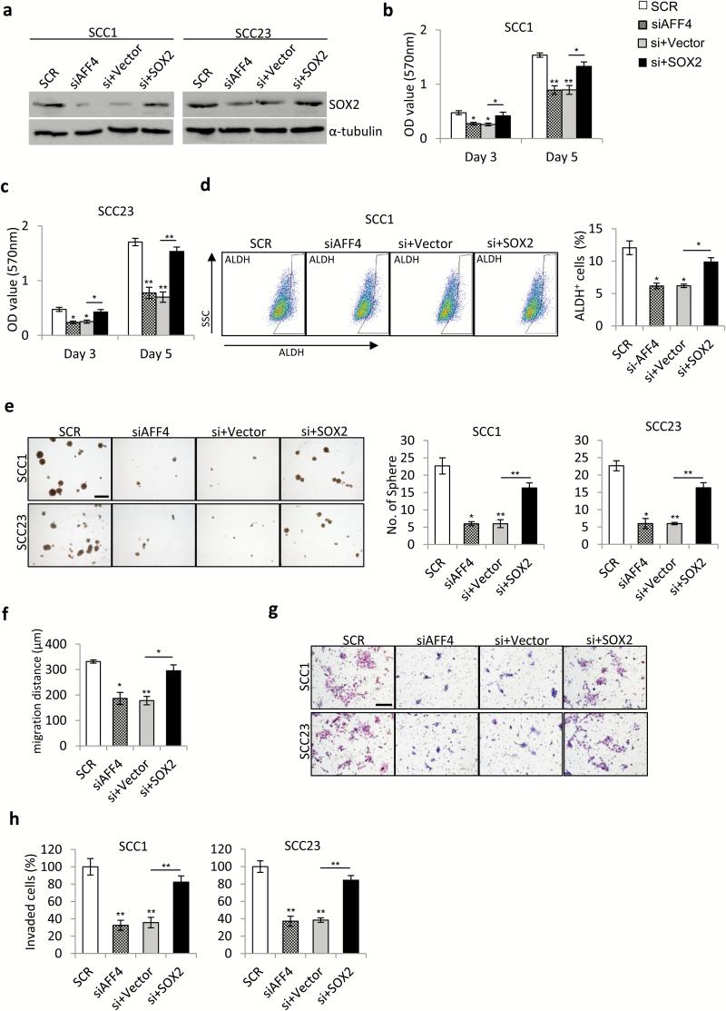
Super elongation complex (SEC) controls gene transcription by releasing Pol II from pausing. Previous studies have shown that dysfunction of SEC was associated with multiple human cancers, such as leukemia and breast cancer. However, the role of SEC in head and neck squamous cell carcinoma (HNSCC) development remains largely unknown. In this study, we found expression of AF4/FMR2 family member 4 (AFF4), the core component of SEC, was upregulated dramatically in HNSCC cell lines and tumor tissues. By using siRNA-mediated depletion and overexpression of AFF4, we demonstrated AFF4 promoted proliferation, migration and invasion of HNSCC cells. Moreover, we found AFF4 enhanced the aldehyde dehydrogenase (ALDH) activity and sphere formatting activity and was required for the tumor-initiation capacity of stem-like cells in HNSCC cell lines. Mechanistically, we found the role of AFF4 in regulation of HNSCC cell behaviors was mainly mediated by sex-determining region Y box2 (SOX2), a critical regulator involved in development of several human cancers. SOX2 expression changed in parallel with AFF4 expression in response to depletion and overexpression of AFF4, respectively. More importantly, overexpression of SOX2 rescued the inhibited proliferation, migration, invasion and ALDH activity induced by knockdown of AFF4 in HNSCC cells, at least in part. Collectively, our findings indicate AFF4 may serve as a biomarker and a potential target of therapies for patients with HNSCC.

摘要

超级延伸复合物 (SEC) 通过释放 Pol II 来控制基因转录,使其从暂停状态中恢复。先前的研究表明,SEC 的功能障碍与多种人类癌症有关,如白血病和乳腺癌。然而,SEC 在头颈部鳞状细胞癌 (HNSCC) 发展中的作用在很大程度上仍然未知。在这项研究中,我们发现 SEC 的核心组成部分 AF4/FMR2 家族成员 4 (AFF4) 在 HNSCC 细胞系和肿瘤组织中的表达显著上调。通过使用 siRNA 介导的 AFF4 耗竭和过表达,我们证明了 AFF4 促进了 HNSCC 细胞的增殖、迁移和侵袭。此外,我们发现 AFF4 增强了醛脱氢酶 (ALDH) 活性和球体形成活性,并且是 HNSCC 细胞系中干细胞样细胞的肿瘤起始能力所必需的。在机制上,我们发现 AFF4 在调节 HNSCC 细胞行为中的作用主要是通过性别决定区 Y 框 2 (SOX2) 介导的,SOX2 是参与几种人类癌症发展的关键调节因子。SOX2 的表达随 AFF4 的表达而变化,分别对 AFF4 的耗竭和过表达做出响应。更重要的是,过表达 SOX2 挽救了 AFF4 敲低对 HNSCC 细胞增殖、迁移、侵袭和 ALDH 活性的抑制作用,至少部分挽救了这种抑制作用。总之,我们的研究结果表明 AFF4 可作为 HNSCC 患者的生物标志物和治疗潜在靶点。

https://cdn.ncbi.nlm.nih.gov/pmc/blobs/a390/6031063/4c7979b987cf/bgy04601.jpg

文献AI研究员

20分钟写一篇综述,助力文献阅读效率提升50倍。

立即体验

用中文搜PubMed

大模型驱动的PubMed中文搜索引擎

马上搜索

文档翻译

学术文献翻译模型,支持多种主流文档格式。

立即体验