Suppr超能文献

孕前及孕期母亲酗酒会导致青少年后代出现情绪障碍遗传及酒精易感性。

Pre-conceptional and Peri-Gestational Maternal Binge Alcohol Drinking Produces Inheritance of Mood Disturbances and Alcohol Vulnerability in the Adolescent Offspring.

作者信息

Brancato Anna, Castelli Valentina, Cavallaro Angela, Lavanco Gianluca, Plescia Fulvio, Cannizzaro Carla

机构信息

Department of Sciences for Health Promotion and Mother and Child Care "Giuseppe D'Alessandro", University of Palermo, Palermo, Italy.

出版信息

Front Psychiatry. 2018 Apr 23;9:150. doi: 10.3389/fpsyt.2018.00150. eCollection 2018.

Abstract

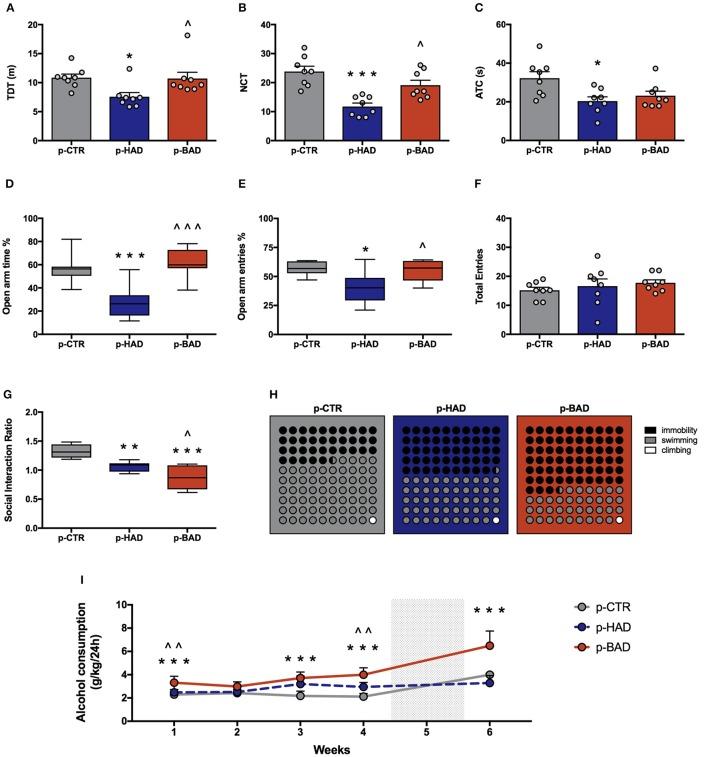
Although binge drinking is on the rise in women of reproductive age and during pregnancy, the consequences in the offspring, in particular the inheritance of alcohol-related mood disturbances and alcohol abuse vulnerability, are still poorly investigated. In this study, we modeled both Habitual- and Binge Alcohol Drinking (HAD and BAD) in female rats by employing a two-bottle choice paradigm, with 20% alcohol and water. The exposure started 12 weeks before pregnancy and continued during gestation and lactation. The consequences induced by the two alcohol drinking patterns in female rats were assessed before conception in terms of behavioral reactivity, anxiety- and depressive-like behavior. Afterwards, from adolescence to young-adulthood, male offspring was assessed for behavioral phenotype and alcohol abuse vulnerability. At pre-conceptional time BAD female rats showed higher mean alcohol intake and preference than HAD group; differences in drinking trajectories were attenuated during pregnancy and lactation. Pre-conceptional BAD induced a prevalent depressive/anhedonic-like behavior in female rats, rather than an increase in anxiety-like behavior, as observed in HAD rats. In the adolescent offspring, peri-gestational BAD did not affect behavioral reactivity in the open field and anxiety-like behavior in the elevated plus maze. Rather, BAD dams offspring displayed higher despair-behavior and lower social interaction with respect to control- and HAD dams progeny. Notably, only binge drinking exposure increased offspring vulnerability to alcohol abuse and relapse following forced abstinence. This is the first report showing that binge-like alcohol consumption from pre-conceptional until weaning induces relevant consequences in the affective phenotype of both the mothers and the offspring, and that such effects include heightened alcohol abuse vulnerability in the offspring. These findings highlight the need for more incisive public education campaigns about detrimental consequences of peri-gestational alcohol exposure.

摘要

尽管育龄女性和孕期女性的暴饮行为呈上升趋势,但对其后代的影响,尤其是与酒精相关的情绪障碍遗传和酒精滥用易感性,仍缺乏充分研究。在本研究中,我们通过采用两瓶选择范式,让雌性大鼠饮用20%的酒精和水,模拟习惯性饮酒和暴饮(分别为HAD和BAD)。暴露从怀孕前12周开始,持续到妊娠期和哺乳期。在受孕前,根据行为反应性、焦虑样行为和抑郁样行为评估两种饮酒模式对雌性大鼠的影响。之后,从青春期到青年期,对雄性后代的行为表型和酒精滥用易感性进行评估。在受孕前,BAD雌性大鼠的平均酒精摄入量和偏好高于HAD组;在怀孕和哺乳期间,饮酒轨迹的差异有所减弱。受孕前的BAD在雌性大鼠中诱发了普遍的抑郁/快感缺失样行为,而不是像HAD大鼠那样出现焦虑样行为增加。在青春期后代中,围产期BAD不影响旷场试验中的行为反应性和高架十字迷宫中的焦虑样行为。相反,与对照组和HAD组母鼠的后代相比,BAD组母鼠的后代表现出更高的绝望行为和更低的社交互动。值得注意的是,只有暴饮暴露增加了后代对酒精滥用和强制戒酒后复发的易感性。这是第一份报告表明,从受孕前到断奶期间的暴饮样酒精消费会对母亲和后代的情感表型产生相关影响,并且这些影响包括后代酒精滥用易感性增加。这些发现凸显了开展更有针对性的公众教育活动,宣传围产期酒精暴露有害后果的必要性。

https://cdn.ncbi.nlm.nih.gov/pmc/blobs/61cd/5930268/d59568fa82c2/fpsyt-09-00150-g0001.jpg

文献检索

告别复杂PubMed语法,用中文像聊天一样搜索,搜遍4000万医学文献。AI智能推荐,让科研检索更轻松。

立即免费搜索

文件翻译

保留排版,准确专业,支持PDF/Word/PPT等文件格式,支持 12+语言互译。

免费翻译文档

深度研究

AI帮你快速写综述,25分钟生成高质量综述,智能提取关键信息,辅助科研写作。

立即免费体验