• 文献检索
  • 文档翻译
  • 深度研究
  • 学术资讯
  • Suppr Zotero 插件Zotero 插件
  • 邀请有礼
  • 套餐&价格
  • 历史记录
应用&插件
Suppr Zotero 插件Zotero 插件浏览器插件Mac 客户端Windows 客户端微信小程序
定价
高级版会员购买积分包购买API积分包
服务
文献检索文档翻译深度研究API 文档MCP 服务
关于我们
关于 Suppr公司介绍联系我们用户协议隐私条款
关注我们

Suppr 超能文献

核心技术专利:CN118964589B侵权必究
粤ICP备2023148730 号-1Suppr @ 2026

文献检索

告别复杂PubMed语法,用中文像聊天一样搜索,搜遍4000万医学文献。AI智能推荐,让科研检索更轻松。

立即免费搜索

文件翻译

保留排版,准确专业,支持PDF/Word/PPT等文件格式,支持 12+语言互译。

免费翻译文档

深度研究

AI帮你快速写综述,25分钟生成高质量综述,智能提取关键信息,辅助科研写作。

立即免费体验

卵母细胞与周围卵丘细胞之间的功能信号和基因调控网络。

Functional signaling and gene regulatory networks between the oocyte and the surrounding cumulus cells.

机构信息

Department of Animal Sciences, Auburn University, 559 Devall Dr, Auburn, AL, 36849, USA.

出版信息

BMC Genomics. 2018 May 10;19(1):351. doi: 10.1186/s12864-018-4738-2.

DOI:10.1186/s12864-018-4738-2
PMID:29747587
原文链接:https://pmc.ncbi.nlm.nih.gov/articles/PMC5946446/
Abstract

BACKGROUND

The maturation and successful acquisition of developmental competence by an oocyte, the female gamete, during folliculogenesis is highly dependent on molecular interactions with somatic cells. Most of the cellular interactions identified, thus far, are modulated by growth factors, ions or metabolites. We hypothesized that this interaction is also modulated at the transcriptional level, which leads to the formation of gene regulatory networks between the oocyte and cumulus cells. We tested this hypothesis by analyzing transcriptome data from single oocytes and the surrounding cumulus cells collected from antral follicles employing an analytical framework to determine interdependencies at the transcript level.

RESULTS

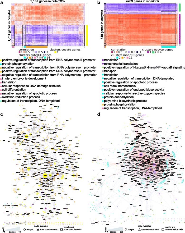
We overlapped our transcriptome data with putative protein-protein interactions and identified hundreds of ligand-receptor pairs that can transduce paracrine signaling between an oocyte and cumulus cells. We determined that 499 ligand-encoding genes expressed in oocytes and cumulus cells are functionally associated with transcription regulation (FDR < 0.05). Ligand-encoding genes with specific expression in oocytes or cumulus cells were enriched for biological functions that are likely associated with the coordinated formation of transzonal projections from cumulus cells that reach the oocyte's membrane. Thousands of gene pairs exhibit significant linear co-expression (absolute correlation > 0.85, FDR < 1.8 × 10) patterns between oocytes and cumulus cells. Hundreds of co-expressing genes showed clustering patterns associated with biological functions (FDR < 0.5) necessary for a coordinated function between the oocyte and cumulus cells during folliculogenesis (i.e. regulation of transcription, translation, apoptosis, cell differentiation and transport).

CONCLUSION

Our analyses revealed a complex and functional gene regulatory circuit between the oocyte and surrounding cumulus cells. The regulatory profile of each cumulus-oocyte complex is likely associated with the oocytes' developmental potential to derive an embryo.

摘要

背景

卵子是雌性配子,在卵泡发生过程中其成熟和成功获得发育能力高度依赖于与体细胞的分子相互作用。迄今为止,大多数已鉴定的细胞相互作用都是由生长因子、离子或代谢物调节的。我们假设这种相互作用也在转录水平上受到调节,这导致卵母细胞和颗粒细胞之间形成基因调控网络。我们通过分析来自窦卵泡的单个卵母细胞和周围颗粒细胞的转录组数据来检验这一假设,采用分析框架确定转录水平上的相互依赖关系。

结果

我们将转录组数据与假定的蛋白质-蛋白质相互作用重叠,并鉴定了数百个配体-受体对,可以在卵母细胞和颗粒细胞之间传递旁分泌信号。我们确定了在卵母细胞和颗粒细胞中表达的 499 个配体编码基因与转录调节功能相关(FDR<0.05)。在卵母细胞或颗粒细胞中特异性表达的配体编码基因富集了与协调形成从颗粒细胞延伸到卵母细胞膜的透明带突起相关的生物学功能。数千个基因对在卵母细胞和颗粒细胞之间表现出显著的线性共表达(绝对相关系数>0.85,FDR<1.8×10)模式。数百个共表达基因显示出与生物学功能相关的聚类模式(FDR<0.5),这些功能对于卵母细胞和颗粒细胞在卵泡发生过程中的协调功能(即转录、翻译、细胞凋亡、细胞分化和运输的调节)是必要的。

结论

我们的分析揭示了卵母细胞和周围颗粒细胞之间复杂而功能性的基因调控回路。每个卵母细胞-颗粒细胞复合体的调节谱可能与卵母细胞的发育潜力有关,以产生胚胎。

https://cdn.ncbi.nlm.nih.gov/pmc/blobs/e7d6/5946446/27ba086eef3c/12864_2018_4738_Fig4_HTML.jpg
https://cdn.ncbi.nlm.nih.gov/pmc/blobs/e7d6/5946446/d9c551c6d79a/12864_2018_4738_Fig1_HTML.jpg
https://cdn.ncbi.nlm.nih.gov/pmc/blobs/e7d6/5946446/273add1b437d/12864_2018_4738_Fig2_HTML.jpg
https://cdn.ncbi.nlm.nih.gov/pmc/blobs/e7d6/5946446/610712707a0a/12864_2018_4738_Fig3_HTML.jpg
https://cdn.ncbi.nlm.nih.gov/pmc/blobs/e7d6/5946446/27ba086eef3c/12864_2018_4738_Fig4_HTML.jpg
https://cdn.ncbi.nlm.nih.gov/pmc/blobs/e7d6/5946446/d9c551c6d79a/12864_2018_4738_Fig1_HTML.jpg
https://cdn.ncbi.nlm.nih.gov/pmc/blobs/e7d6/5946446/273add1b437d/12864_2018_4738_Fig2_HTML.jpg
https://cdn.ncbi.nlm.nih.gov/pmc/blobs/e7d6/5946446/610712707a0a/12864_2018_4738_Fig3_HTML.jpg
https://cdn.ncbi.nlm.nih.gov/pmc/blobs/e7d6/5946446/27ba086eef3c/12864_2018_4738_Fig4_HTML.jpg

相似文献

1
Functional signaling and gene regulatory networks between the oocyte and the surrounding cumulus cells.卵母细胞与周围卵丘细胞之间的功能信号和基因调控网络。
BMC Genomics. 2018 May 10;19(1):351. doi: 10.1186/s12864-018-4738-2.
2
Differences in cumulus cell gene expression indicate the benefit of a pre-maturation step to improve in-vitro bovine embryo production.卵丘细胞基因表达的差异表明了预成熟步骤对提高体外牛胚胎生产的益处。
Mol Hum Reprod. 2016 Dec;22(12):882-897. doi: 10.1093/molehr/gaw055. Epub 2016 Aug 24.
3
Characterization of FSH signalling networks in bovine cumulus cells: a perspective on oocyte competence acquisition.牛卵丘细胞中促卵泡激素信号网络的表征:对卵母细胞能力获得的一种见解
Mol Hum Reprod. 2015 Sep;21(9):688-701. doi: 10.1093/molehr/gav032. Epub 2015 Jun 24.
4
Transcriptomic signature of the follicular somatic compartment surrounding an oocyte with high developmental competence.高发育能力卵母细胞周围滤泡体细胞区室的转录组特征。
Sci Rep. 2017 Jul 28;7(1):6815. doi: 10.1038/s41598-017-07039-5.
5
Cumulus Cell Transcripts Transit to the Bovine Oocyte in Preparation for Maturation.卵丘细胞转录本进入牛卵母细胞以准备成熟。
Biol Reprod. 2016 Jan;94(1):16. doi: 10.1095/biolreprod.114.127571. Epub 2015 Nov 19.
6
Developmental competence in oocytes and cumulus cells: candidate genes and networks.卵母细胞和卵丘细胞的发育能力:候选基因和网络。
Syst Biol Reprod Med. 2012 Apr;58(2):88-101. doi: 10.3109/19396368.2012.656217. Epub 2012 Feb 8.
7
Proteomics-based systems biology modeling of bovine germinal vesicle stage oocyte and cumulus cell interaction.基于蛋白质组学的牛卵母细胞生发泡期和卵丘细胞相互作用的系统生物学模型。
PLoS One. 2010 Jun 21;5(6):e11240. doi: 10.1371/journal.pone.0011240.
8
The blueprint of RNA storages relative to oocyte developmental competence in cattle (Bos taurus).牛(Bos taurus)卵母细胞发育能力相关的 RNA 储存蓝图。
Biol Reprod. 2020 Apr 15;102(4):784-794. doi: 10.1093/biolre/ioaa015.
9
Identification of novel bovine cumulus cell molecular markers predictive of oocyte competence: functional and diagnostic implications.鉴定预测卵母细胞能力的新型牛卵丘细胞分子标志物:功能及诊断意义
Biol Reprod. 2008 Aug;79(2):301-9. doi: 10.1095/biolreprod.107.067223. Epub 2008 Apr 16.
10
An improved IVM method for cumulus-oocyte complexes from small follicles in polycystic ovary syndrome patients enhances oocyte competence and embryo yield.一种改良的多囊卵巢综合征患者小卵泡卵丘-卵母细胞复合物的玻璃化方法可提高卵母细胞成熟度和胚胎产量。
Hum Reprod. 2017 Oct 1;32(10):2056-2068. doi: 10.1093/humrep/dex262.

引用本文的文献

1
Current Status of In Vitro Oocyte Growth and Development in Mammals.哺乳动物体外卵母细胞生长与发育的现状
Reprod Med Biol. 2025 Jul 17;24(1):e12669. doi: 10.1002/rmb2.12669. eCollection 2025 Jan-Dec.
2
Single-cell and spatiotemporal profile of ovulation in the mouse ovary.小鼠卵巢排卵的单细胞及时空特征
PLoS Biol. 2025 Jun 24;23(6):e3003193. doi: 10.1371/journal.pbio.3003193. eCollection 2025 Jun.
3
Interleukin-6 supplementation improves bovine conceptus elongation and transcriptomic indicators of developmental competence†.

本文引用的文献

1
Extraction of total RNA from single-oocytes and single-cell mRNA sequencing of swine oocytes.从猪单卵母细胞中提取总RNA及对猪卵母细胞进行单细胞mRNA测序。
BMC Res Notes. 2018 Feb 27;11(1):155. doi: 10.1186/s13104-018-3264-2.
2
Oocyte Developmental Competence: Insights from Cross-Species Differential Gene Expression and Human Oocyte-Specific Functional Gene Networks.卵母细胞发育能力:跨物种差异基因表达及人类卵母细胞特异性功能基因网络的见解
OMICS. 2017 Mar;21(3):156-168. doi: 10.1089/omi.2016.0177. Epub 2017 Feb 16.
3
UniProt: the universal protein knowledgebase.
补充白细胞介素-6可改善牛胚胎的伸长及发育能力的转录组学指标†
Biol Reprod. 2024 Jul 12;111(1):43-53. doi: 10.1093/biolre/ioae045.
4
Single-Cell Transcriptome Analysis Reveals Development-Specific Networks at Distinct Synchronized Antral Follicle Sizes in Sheep Oocytes.单细胞转录组分析揭示绵羊卵母细胞在不同同步窦卵泡大小下发育特异的网络。
Int J Mol Sci. 2024 Jan 11;25(2):910. doi: 10.3390/ijms25020910.
5
Sctensor detects many-to-many cell-cell interactions from single cell RNA-sequencing data.Sctensor 可从单细胞 RNA 测序数据中检测到多对多的细胞间相互作用。
BMC Bioinformatics. 2023 Nov 7;24(1):420. doi: 10.1186/s12859-023-05490-y.
6
Ferulic Acid Enhances Oocyte Maturation and the Subsequent Development of Bovine Oocytes.阿魏酸可提高卵母细胞成熟度及牛卵母细胞的后续发育能力。
Int J Mol Sci. 2023 Sep 30;24(19):14804. doi: 10.3390/ijms241914804.
7
Transcriptome Signature of Immature and In Vitro-Matured Equine Cumulus-Oocytes Complex.马未成熟卵丘卵母细胞复合体的转录组特征。
Int J Mol Sci. 2023 Sep 6;24(18):13718. doi: 10.3390/ijms241813718.
8
The impact of epigenetic landscape on ovarian cells in infertile older women undergoing IVF procedures.胚胎发生景观对接受体外受精程序的不孕老年妇女卵巢细胞的影响。
Clin Epigenetics. 2023 May 4;15(1):76. doi: 10.1186/s13148-023-01490-0.
9
Cumulus Cells Accelerate Postovulatory Oocyte Aging through IL1-IL1R1 Interaction in Mice.卵丘细胞通过小鼠体内的 IL1-IL1R1 相互作用加速排卵后卵母细胞衰老。
Int J Mol Sci. 2023 Feb 9;24(4):3530. doi: 10.3390/ijms24043530.
10
Gene transcriptional profiles in gonads of Bacillus taxa (Phasmida) with different cytological mechanisms of automictic parthenogenesis.具有不同自动孤雌生殖细胞学机制的竹节虫目(Phasmida)芽孢杆菌类性腺中的基因转录谱。
Zoological Lett. 2022 Nov 26;8(1):14. doi: 10.1186/s40851-022-00197-z.
通用蛋白质知识库:UniProt
Nucleic Acids Res. 2017 Jan 4;45(D1):D158-D169. doi: 10.1093/nar/gkw1099. Epub 2016 Nov 29.
4
Differences in cumulus cell gene expression indicate the benefit of a pre-maturation step to improve in-vitro bovine embryo production.卵丘细胞基因表达的差异表明了预成熟步骤对提高体外牛胚胎生产的益处。
Mol Hum Reprod. 2016 Dec;22(12):882-897. doi: 10.1093/molehr/gaw055. Epub 2016 Aug 24.
5
Transcriptome analysis of human cumulus cells reveals hypoxia as the main determinant of follicular senescence.人卵丘细胞的转录组分析揭示缺氧是卵泡衰老的主要决定因素。
Mol Hum Reprod. 2016 Aug;22(8):866-76. doi: 10.1093/molehr/gaw038. Epub 2016 Jun 6.
6
Complex heatmaps reveal patterns and correlations in multidimensional genomic data.复杂热图揭示多维基因组数据中的模式和相关性。
Bioinformatics. 2016 Sep 15;32(18):2847-9. doi: 10.1093/bioinformatics/btw313. Epub 2016 May 20.
7
Bidirectional communication between cumulus cells and the oocyte: Old hands and new players?卵丘细胞与卵母细胞之间的双向通讯:老手与新角色?
Theriogenology. 2016 Jul 1;86(1):62-8. doi: 10.1016/j.theriogenology.2016.04.019. Epub 2016 Apr 21.
8
Cumulus Cell Transcripts Transit to the Bovine Oocyte in Preparation for Maturation.卵丘细胞转录本进入牛卵母细胞以准备成熟。
Biol Reprod. 2016 Jan;94(1):16. doi: 10.1095/biolreprod.114.127571. Epub 2015 Nov 19.
9
A draft network of ligand-receptor-mediated multicellular signalling in human.人类中由配体-受体介导的多细胞信号传导网络草案。
Nat Commun. 2015 Jul 22;6:7866. doi: 10.1038/ncomms8866.
10
Use of both cumulus cells' transcriptomic markers and zona pellucida birefringence to select developmentally competent oocytes in human assisted reproductive technologies.在人类辅助生殖技术中使用卵丘细胞转录组标记和透明带双折射来选择发育潜能良好的卵母细胞。
BMC Genomics. 2015;16 Suppl 1(Suppl 1):S9. doi: 10.1186/1471-2164-16-S1-S9. Epub 2015 Jan 15.