Sauveur Juliette, Matera Eva-Laure, Chettab Kamel, Valet Philippe, Guitton Jerome, Savina Ariel, Dumontet Charles
Centre de Recherche en Cancérologie de Lyon, INSERM U1052, CNRS 5286 University of Lyon, Lyon, France.
Institut des Maladies Métaboliques et Cardiovasculaires, INSERM U1048, Université de Toulouse, UPS, Toulouse, France.
Oncotarget. 2018 Apr 20;9(30):21141-21155. doi: 10.18632/oncotarget.24975.
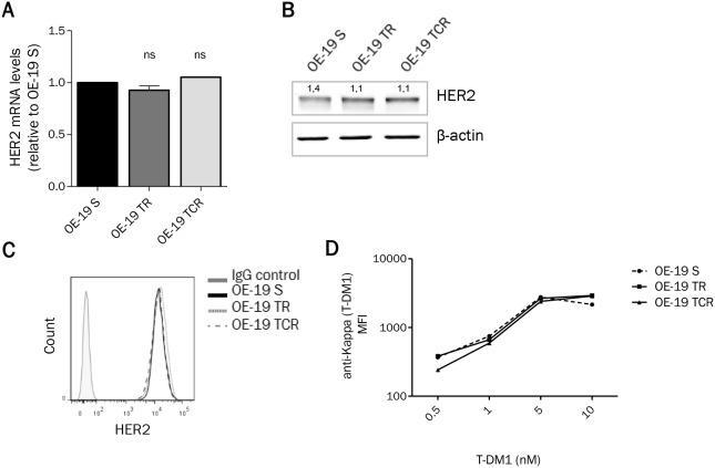
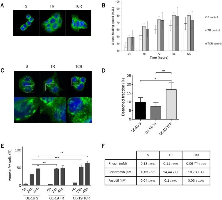
Trastuzumab-emtansine (T-DM1) is an antibody-drug conjugate that specifically targets HER2 thanks to its antibody component trastuzumab. In spite of responses to this novel agent, acquired resistance to treatment remains a major obstacle. Prolonged exposure of the gastroesophageal junction cancer cell line OE-19 to T-DM1, in the absence or presence of ciclosporin A resulted in the selection of two resistant cell lines to T-DM1. T-DM1-resistant cells presented an increased expression of adhesion genes, altered spreading and higher sensitivity to anoikis than parental cells. A resistant cell line showed decreased adhesion strength, increased migration speed and increased sensitivity to RhoA inhibition. Genes involved in the prostaglandin pathway were deregulated in resistant models. Addition of prostaglandin E to T-DM1 partially restored its cytotoxic activity in resistant models. This work demonstrates that T-DM1-resistance may be associated with alterations of cell adhesion and the prostaglandin pathway, which might constitute novel therapeutic targets.
曲妥珠单抗-恩美曲妥珠单抗(T-DM1)是一种抗体药物偶联物,由于其抗体成分曲妥珠单抗,它能特异性靶向HER2。尽管对这种新型药物有反应,但获得性耐药仍是治疗的主要障碍。在有无环孢素A的情况下,将胃食管交界癌细胞系OE-19长时间暴露于T-DM1中,导致筛选出两种对T-DM1耐药的细胞系。与亲本细胞相比,T-DM1耐药细胞的黏附基因表达增加、铺展改变且对失巢凋亡更敏感。一个耐药细胞系显示黏附强度降低、迁移速度增加且对RhoA抑制更敏感。在耐药模型中,参与前列腺素途径的基因失调。在耐药模型中,将前列腺素E添加到T-DM1中可部分恢复其细胞毒活性。这项研究表明,T-DM1耐药可能与细胞黏附和前列腺素途径的改变有关,这可能构成新的治疗靶点。