• 文献检索
  • 文档翻译
  • 深度研究
  • 学术资讯
  • Suppr Zotero 插件Zotero 插件
  • 邀请有礼
  • 套餐&价格
  • 历史记录
应用&插件
Suppr Zotero 插件Zotero 插件浏览器插件Mac 客户端Windows 客户端微信小程序
定价
高级版会员购买积分包购买API积分包
服务
文献检索文档翻译深度研究API 文档MCP 服务
关于我们
关于 Suppr公司介绍联系我们用户协议隐私条款
关注我们

Suppr 超能文献

核心技术专利:CN118964589B侵权必究
粤ICP备2023148730 号-1Suppr @ 2026

文献检索

告别复杂PubMed语法,用中文像聊天一样搜索,搜遍4000万医学文献。AI智能推荐,让科研检索更轻松。

立即免费搜索

文件翻译

保留排版,准确专业,支持PDF/Word/PPT等文件格式,支持 12+语言互译。

免费翻译文档

深度研究

AI帮你快速写综述,25分钟生成高质量综述,智能提取关键信息,辅助科研写作。

立即免费体验

巨噬细胞/中性粒细胞和 T 细胞特异性 gp130 缺陷小鼠实验性自身免疫性脑炎的不同结果。

Differing Outcome of Experimental Autoimmune Encephalitis in Macrophage/Neutrophil- and T Cell-Specific gp130-Deficient Mice.

机构信息

Division of Infection Immunology, Research Center Borstel, Borstel, Germany.

Institute of Neuropathology, Medical Faculty University of Freiburg, Freiburg, Germany.

出版信息

Front Immunol. 2018 May 2;9:836. doi: 10.3389/fimmu.2018.00836. eCollection 2018.

DOI:10.3389/fimmu.2018.00836
PMID:29770132
原文链接:https://pmc.ncbi.nlm.nih.gov/articles/PMC5940746/
Abstract

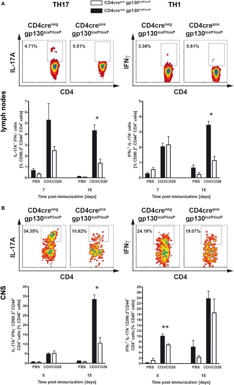
gp130 cytokines are differentially involved in regulating the T helper (H) 17-driven pathogenesis of experimental autoimmune encephalomyelitis (EAE), the animal model of human multiple sclerosis. Interleukin (IL)-6 directly promotes the development of TH17 cells through the gp130/IL-6R complex. By contrast, IL-27 has been shown to suppress a TH17 immune response by gp130/IL-27R-alpha (α) receptor ligation. The IL-27-dependent regulation of a TH17 development could be mediated on the level of CD4 T cells. However, because IL-27 also suppresses the secretion of the TH17-driving cytokines IL-6 and IL-12/23p40 in accessory cells, TH17 immune responses may also be controlled by IL-27 on the level of macrophages and/or neutrophils. To analyze these opposing effects of gp130 engagement on the pathogenesis of EAE, we immunized CD4 T cell-specific gp130-deficient (CD4cregp130) and macrophage/neutrophil-specific gp130-deficient (LysMcregp130) mice with the myelin-oligodendrocyte-glycoprotein peptide MOG. Whereas inflammatory immune responses, TH17 differentiation, and pathology in CD4cregp130 mice were mitigated, disease progression was eventually enhanced in LysMcregp130 mice. Exacerbated disease in MOG-immunized LysMcregp130 mice was associated with an elevated development of TH17 cells and increased infiltration of the central nervous system with leukocytes indicating a suppressive role of macrophage/neutrophil-gp130. To further prove IL-6 to be responsible for the control of inflammation during EAE through gp130 on macrophages/neutrophils, we immunized LysMcreIL-6R mice. In contrast to LysMcregp130 mice, neuropathology in MOG-immunized macrophage/neutrophil-specific IL-6R-deficient mice was not enhanced indicating that the alleviation of EAE through macrophage/neutrophil-gp130 is mediated independently of IL-6. Together, this different pathology in macrophage/neutrophil- and CD4 T cell-specific gp130-deficient mice suggests that gp130 cytokines modulate TH17 inflammation differentially by targeting distinct cell types.

摘要

gp130 细胞因子在调节实验性自身免疫性脑脊髓炎 (EAE) 的 TH17 驱动发病机制中具有差异作用,EAE 是人类多发性硬化症的动物模型。白细胞介素 (IL)-6 通过 gp130/IL-6R 复合物直接促进 TH17 细胞的发育。相比之下,IL-27 已被证明通过 gp130/IL-27R-α (α) 受体结合来抑制 TH17 免疫反应。IL-27 对 TH17 发育的调节作用可能在 CD4 T 细胞水平上进行。然而,因为 IL-27 也抑制辅助细胞中 TH17 驱动细胞因子 IL-6 和 IL-12/23p40 的分泌,TH17 免疫反应也可能受到巨噬细胞和/或中性粒细胞中 IL-27 的控制。为了分析 gp130 结合对 EAE 发病机制的这些相反影响,我们用髓鞘少突胶质细胞糖蛋白肽 MOG 免疫 CD4 T 细胞特异性 gp130 缺陷型 (CD4cregp130) 和巨噬细胞/中性粒细胞特异性 gp130 缺陷型 (LysMcregp130) 小鼠。虽然 CD4cregp130 小鼠的炎症免疫反应、TH17 分化和病理学得到缓解,但 LysMcregp130 小鼠的疾病进展最终增强。MOG 免疫的 LysMcregp130 小鼠中疾病加重与 TH17 细胞的发育增加以及中枢神经系统白细胞浸润增加有关,这表明巨噬细胞/中性粒细胞-gp130 具有抑制作用。为了进一步证明 IL-6 通过巨噬细胞/中性粒细胞上的 gp130 负责控制 EAE 期间的炎症,我们免疫了 LysMcreIL-6R 小鼠。与 LysMcregp130 小鼠相反,MOG 免疫的巨噬细胞/中性粒细胞特异性 IL-6R 缺陷型小鼠的神经病理学没有增强,表明通过巨噬细胞/中性粒细胞-gp130 缓解 EAE 不依赖于 IL-6。总之,巨噬细胞/中性粒细胞和 CD4 T 细胞特异性 gp130 缺陷型小鼠的不同病理学表明,gp130 细胞因子通过针对不同的细胞类型来调节 TH17 炎症。

https://cdn.ncbi.nlm.nih.gov/pmc/blobs/3691/5940746/1a2c0f476c1d/fimmu-09-00836-g008.jpg
https://cdn.ncbi.nlm.nih.gov/pmc/blobs/3691/5940746/6015c5beb293/fimmu-09-00836-g001.jpg
https://cdn.ncbi.nlm.nih.gov/pmc/blobs/3691/5940746/fdf49a440ac7/fimmu-09-00836-g002.jpg
https://cdn.ncbi.nlm.nih.gov/pmc/blobs/3691/5940746/9d4fb8df3d58/fimmu-09-00836-g003.jpg
https://cdn.ncbi.nlm.nih.gov/pmc/blobs/3691/5940746/d9b0488c7235/fimmu-09-00836-g004.jpg
https://cdn.ncbi.nlm.nih.gov/pmc/blobs/3691/5940746/da0c511247de/fimmu-09-00836-g005.jpg
https://cdn.ncbi.nlm.nih.gov/pmc/blobs/3691/5940746/f14653ffbc94/fimmu-09-00836-g006.jpg
https://cdn.ncbi.nlm.nih.gov/pmc/blobs/3691/5940746/865376f6c1a9/fimmu-09-00836-g007.jpg
https://cdn.ncbi.nlm.nih.gov/pmc/blobs/3691/5940746/1a2c0f476c1d/fimmu-09-00836-g008.jpg
https://cdn.ncbi.nlm.nih.gov/pmc/blobs/3691/5940746/6015c5beb293/fimmu-09-00836-g001.jpg
https://cdn.ncbi.nlm.nih.gov/pmc/blobs/3691/5940746/fdf49a440ac7/fimmu-09-00836-g002.jpg
https://cdn.ncbi.nlm.nih.gov/pmc/blobs/3691/5940746/9d4fb8df3d58/fimmu-09-00836-g003.jpg
https://cdn.ncbi.nlm.nih.gov/pmc/blobs/3691/5940746/d9b0488c7235/fimmu-09-00836-g004.jpg
https://cdn.ncbi.nlm.nih.gov/pmc/blobs/3691/5940746/da0c511247de/fimmu-09-00836-g005.jpg
https://cdn.ncbi.nlm.nih.gov/pmc/blobs/3691/5940746/f14653ffbc94/fimmu-09-00836-g006.jpg
https://cdn.ncbi.nlm.nih.gov/pmc/blobs/3691/5940746/865376f6c1a9/fimmu-09-00836-g007.jpg
https://cdn.ncbi.nlm.nih.gov/pmc/blobs/3691/5940746/1a2c0f476c1d/fimmu-09-00836-g008.jpg

相似文献

1
Differing Outcome of Experimental Autoimmune Encephalitis in Macrophage/Neutrophil- and T Cell-Specific gp130-Deficient Mice.巨噬细胞/中性粒细胞和 T 细胞特异性 gp130 缺陷小鼠实验性自身免疫性脑炎的不同结果。
Front Immunol. 2018 May 2;9:836. doi: 10.3389/fimmu.2018.00836. eCollection 2018.
2
Silencing c-Rel in macrophages dampens Th1 and Th17 immune responses and alleviates experimental autoimmune encephalomyelitis in mice.沉默巨噬细胞中的c-Rel可抑制Th1和Th17免疫反应,并减轻小鼠实验性自身免疫性脑脊髓炎。
Immunol Cell Biol. 2017 Aug;95(7):593-600. doi: 10.1038/icb.2017.11. Epub 2017 Feb 16.
3
Role of Th17 cells in the pathogenesis of CNS inflammatory demyelination.Th17细胞在中枢神经系统炎性脱髓鞘发病机制中的作用。
J Neurol Sci. 2013 Oct 15;333(1-2):76-87. doi: 10.1016/j.jns.2013.03.002. Epub 2013 Apr 8.
4
Gp130-dependent astrocytic survival is critical for the control of autoimmune central nervous system inflammation.Gp130 依赖性星形胶质细胞存活对自身免疫性中枢神经系统炎症的控制至关重要。
J Immunol. 2011 Jun 1;186(11):6521-31. doi: 10.4049/jimmunol.1001135. Epub 2011 Apr 22.
5
A novel human truncated IL12rβ1-Fc fusion protein ameliorates experimental autoimmune encephalomyelitis via specific binding of p40 to inhibit Th1 and Th17 cell differentiation.一种新型人截短型IL12rβ1-Fc融合蛋白通过p40的特异性结合来抑制Th1和Th17细胞分化,从而改善实验性自身免疫性脑脊髓炎。
Oncotarget. 2015 Oct 6;6(30):28539-55. doi: 10.18632/oncotarget.5164.
6
gp130 on macrophages/granulocytes modulates inflammation during experimental tuberculosis.gp130 对巨噬细胞/粒细胞的作用调节实验性结核病中的炎症反应。
Eur J Cell Biol. 2011 Jun-Jul;90(6-7):505-14. doi: 10.1016/j.ejcb.2010.10.010. Epub 2010 Dec 8.
7
MOG extracellular domain (p1-125) triggers elevated frequency of CXCR3+ CD4+ Th1 cells in the CNS of mice and induces greater incidence of severe EAE.MOG 细胞外结构域 (p1-125) 可引发小鼠中枢神经系统中 CXCR3+ CD4+ Th1 细胞的频率升高,并导致更严重的 EAE 发生率增加。
Mult Scler. 2014 Sep;20(10):1312-21. doi: 10.1177/1352458514524086. Epub 2014 Feb 19.
8
AMP-Activated Protein Kinase Suppresses Autoimmune Central Nervous System Disease by Regulating M1-Type Macrophage-Th17 Axis.AMP激活的蛋白激酶通过调节M1型巨噬细胞-Th17轴抑制自身免疫性中枢神经系统疾病。
J Immunol. 2016 Aug 1;197(3):747-60. doi: 10.4049/jimmunol.1501549. Epub 2016 Jun 27.
9
Simvastatin ameliorates experimental autoimmune encephalomyelitis by inhibiting Th1/Th17 response and cellular infiltration.辛伐他汀通过抑制Th1/Th17反应和细胞浸润改善实验性自身免疫性脑脊髓炎。
Inflammopharmacology. 2015 Dec;23(6):343-54. doi: 10.1007/s10787-015-0252-1. Epub 2015 Nov 11.
10
Invariant NKT cells producing IL-4 or IL-10, but not IFN-gamma, inhibit the Th1 response in experimental autoimmune encephalomyelitis, whereas none of these cells inhibits the Th17 response.产生 IL-4 或 IL-10 而不是 IFN-γ的不变自然杀伤 T 细胞可抑制实验性自身免疫性脑脊髓炎中的 Th1 反应,而这些细胞均不抑制 Th17 反应。
J Immunol. 2011 Jun 15;186(12):6815-21. doi: 10.4049/jimmunol.1003916. Epub 2011 May 13.

引用本文的文献

1
Recent Insights Into Targeting Interleukin-27 in Coronary Artery Disease.冠状动脉疾病中靶向白细胞介素-27的最新见解
J Cardiovasc Transl Res. 2025 Jul 7. doi: 10.1007/s12265-025-10656-5.
2
Delimiting MOGAD as a disease entity using translational imaging.利用转化成像界定视神经脊髓炎谱系疾病作为一种疾病实体。
Front Neurol. 2023 Dec 7;14:1216477. doi: 10.3389/fneur.2023.1216477. eCollection 2023.
3
The liver and muscle secreted HFE2-protein maintains central nervous system blood vessel integrity.肝脏和肌肉分泌的HFE2蛋白维持中枢神经系统血管的完整性。

本文引用的文献

1
IL-27, but not IL-35, inhibits neuroinflammation through modulating GM-CSF expression.IL-27 而非 IL-35 通过调节 GM-CSF 表达来抑制神经炎症。
Sci Rep. 2017 Nov 29;7(1):16547. doi: 10.1038/s41598-017-16702-w.
2
Neutrophil polarization by IL-27 as a therapeutic target for intracerebral hemorrhage.白细胞介素-27介导的中性粒细胞极化作为脑出血的治疗靶点
Nat Commun. 2017 Sep 19;8(1):602. doi: 10.1038/s41467-017-00770-7.
3
Treg-specific IL-27Rα deletion uncovers a key role for IL-27 in Treg function to control autoimmunity.Treg 细胞特异性的 IL-27Rα 缺失揭示了 IL-27 在调节自身免疫中的关键作用。
Nat Commun. 2024 Feb 3;15(1):1037. doi: 10.1038/s41467-024-45303-1.
4
Cytokine/chemokine levels in the CSF and serum of anti-NMDAR encephalitis: A systematic review and meta-analysis.抗 NMDAR 脑炎患者脑脊液和血清细胞因子/趋化因子水平的系统评价和荟萃分析。
Front Immunol. 2023 Jan 23;13:1064007. doi: 10.3389/fimmu.2022.1064007. eCollection 2022.
5
Role of Inner Ear Macrophages and Autoimmune/Autoinflammatory Mechanisms in the Pathophysiology of Inner Ear Disease.内耳巨噬细胞及自身免疫/自身炎症机制在内耳疾病病理生理学中的作用
Front Neurol. 2022 Apr 6;13:861992. doi: 10.3389/fneur.2022.861992. eCollection 2022.
6
B Cells Specific CpG Induces High IL-10 and IL-6 Expression In Vitro in Neuro-Behçet's Disease.B 细胞特异性 CpG 体外诱导神经白塞病中高表达 IL-10 和 IL-6。
Cells. 2022 Apr 12;11(8):1306. doi: 10.3390/cells11081306.
7
CD3CD4gp130 T Cells Are Associated With Worse Disease Activity in Systemic Lupus Erythematosus Patients.CD3CD4gp130 T 细胞与系统性红斑狼疮患者的疾病活动度更差相关。
Front Immunol. 2021 Jun 4;12:675250. doi: 10.3389/fimmu.2021.675250. eCollection 2021.
8
Characteristics and Prognosis of Autoimmune Encephalitis in the East of China: A Multi-Center Study.中国东部自身免疫性脑炎的特征与预后:一项多中心研究
Front Neurol. 2021 May 31;12:642078. doi: 10.3389/fneur.2021.642078. eCollection 2021.
9
Impact of Interleukin-27p28 on T and B Cell Responses during Toxoplasmosis.白细胞介素-27p28 对弓形虫病期间 T 和 B 细胞反应的影响。
Infect Immun. 2019 Nov 18;87(12). doi: 10.1128/IAI.00455-19. Print 2019 Dec.
10
The Role of Monocytes and Macrophages in Autoimmune Diseases: A Comprehensive Review.单核细胞和巨噬细胞在自身免疫性疾病中的作用:全面综述。
Front Immunol. 2019 May 24;10:1140. doi: 10.3389/fimmu.2019.01140. eCollection 2019.
Proc Natl Acad Sci U S A. 2017 Sep 19;114(38):10190-10195. doi: 10.1073/pnas.1703100114. Epub 2017 Sep 5.
4
NADPH oxidase in brain injury and neurodegenerative disorders.脑损伤和神经退行性疾病中的NADPH氧化酶
Mol Neurodegener. 2017 Jan 17;12(1):7. doi: 10.1186/s13024-017-0150-7.
5
Trans-presentation of IL-6 by dendritic cells is required for the priming of pathogenic T17 cells.树突状细胞对白细胞介素-6的反式呈递是致病性T17细胞启动所必需的。
Nat Immunol. 2017 Jan;18(1):74-85. doi: 10.1038/ni.3632. Epub 2016 Nov 28.
6
Myeloid-derived suppressor cells expressing a self-antigen ameliorate experimental autoimmune encephalomyelitis.髓系来源的抑制细胞表达自身抗原可改善实验性自身免疫性脑脊髓炎。
Exp Neurol. 2016 Dec;286:50-60. doi: 10.1016/j.expneurol.2016.09.012. Epub 2016 Sep 28.
7
Interleukin-27 (IL-27) Mediates Susceptibility to Visceral Leishmaniasis by Suppressing the IL-17-Neutrophil Response.白细胞介素-27(IL-27)通过抑制IL-17-中性粒细胞反应介导对内脏利什曼病的易感性。
Infect Immun. 2016 Jul 21;84(8):2289-2298. doi: 10.1128/IAI.00283-16. Print 2016 Aug.
8
Anti-Inflammatory Effects of IL-27 in Zymosan-Induced Peritonitis: Inhibition of Neutrophil Recruitment Partially Explained by Impaired Mobilization from Bone Marrow and Reduced Chemokine Levels.白细胞介素-27在酵母聚糖诱导的腹膜炎中的抗炎作用:中性粒细胞募集的抑制部分归因于骨髓动员受损和趋化因子水平降低。
PLoS One. 2015 Sep 11;10(9):e0137651. doi: 10.1371/journal.pone.0137651. eCollection 2015.
9
Asymmetric Action of STAT Transcription Factors Drives Transcriptional Outputs and Cytokine Specificity.STAT转录因子的不对称作用驱动转录输出和细胞因子特异性。
Immunity. 2015 May 19;42(5):877-89. doi: 10.1016/j.immuni.2015.04.014.
10
Inflammation-Induced IL-6 Functions as a Natural Brake on Macrophages and Limits GN.炎症诱导的白细胞介素-6作为巨噬细胞的天然制动器并限制肾小球肾炎。
J Am Soc Nephrol. 2015 Jul;26(7):1597-607. doi: 10.1681/ASN.2014060620. Epub 2015 Feb 5.