Suppr超能文献

替莫唑胺在体外增强三阴性乳腺癌病毒疗法

Temozolomide Enhances Triple-Negative Breast Cancer Virotherapy In Vitro.

作者信息

Garza-Morales Rodolfo, Gonzalez-Ramos Roxana, Chiba Akiko, Montes de Oca-Luna Roberto, McNally Lacey R, McMasters Kelly M, Gomez-Gutierrez Jorge G

机构信息

The Hiram C. Polk Jr., MD, Department of Surgery, School of Medicine, University of Louisville, Louisville, KY 40202, USA.

Department of Histology, School of Medicine, Autonomous University of Nuevo Leon, Monterrey 64460, NL, Mexico.

出版信息

Cancers (Basel). 2018 May 17;10(5):144. doi: 10.3390/cancers10050144.

Abstract

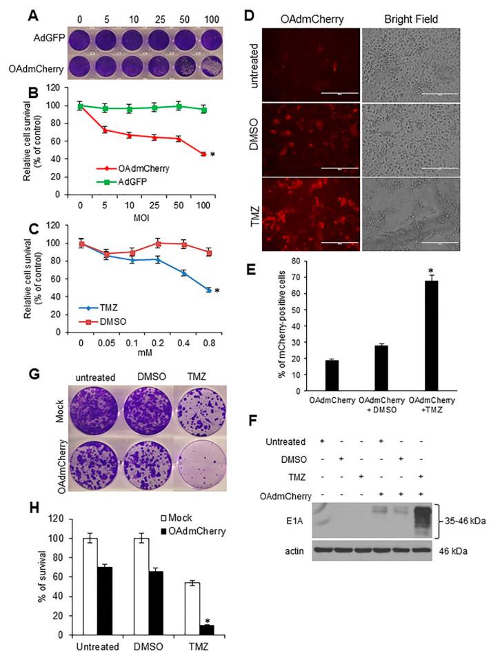
Triple-negative breast cancer (TNBC) is one of the most aggressive types of cancer, and treatment is limited to chemotherapy and radiation. Oncolytic virotherapy may be a promising approach to treat TNBC. However, oncolytic adenovirus (OAd)-based mono-therapeutic clinical trials have resulted in modest outcomes. The OAd potency could be increased by chemotherapy-induced autophagy, an intracellular degradation system that delivers cytoplasmic constituents to the lysosome. In this study, the ability of alkylating agent temozolomide (TMZ)-induced autophagy to increase OAd replication and oncolysis in TNBC cells was evaluated. Human TNBC MDA-MB-231 and HCC1937 cells and mouse 4T1 cells were infected with an OAd expressing the red fluorescent protein mCherry on the virus capsid (OAdmCherry) alone or in combination with TMZ. TNBC cells treated with OAdmCherry/TMZ displayed greater mCherry and adenovirus (Ad) early region 1A (E1A) expression and enhanced cancer-cell killing compared to OAdmCherry or TMZ alone. The combined therapy-mediated cell death was associated with virus replication and accumulation of the autophagy marker light chain 3 (LC3)-II. Overall, this study provides experimental evidence of TMZ's ability to increase oncolytic virotherapy in both human and murine TNBC cells.

摘要

三阴性乳腺癌(TNBC)是最具侵袭性的癌症类型之一,治疗方法仅限于化疗和放疗。溶瘤病毒疗法可能是治疗TNBC的一种有前景的方法。然而,基于溶瘤腺病毒(OAd)的单一疗法临床试验效果一般。化疗诱导的自噬可提高OAd效力,自噬是一种将细胞质成分输送到溶酶体的细胞内降解系统。在本研究中,评估了烷化剂替莫唑胺(TMZ)诱导的自噬增加TNBC细胞中OAd复制和溶瘤作用的能力。人TNBC MDA-MB-231和HCC1937细胞以及小鼠4T1细胞单独或与TMZ联合感染一种在病毒衣壳上表达红色荧光蛋白mCherry的OAd(OAdmCherry)。与单独使用OAdmCherry或TMZ相比,用OAdmCherry/TMZ处理的TNBC细胞显示出更高的mCherry和腺病毒(Ad)早期区域1A(E1A)表达,并增强了癌细胞杀伤作用。联合疗法介导的细胞死亡与病毒复制和自噬标志物轻链3(LC3)-II的积累有关。总体而言,本研究为TMZ增强人源和鼠源TNBC细胞溶瘤病毒疗法的能力提供了实验证据。

https://cdn.ncbi.nlm.nih.gov/pmc/blobs/cacb/5977117/6c2e25113122/cancers-10-00144-g001.jpg

文献AI研究员

20分钟写一篇综述,助力文献阅读效率提升50倍。

立即体验

用中文搜PubMed

大模型驱动的PubMed中文搜索引擎

马上搜索

文档翻译

学术文献翻译模型,支持多种主流文档格式。

立即体验